25周年

财税实务 高薪就业 学历教育
APP下载
APP下载新用户扫码下载
立享专属优惠

安卓版本:8.8.80 苹果版本:8.8.80

开发者:北京正保会计科技有限公司

应用涉及权限:查看权限>

APP隐私政策:查看政策>

HD版本上线:点击下载>

2007年初级会计职称《经济法基础》考试大纲

来源: 编辑: 2007/03/26 13:31:26  字体:

招生方案

书课题助力备考

选课中心

资料专区

硬核干货等你学

资料专区

财会题库

海量好题等你练

财会题库

会计人证件照

照片一键处理

会计人证件照

考试提醒

重要节点不错过

考试提醒
第一章 经济法概论 第二章 会计法律制度
第三章 税收法律制度概述第四章 流转税法律制度
第五章 所得税法律制度第六章 财产行为和资源税法律制度
第七章 税收征收管理法律制度第八章 支付结算法律制度

  目录

  第一章 经济法概论

  第一节 法和经济法

  第二节 经济纠纷的解决途径

  第三节 违反经济法的法律责任

  第二章 会计法律制度

  第一节 会计法律制度概述

  第二节 会计核算

  第三节 会计监督

  第四节 会计机构和会计人员

  第五节 违反会计法律制度的法律责任

  第三章 税收法律制度概述

  第一节 税收与税法概述

  第二节 税收制度

  第四章 流转税法律制度

  第一节 增值税法律制度

  第二节 消费税法律制度

  第三节 营业税法律制度

  第四节 关税法律制度

  第五章 所得税法律制度

  第一节 企业所得税法律制度

  第二节 外商投资企业和外国企业所得税法律制度

  第三节 个人所得税法律制度

  第六章 财产、行为和资源税法律制度

  第一节 房产税法律制度

  第二节 车船税法律制度

  第三节 印花税法律制度

  第四节 契税法律制度

  第五节 城镇土地使用税法律制度

  第六节 城市维护建设税法律制度

  第七节 车辆购置税法律制度

  第八节 土地增值税法律制度

  第九节 资源税法律制度

  第七章 税收征收管理法律制度

  第一节 税收征收管理概述

  第二节 税务管理

  第三节 税款征收

  第四节 税务检查

  第五节 违反税收法律制度的法律责任

  第八章 支付结算法律制度

  第一节 支付结算概述

  第二节 银行结算账户

  第三节 票据结算

  第四节 银行卡结算

  第五节 结算方式

  第六节 违反支付结算法律制度的法律责任

  第一章 经济法概论 

  【基本要求】

  (一) 掌握法、法律和经济法的概念

  (二) 掌握法律规范与法律关系、法律事件与法律行为

  (三) 掌握仲裁、民事诉讼、行政复议、行政诉讼的法律规定

  (四) 熟悉违反经济法的法律责任

  (五) 了解法的本质、特征、形式和分类、法律体系与经济法律关系

  【考试内容】

  第一节 法和经济法

  一、法和法律

  (一)法的本质与特征

  1、法的本质

  法是由国家制定或认可,并由国家强制力保证实施的,反映统治阶级意志的规范体系。法是统治阶级的国家意志的体现。

  2、法的特征

  (1)法是国家制定或认可的社会规范。

  (2)法凭借国家强制力的保证而获得普遍遵行的效力。

  (3)法是确定人们在社会关系中的权利和义务的行为规范。

  (4)法是明确而普遍适用的规范。

  (二)法的形式和分类

  我国法的形式主要有宪法、法律、行政法规、地方性法规、自治法规、特别行政区法、行政规章、国际条约等。

  根据不同的标准,可以对法作不同的分类。

  二、法律规范与法律体系

  (一)法律规范

  法律规范,是指由国家制定或认可的、并以国家强制力保证实施的、具有普遍约束力的行为规则。它赋予社会关系参加者某种法律权利,并规定一定的法律义务。通常由假定、处理、制裁三个部分构成。

  假定,是指法律规范中规定的适用该法律规范的情况和条件。

  处理,是指法律规范中规定的允许人们做什么,禁止做什么或者要求做什么的部分,实际上即为规定权利、义务的行为规则本身。

  制裁,是指法律规范中规定的在违反本规范时,将要承担什么样的法律后果。按法律规范的性质和调整方式,法律规范可分为义务性规范、禁止性规范和授权性规范。按法律规范的强制性程度,法律规范可分为强制性规范和任意性规范。

  (二)法律体系

  一个国家的现行法律规范划分为若干法律部门,由这些法律部门组成的具有内在联系的、互相协调的统一整体即为法律体系。法律部门又称部门法,是根据一定标准和原则所划定的同类法律规范的总称。

  我国现行法律体系划分为以下主要法律部门:

  1 .宪法及宪法相关法法律部门,如宪法、全国人民代表大会组织法、国务院组织法、民族区域自治法、香港特别行政区基本法等。

  2 .民法商法法律部门,如民法通则、合同法、公司法、证券法、票据法、企业破产法等。

  3 .行政法法律部门,如行政处罚法、行政复议法、政府采购法、义务教育法、环境保护法等。

  4 .经济法法律部门,如预算法、审计法、会计法、税收征收管理法、个人所得税法等。5 .社会法法律部门,如劳动法、未成年人保护法、妇女权益保障法、工会法等。

  6 .刑法法律部门,如刑法。

  7 .诉讼与非诉讼程序法法律部门,如刑事诉讼法、民事诉讼法、仲裁法等。

  三、法律关系

  (一)法律关系的要素

  法律关系,是指法律规范在调整人们的行为过程中所形成的一种特殊的社会关系,即法律上的权利与义务关系。

  1 .法律关系的主体

  法律关系主体,又称权利主体或义务主体,是指参加法律关系,依法享有权利和承担义务的当事人。如公民(自然人)、机构和组织(法人)、国家、外国人和外国社会组织等。

  2 .法律关系的内容

  法律关系的内容,是指法律关系主体所享有的权利和承担的义务。其中,权利是指法律关系主体依法享有的权益,表现为权利享有者依照法律规定具有的自主决定作出或者不作出某种行为、要求他人作出或者不作出某种行为的自由;义务是指法律关系主体依照法律规定所担负的必须作出某种行为或者不得作出某种行为的负担或约束。

  3 .法律关系的客体

  法律关系的客体,是指法律关系主体的权利和义务所指向的对象。如物、精神产品、行为、人身等。

  (二)法律事实

  法律事实,是指由法律规范所确定的,能够产生法律后果,即能够直接引起法律关系发生、变更或者消灭的情况。通常划分为法律行为和法律事件。

  法律行为,是指人们实施的、能够发生法律上的效力、产生一定法律效果的行为。

  根据不同标准,可对法律行为作多种分类,如合法行为与违法行为;积极行为(作为)与消极行为(不作为);(意思)表示行为与非表示行为;单方行为与多方行为;要式行为与非要式行为;自主行为与代理行为等。

  法律事件,是指不以人的主观意志为转移的能够引起法律关系发生、变更和消灭的法定情况或者现象。

  事件可以是自然现象,如地震、洪水、台风、森林大火等不因人的因素造成的自然灾害;也可以是某些社会现象,如爆发战争、重大政策的改变等,虽属人的行为引起,但其出现在特定法律关系中并不以当事人的意志为转移。

  四、经济法

  (一)经济法的调整对象

  经济法是调整因国家对经济活动的管理所产生的社会经济关系的法律规范的总称。

  1.市场主体组织关系。是指国家在对市场主体的活动进行管理,以及市场主体在自身运行过程中所发生的社会关系。

  2 .市场运行调控关系。是指国家为了建立社会主义市场经济秩序,维护国家、生产经营者和消费者的合法权益而干预市场所发生的经济关系。

  3 .宏观经济调控关系。是指国家从长远和社会公共利益出发,对关系国计民生的重大经济因素,实行全局性的管理过程中与其他社会组织所发生的具有隶属性或指导性的社会经济关系。

  4 .社会保障关系。是指国家在对作为劳动力资源的劳动者实行社会保障过程中发生的经济关系。

  (二)经济法律关系

  1 .经济法律关系的概念。经济法律关系是指由经济法律规范规定和调整而形成的权利和义务关系。

  2 .经济法律关系的要素。经济法律关系由经济法律关系的主体、经济法律关系的内容和经济法律关系的客体三个要素构成。

  (1)经济法律关系的主体。经济法律关系的主体,是指参加经济法律关系,依法享有经济权利和承担经济义务的当事人。

  经济法律关系主体的种类包括:国家机关、经济组织和社会团体、经济组织的内部机构和有关人员、个人。

  (2)经济法律关系的内容。经济法律关系的内容,是指经济法律关系主体所享有的经济权利和承担的经济义务。

  经济权利与经济义务密切联系,不可分离。

  (3)经济法律关系的客体。经济法律关系的客体,是指经济法律关系主体的权利和义务所共同指向的对象。

  经济法律关系客体的种类包括:物、非物质财富、行为。

  第二节 经济纠纷的解决途径

  一、仲裁

  (一)仲裁适用范围

  仲裁是指由经济纠纷的各方当事人共同选定仲裁机构,对纠纷依法定程序作出具有约束力的裁决的活动。

  平等主体的公民、法人和其他组织之间发生的合同纠纷和其他财产权益纠纷,可以仲裁。关于婚姻、收养、监护、扶养、继承纠纷和依法应当由行政机关处理的行政争议则不适用仲裁。

  劳动争议的仲裁和农村集体经济组织内部的农业承包合同纠纷的仲裁由其他法律调整,不适用仲裁法。

  (二)仲裁的基本制度

  1 .协议仲裁。当事人双方自愿达成仲裁协议,选择仲裁方式解决纠纷。不能达成仲裁协议的,不能适用仲裁方式。

  2 一裁终局。裁决作出后,当事人就同一纠纷再申请仲裁或向人民法院起诉的,仲裁委员会或者人民法院不予受理。

  (三)仲裁机构

  包括仲裁委员会和仲裁协会。

  (四)仲裁协议

  1 .仲裁协议的内容

  (1)有请求仲裁的意思表示;

  (2)有仲裁事项;

  (3)有选定的仲裁委员会。

  2 .仲裁协议的效力

  仲裁协议一经依法成立,即具有法律约束力。仲裁协议独立存在,合同的变更、解除、终止或者无效,不影响仲裁协议的效力。

  (五)仲裁裁决

  当事人申请仲裁后,可以自行和解。

  裁决书自作出之日起发生法律效力。

  当事人应当履行裁决。一方当事人不履行的,另一方当事人可以依照民事诉讼法的有关规定向人民法院申请执行。

  二、行政复议

  (一)行政复议适用范围

  行政复议是指国家行政机关在依照法律、法规的规定履行对社会的行政管理职责过程中,作为行政管理主体的行政机关一方与作为行政管理相对人的公民、法人或者其他组织一方,对于法律规定范围内的具体行政行为发生争议,由行政管理相对人向作出具体行政行为的行政机关的上一级行政机关或者法律规定的其他行政机关提出申请,由该行政机关对引起争议的具体行政行为进行审查,并作出相应决定的一种行政监督活动。

  公民、法人或者其他组织认为行政机关的具体行政行为侵犯其合法权益,符合行政复议法规定范围的,可以申请行政复议。

  不服行政机关作出的行政处分或者其他人事处理决定、不服行政机关对民事纠纷作出的调解或者其他处理,不能申请行政复议。

  (二)行政复议申请

  1 .申请行政复议的期限

  公民、法人或者其他组织认为行政机关的具体行政行为侵犯其合法权益的,可以自知道该具体行政行为之日起60 日内提出行政复议申请;但是法律规定的申请期限超过60 日的除外。

  2 .行政复议参加人

  包括:申请人、被申请人和第三人。

  3 .申请行政复议方式

  可以书面申请,也可以口头申请。

  4 .行政复议机关

  依照行政复议法履行行政复议职责的行政机关是行政复议机关。行政复议机关负责法制工作的机构具体办理行政复议事项,称之为行政复议机构。

  (三)行政复议决定

  行政复议机关应当自受理申请之日起60 日内作出行政复议决定;但是法律规定的行政复议期限少于60 日的除外。

  行政复议决定书一经送达即发生法律效力。被申请人应当履行行政复议决定,不履行或无正当理由拖延履行的,行政复议机关或有关上级行政机关应当责令其限期履行。

  三、诉讼

  (一)诉讼适用范围

  诉讼是指国家审判机关即法院依照法律规定,在当事人和其他诉讼参与人的参加下,依法解决讼争的活动。

  人民法院受理公民之间、法人之间、其他组织之间以及他们相互之间因财产关系和人身关系提起的民事诉讼。

  公民、法人或者其他组织认为行政机关和行政机关工作人员的具体行为侵犯其合法权益的,有权向法院提起行政诉讼。

  (二)审判制度

  1 .合议制度。是指由三名以上审判人员组成审判组织,代表人民法院行使审判权,对案件进行审理并作出裁判的制度。

  2 .两审终审制度。是指一个诉讼案件经过两级人民法院审判即终结的制度。

  (三)诉讼管辖

  1 .级别管辖。是根据案件性质、案情繁简、影响范围,来确定上、下级法院受理第一审案件的分工和权限。

  2 .地域管辖。各级人民法院的辖区和各级行政区划一致。按照人民法院的辖区,确定同级法院之间受理第一审民事案件的分工和权限,称地域管辖。分为一般地域管辖、特殊地域管辖和专属管辖。

  (四)诉讼时效

  诉讼时效是指权利人不在法定期间行使权利而失去诉讼保护的制度。诉讼时效期间是指权利人请求人民法院或仲裁机关保护其民事权利的法定期间。根据《民法通则》规定,诉讼时效期间从当事人知道或应当知道权利被侵害时起计算。但从权利被侵害之日起超过20 年的,人民法院不予保护。

  诉讼时效期间分为:

  1 .普通诉讼时效期间。是指由民事普通法规定的具有普遍意义的诉讼时效期间。民法通则规定,普通诉讼时效期间为2 年。

  2 .特别诉讼时效期间。是指由民事普通法或特别法规定的,仅适用于特定民事法律关系的诉讼时效期间。民法通则规定,身体受伤害要求赔偿的、出售质量不合格的商品未声明的、延付或拒付租金的、寄存财物被丢失或毁损的,诉讼时效期间为1 年。

  在诉讼时效期间的最后6 个月内,因不可抗力或者其他障碍致使权利人不能行使请求权的,诉讼时效期间暂时停止计算。从中止时效的原因消除之日起,诉讼时效期间继续计算。

  在诉讼时效期间,当事人提起诉讼、当事人一方提出要求或者同意履行义务,而使已经过的时效期间全归于无效。从中断时起,诉讼时效期间重新计算。

  (五)判决和执行

  1 .审理与判决

  法院审理民事案件或行政案件,除涉及国家秘密、个人隐私或者法律另有规定的以外,应当公开进行。

  当事人不服法院第一审判决的,有权在判决书送达之日起15 日内向上一级法院提起上诉。

  第二审法院的判决,是终审判决。如果在上诉期限内当事人不上诉,第一审判决就发生法律效力。

  2 .执行

  执行,是指人民法院的执行组织,在当事人拒绝履行已经发生法律效力的判决、裁定、调解书和其他应当履行的法律文书时,依照法定程序,强制义务人履行义务的行为。130

  我国现行民事诉讼法根据不同的执行对象规定了查询、冻结、划拨被执行人的存款;扣留、提取被执行人的收入;查封、扣押、冻结、拍卖、变卖被执行人的财产;搜查被执行人的财产;以及追究主管人员和直接责任人员的刑事责任等执行措施。

  第三节 违反经济法的法律责任

  一、法律责任与法律制裁

  (一)法律责任

  法律责任,是指法律关系主体由于违法行为、违约行为或者由于法律规定而应承受的某种不利的法律后果。

  (二)法律制裁

  法律制裁,是指由特定国家机关对违法者依其所应负的法律责任而实施的强制性惩罚措施。

  广义的违法包括一般违法和犯罪,狭义的违法仅指犯罪之外的一般违法行为。

  法律关系主体作出了违法行为,就要承担法律责任,接受法律制裁。

  二、违法的构成要素

  违法行为由主体、客体、主观方面、客观方面四个要素组成。

  三、法律责任的种类

  (一)民事责任

  民事责任,是指由于违反民事法律、违约或者依照民事法律的规定所应承担的法律责任。民事责任主要是财产责任。

  民事责任主要包括:停止侵害,排除妨碍,消除危险,返还财产,恢复原状,修理、重作、更换,赔偿损失,支付违约金,消除影响、恢复名誉,赔礼道歉。

  (二)行政责任

  行政责任,是指由国家行政机关或者国家授权的有关单位对违法的单位和个人依法采取的行政制裁。行政责任可分为行政处分和行政处罚。

  行政处罚包括:警告,罚款,没收违法所得、没收非法财物,责令停产停业,暂扣或吊销许可证、暂扣或者吊销执照,行政拘留,法律、行政法规规定的其他行政处罚。

  行政处分包括:警告、记过、记大过、降级、撤职、开除等。

  (三)刑事责任

  刑事责任,是指违法行为造成严重后果,已触犯国家刑事法律,由国家审判机关依法给予行为人以相应的刑事制裁。刑事责任分为主刑和附加刑。

  主刑包括:管制、拘役、有期徒刑、无期徒刑、死刑。

  附加刑包括:罚金、剥夺政治权利、没收财产、驱逐出境。

  第二章 会计法律制度 

  【基本要求】

  (一)掌握会计法律制度的概念、国家统一的会计制度的概念、会计法律制度的构成

  (二)掌握会计核算的一般要求、会计核算的内容、会计年度、记账本位币、会计凭证、会计账薄、财务会计报告、财产清查、会计档案等法律规定

  (三)掌握单位负责人概念、会计机构负责人(会计主管人员)的任职资格、会计从业资格、会计人员回避制度、会计职业道德、会计人员工作交接等内容

  (四)熟悉国家统一的会计制度制定权限、代理记账、总会计师、会计专业职务与会计专业技术资格有关规定

  (五)熟悉单位内部会计监督、政府会计监督和社会会计监督

  (六)熟悉违反会计法律制度的法律责任

  【考试内容】

  第一节 会计法律制度概述

  一、会计法律制度及其构成

  会计法律制度,是指国家权力机关和行政机关制定的,关于会计工作的法律、法规、规章和规范性文件的总称。

  (一)会计法律。

  (二)会计行政法规。

  (三)会计规章。

  (四)地方性会计法规。

  (五)会计规范性文件。

  二、国家统一的会计制度及其制定权限

  国家统一的会计制度,是指国务院财政部门根据《会计法》制定的关于会计核算、会计监督、会计机构和会计人员以及会计工作管理的制度。

  国家统一的会计制度由国务院财政部门根据《会计法》制定并公布;国务院有关部门对会计核算和会计监督有特殊要求的行业,依照桧计法》 和国家统一的会计制度,制定具体办法或者补充规定,报国务院财政部门审核批准。中国人民解放军总后勤部可以依照侩计法》 和国家统一的会计制度制定军队实施国家统一的会计制度的具体办法,报国务院财政部门备案。

  三、会计法律制度与会计职业道德的关系

  (一)会计职业道德

  会计职业道德,是指在会计职业活动中应当遵循的、体现会计职业特征的、调整会计职业关系的职业行为准则和规范。

  (二)会计职业道德规范的主要内容

  1 .爱岗敬业。

  2 .诚实守信。

  3 .廉洁自律。

  4 .客观公正。

  5 .坚持准则。

  6 .提高技能。

  7 .参与管理。

  8 .强化服务。

  (三)会计法律制度与会计职业道德的联系与区别

  1 .会计法律制度与会计职业道德的联系

  会计法律制度和会计职业道德,均属于会计行为规范的范畴。两者有着共同的目标、相同的调整对象,在作用上相互补充,在内容上相互渗透,在实施上相互促进。

  2 .会计法律制度与会计职业道德的区别

  (1)性质不同。会计法律制度通过国家机器强制执行,具有很强的他律性;对会计职业道德的遵循则主要依靠会计从业人员的自觉性,具有很强的自律性。

  (2)作用范围不同。会计法律制度侧重于调整会计人员的外在行为,引导其结果的合法化;会计职业道德不仅要调整会计人员的外在行为,还要调整会计人员内在的精神世界。

  (3)表现形式不同。会计法律制度是通过一定的程序由国家立法机关或行政管理机关制定、颁布的,其表现形式是具体的、明确的、形成文字的成文规定;会计职业道德出自于会计人员的职业生活和职业实践,其表现形式既有明确的成文规定,也有不成文规定。

  (4)实施保障机制不同。会计法律制度由国家强制力保障实施;会计职业道德既有国家法律的相应要求,又需要会计人员的自觉遵守。

  四、会计工作管理体制

  (一)会计工作的主管部门

  国务院财政部门主管全国的会计工作,主要负责拟订会计管理的法律法规草案,拟订和监督执行国家统一的会计制度,管理会计从业资格、会计专业技术资格、会计人员继续教育,指导和管理社会审计,指导和监督会计电算化等工作。

  县级以上地方各级人民政府财政部门管理本行政区域内的会计工作。

  (二)会计人员的管理

  财政部门负责会计从业资格管理、会计专业技术资格(职务)管理、会计人员评优表彰、奖惩,以及会计人员继续教育等。

  (三)单位内部的会计工作管理

  单位负责人对本单位的会计工作和会计资料的真实性、完整性负责。

  单位负责人,是指单位法定代表人或者法律、行政法规规定代表单位行使职权的主要负责人。

  第二节 会计核算

  一、会计核算的一般要求

  (一)依法建账。

  (二)根据实际发生的经济业务进行会计核算。

  (三)保证会计资料的真实和完整。

  (四)正确采用会计处理方法。

  (五)正确使用会计记录文字。

  (六)使用电子计算机进行会计核算必须符合法律规定。

  二、会计核算的内容

  (一)款项和有价证券的收付。

  (二)财物的收发、增减和使用。

  (三)债权债务的发生和结算。

  (四)资本、基金的增减。

  (五)收入、支出、费用、成本的计算。

  (六)财务成果的计算和处理。

  (七)需要办理会计手续、进行会计核算的其他事项。

  三、会计年度

  会计年度,是指以年度为单位进行会计核算的时间区间,是反映单位财务状况、核算经营成果的时间界限。我国是以公历年度为会计年度,即以每年公历的1 月1 日起至12 月31 日止,为一个会计年度。

  四、记账本位币

  会计核算以人民币为记账本位币。业务收支以人民币以外的货币为主的单位,可以选定其中一种货币作为记账本位币,但是编报的财务会计报告应当折算为人民币。

  五、会计凭证和会计账簿

  (一)会计凭证

  会计凭证分为原始凭证和记账凭证两种。

  会计法律制度对原始凭证和记账凭证填制要求作出了具体规定。

  (二)会计账簿

  会计账簿包括总账、明细账、日记账和其他辅助性账簿。

  会计法律制度对会计账簿的登记作出了具体规定。

  六、财务会计报告

  (一)财务会计报告的概念

  财务会计报告,是指单位对外提供的反映单位某一特定日期财务状况和某一会计期间经营成果、现金流量等会计信息的文件。

  企业财务会计报告由会计报表、会计报表附注和其他应当在财务会计报告中披露的相关信息和资料构成。

  企业财务会计报告,按编制时间分为年度、半年度、季度和月度财务会计报告。

  行政单位会计报表主要包括资产负债表、收入支出总表、支出明细表、附表和报表说明书等。事业单位会计报表主要包括资产负债表、收入支出表、附表及会计报表附注和收支情况说明书等。

  行政事业单位会计报表,按编制时间分为年报、季报、月报。

  (二)财务会计报告的编制要求和对外提供

  各单位应当按国家统一的会计制度编制财务会计报告,并由单位负责人和主管会计工作的负责人、会计机构负责人(会计主管人员)签名并盖章。设置总会计师的,还应由总会计师签名并盖章。

  财务会计报告须经注册会计师审计的,企业应当将注册会计师及其会计师事务所出具的审计报告随同财务会计报告一并对外提供。

  国有的和国有资产占控股地位或者占主导地位的大、中型企业,应当至少每年一次向本企业的职工代表大会公布财务会计报告。

  七、账务核对及财产清查

  在编制年度财务会计报告之前,应进行账务核对及财产清查。

  各单位应当定期将会计账簿记录与实物、款项及有关资料相互核对,保证会计账簿记录与实物及款项的实有数额相符、会计账簿记录与会计凭证的有关内容相符、会计账簿之间相对应的记录相符、会计账簿记录与会计报表的有关内容相符,又称账账相符、账表相符、账证相符。

  财产清查制度是通过定期或不定期、全面或部分地对各项财产物资进行实地盘点和对库存现金、银行存款、债权债务进行清查核实的一种制度。单位在编制年度财务会计报告之前,应当进行财产清查,并对账实不符等问题根据国家统一的会计制度的规定进行会计处理,以保证财务会计报告反映的会计信息真实、完整。

  八、会计档案管理

  (一)会计档案的范围

  会计档案包括:会计凭证、会计账簿、财务会计报告、会计移交清册、会计档案保管清册、会计档案销毁清册。单位的预算、计划、制度等文件材料属于文书档案,不属于会计档案。

  (二)会计档案的归档

  当年形成的会计档案在会计年度终了后,可暂由本单位会计部门保管一年。会计档案保管期满之后,原则上应由会计部门编制清册,移交本单位的档案部门保管;未设立档案部门的,应当在会计部门内部指定专人保管。

  (三)会计档案的保管期限

  会计档案保管期限分为永久和定期两类。定期保管期限分为3 年、5 年、10 年、15年和25 年五种。会计档案的保管期限是从会计年度终了后的第一天算起。

  (四)会计档案的销毁

  会计档案保管期满需要销毁的,应按照规定程序予以销毁。

  对于保管期满但未结清的债权债务原始凭证和涉及其他未了事项的原始凭证,不得销毁,而应当单独抽出立卷,保管到未了事项完结时为止。正在项目建设期间的建设单位,其保管期满的会计档案不得销毁。

  第三节 会计监督

  一、单位内部会计监督

  (一)监督主体和对象

  内部会计监督的主体是各单位的会计机构、会计人员;内部会计监督的对象是单位的经济活动。

  (二)内部会计监督制度

  各单位应当建立、健全本单位内部会计监督制度。

  单位内部会计监督制度应当符合以下要求:(1)记账人员与经济业务事项或会计事项的审批人员、经办人员、财物保管人员的职责权限应当明确,并相互分离、相互制约。(2)重大对外投资、资产处置、资金调度和其他重要经济业务事项的决策和执行的相互监督、相互制约的程序应当明确。(3)财产清查的范围、期限和组织程序应当明确。(4)对会计资料定期进行内部审计的办法和程序应当明确。

  内部会计控制主要内容有:(1)不相容职务相互分离控制。(2)授权批准控制。(3)会计系统控制。(4)预算控制。(5)财产保全控制。(6)风险控制。(7)内部报告控制。(8)电子信息技术控制。(9)其他控制。

  (三)会计机构和会计人员的职权

  1 .对违反《会计法》 和国家统一的会计制度规定的会计事项,有权拒绝办理或者按照职权予以纠正。

  2 .发现会计账簿记录与实物、款项及有关资料不相符的,按照国家统一的会计制度的规定有权自行处理的,应当及时处理;无权处理的,应当立即向单位负责人报告,请求查明原因,作出处理。

  二、政府会计监督

  县级以上人民政府财政部门为各单位会计工作的监督检查部门,对各单位会计工作行使监督权,对违法会计行为实施行政处罚。审计、税务、人民银行、证券监管、保险监管等部门依照有关法律、行政法规规定的职责和权限,可以对有关单位的会计资料实施监督检查。如根据《税收征收管理法》 的规定,税务机关有权检查纳税人的账簿、记账凭证、报表和有关资料。

  财政部门实施会计监督检查的对象是会计行为,并对发现的有违法会计行为的单位和个人实施行政处罚。违法会计行为是指公民、法人和其他组织违反《会计法》 和其他有关法律、行政法规、国家统一的会计制度的行为。

  财政部门对下列事项实施会计监督:

  1 .是否依法设置会计账簿;

  2 .会计凭证、会计账簿、财务会计报告和其他会计资料是否真实、完整;

  3 .会计核算是否符合《会计法》 和国家统一的会计制度的规定;

  4 .从事会计工作的人员是否具备会计从业资格。

  财政部门有权对会计师事务所出具审计报告的程序和内容进行监督。

  财政部门在对各单位会计凭证、会计账簿、财务会计报告和其他会计资料真实性、完整性实施监督检查中,发现重大违法嫌疑时,国务院财政部门及其派出机构可以向与被监督单位有经济业务往来的单位和被监督单位开立账户的金融机构查询有关情况,有关单位和金融机构应予以支持。

  各单位必须依照有关法律、行政法规的规定,接受有关监督检查部门依法实施的监督检查,如实提供会计凭证、会计账簿、财务会计报告和其他会计资料以及有关情况,不得拒绝、隐匿、谎报。

  依法对有关单位的会计资料实施监督检查的部门及其工作人员,应当依照法定的权限和法定的程序进行,对在监督检查中知悉的国家秘密和商业秘密负有保密义务。

  三、社会会计监督

  (一)社会会计监督的范畴

  会计工作的社会监督,主要是指由注册会计师及其所在的会计师事务所等社会中介机构接受委托,依法对被审计单位的经济活动进行的审计,出具审计报告,发表审计意见的一种监督制度。

  任何单位和个人对违反《会计法》 和国家统一的会计制度规定的行为,有权检举。这也属于社会监督的范畴。

  (二)注册会计师的业务范围

  1 .审计业务。

  (1)审查企业会计报表,出具审计报告。

  (2)验证企业资本,出具验资报告。

  (3)办理企业合并、分立、清算事宜中的审计业务,出具有关的报告。

  (4)法律、行政法规规定的其他审计业务。

  2 .会计咨询、会计服务。

  (三)注册会计师行业管理体制

  1 .政府监管。国务院财政部门和省、自治区、直辖市人民政府财政部门,依法对注册会计师、会计师事务所和注册会计师协会进行监督、指导。

  2 .行业自律。中国注册会计师协会及各省、自治区、直辖市注册会计师协会,作为注册会计师行业的自律组织,依法履行行业自律职能。

  (四)审计业务约定书

  注册会计师不能以个人名义承接业务,而必须由会计师事务所统一接受委托,并与委托人签订审计业务约定书。审计业务约定书,是会计师事务所与被审计单位签订的,用以记录和确认审计业务的委托与受托关系、审计目标和范围、双方的责任以及报告的格式等事项的书面协议,具有法定约束力。

  如果被审计单位不是委托人,在签订审计业务约定书前,注册会计师应当与委托人、被审计单位就审计业务约定书相关条款进行充分沟通,并达成一致意见。

  审计业务约定书由双方法定代表人或其授权代表签字盖章,以及签约双方加盖公章。

  (五)审计报告

  1 .审计报告的概念

  审计报告是注册会计师根据中国注册会计师审计准则的规定,在实施审计工作的基础上对被审计单位财务报告发表审计意见的书面文件。审计报告是审计工作的最终成果,具有法定证明效力。审计报告应当由注册会计师签名并盖章,还应当载明会计师事务所的名称和地址,并加盖会计师事务所公章。

  2 .审计报告的种类

  审计报告种类包括:无保留意见的标准审计报告、带强调段的无保留意见审计报告、保留意见的审计报告、否定意见的审计报告、无法表示意见的审计报告。

  (六)会计责任与审计责任

  会计责任是被审计单位对建立健全和有效执行本单位的内部控制制度,保证本单位提交的会计资料的真实性、合法性和完整性,保护本单位资产的安全与完整等负有的责任。被审计单位的会计责任应在审计业务约定书中明确。按照审计准则的规定对财务报表发表审计意见是注册会计师的责任,即审计责任。

  会计责任与审计责任不能相互替代、减轻或免除。

  第四节 会计机构和会计人员

  一、会计机构的设置

  各单位应当根据会计业务的需要,设置会计机构,或者在有关机构中设置会计人员并指定会计主管人员。对于不具备设置会计机构条件的单位,应当委托中介机构代理记账。

  二、代理记账

  代理记账,是指由社会中介机构即会计咨询服务机构、会计师事务所代替独立核算单位代理记账、算账、报账业务。

  (一)代理记账机构的设立条件

  1 .至少有3 名持有会计从业资格证书的专职从业人员;

  2 .主管代理记账业务的负责人必须具有会计师以上的专业技术资格;

  3 .有固定的办公场所和健全的代理记账业务及管理制度;

  4 .有健全的代理记账业务规范和财务会计管理制度。

  (二)代理记账的业务范围

  1 .根据委托人提供的原始凭证和其他资料,按照国家统一的会计制度的规定进行会计核算;

  2 .对外提供财务会计报告;

  3 .定期向税务机关提供税务资料;

  4 .承办委托人委托的其他会计业务。

  委托人与受托人应当签订书面委托合同,明确代理记账的程序、要求和相关责任。

  (三)代理记账机构的审批

  从事代理记账业务,应当经所在地县级以上(含县级)人民政府财政部门批准。符合法定条件的,由审批机关颁发财政部统一制定的代理记账许可证书。

  申请人经批准取得代理记账许可证书后,应当在规定的时间内办理工商登记手续,领取营业执照。

  (四)委托人的职责

  1 .对本单位发生的经济业务必须填制或者取得符合国家统一的会计制度规定的原始凭证;

  2 .应当配备专人负责日常货币资金收支和保管;

  3 .及时向代理记账机构提供真实、完整的原始凭证和其他相关资料;

  4 .对于代理记账机构退回,要求按照会计制度规定进行更正、补充的原始凭证,应当及时予以更正、补充。

  (五)代理记账机构及从业人员的义务

  1 .按照委托合同办理代理记账,遵守会计法律、法规和国家统一的会计制度的规定;

  2 .对在执行业务中知悉的商业秘密负有保密义务;

  3 .对委托人示意其作出不当的会计处理,提供不实的会计资料,以及其他不符合法律、法规规定的要求,应当拒绝;

  4 .对委托人提出的有关会计处理原则问题负有解释的责任。

  三、会计机构负责人(会计主管人员)的任职资格

  担任单位会计机构负责人(会计主管人员)的,除取得会计从业资格证书外,还应当具备会计师以上专业技术职务资格或者从事会计工作3 年以上经历。

  四、总会计师

  总会计师是主管本单位财务会计工作的行政领导,协助单位主要行政领导人工作。凡是设置总会计师的单位,不应当再设置与总会计师职责重叠的行政副职。

  国有的和国有资产占控股地位或者主导地位的大、中型企业必须设置总会计师。其他单位可以根据业务需要,自行决定是否设置总会计师。

  总会计师的职责主要有:

  1 .编制和执行预算、财务收支计划、信贷计划,拟订资金筹措和使用方案,开辟财源,有效地使用资金;

  2 .进行成本费用预测、计划、控制、核算、分析和考核,督促本单位有关部门降低消耗、节约费用、提高经济效益;

  3 .建立健全经济核算制度,利用财务会计资料进行经济活动分析;

  4 .负责对本单位财务会计机构的设置和会计人员的配备、会计专业职务的设置和聘任提出方案,组织会计人员的业务培训和考核,支持会计人员依法行使职权;

  5 .协助单位主要行政领导人对企业的生产经营、行政事业单位的业务发展以及基本建设投资等问题作出决策;参与重大合同和经济协议的研究、审查。

  总会计师的权限主要有:

  1 .对违反国家财经法律、法规、方针、政策、制度和有可能在经济上造成损失、浪费的行为,有权制止或者纠正;制止或者纠正无效时,提请单位主要行政领导人处理。

  2 .有权组织本单位各职能部门、直属基层组织的经济核算、财务会计和成本管理方面的工作。

  3 .主管审批财务收支工作。除一般的财务收支可以由总会计师授权的财会机构负责人或者其他指定人员审批外,重大的财务收支,须经总会计师审批或者由总会计师报单位主要行政领导人批准。

  4 .签署预算、财务收支计划、成本和费用计划、信贷计划、财务专题报告、会计决算报表;涉及财务收支的重大业务计划、合同、经济协议等,在单位内部须经总会计师会签。

  5 .会计人员的任用、晋升、调动、奖惩,应当事先征求总会计师的意见;财会机构负责人或者会计主管人员的人选,应当由总会计师进行业务考核,依照有关规定审批。

  坚持原则,廉洁奉公,以及取得会计师任职资格,主管一个单位或者单位内一个重要方面的财务会计工作时间不少于3 年是担任总会计师的重要条件之一。

  总会计师依照干部管理权限任命或聘任。

  五、会计从业资格

  (一)取得会计从业资格的范围

  在国家机关、社会团体、公司、企业、事业单位和其他组织从事会计工作的人员,包括香港特别行政区、澳门特别行政区、台湾地区人员及外籍人员在中国大陆境内从事会计工作的人员,必须取得会计从业资格,持有会计从业资格证书,并注册登记。

  (二)取得会计从业资格证书的条件

  1 .基本条件:

  (1)遵守会计和财经法律、法规;

  (2)具备良好的道德品质;

  (3)具备会计专业基本知识和技能。

  2 .会计从业资格考试成绩合格。

  会计从业资格实行考试制度。考试科目为:财经法规与会计职业道德、会计基础、初级会计电算化(或者珠算五级)。

  申请人符合基本条件,并具备国家教育行政主管部门认可的中专以上(含中专)会计类专业学历(或学位),且自毕业之日起2 年内(含2 年),免试会计基础、初级会计电算化(或者珠算五级)。其中,会计类专业包括:会计学、会计电算化、注册会计师专门化、财务管理、审计学、理财学。

  (三)会计从业资格管理

  会计从业资格管理实行属地原则。县级以上财政部门(含县级)负责本行政区域内的会计从业资格管理。会计从业资格考试由省级财政部门负责组织实施。

  财政部委托中共中央直属机关事务管理局、国务院机关事务管理局按照各自权限分别负责中央在京单位的会计从业资格管理,铁道部、中国人民武装警察部队后勤部财务部、中国人民解放军总后勤部财务部分别负责本系统的会计从业资格管理。

  持证人员从事会计工作,应当自从事会计工作之日起90 日内,到单位所在地会计从业资格管理机构办理注册会计登记。

  持证人员离开会计工作岗位超过6 个月的,应当向原注册登记的会计从业资格管理机构备案。

  持证人员在同一会计从业资格管理机构管辖范围内调转工作单位,且继续从事会计工作的,应当自离开工作单位之日起90 日内,办理调转登记。

  持证人员在不同会计从业资格管理机构管辖范围内调转工作单位,且继续从事会计工作的,应当到原注册登记的会计从业资格管理机构办理调出手续;并自办理调出手续之日起90 日内,持调入单位开具的从事会计工作证明,到调入单位所在地的会计从业资格管理机构办理调入手续。

  持证人员的学历、学位、会计专业技术资格(职务)等发生变更的,可以到会计从业资格管理机构办理从业档案信息变更。

  六、会计人员继续教育

  (一)会计人员继续教育的对象和级别

  会计人员继续教育的对象是取得并持有会计从业资格证书的人员。会计人员继续教育分为高级、中级、初级三个级别。

  (二)会计人员继续教育的组织管理

  会计人员继续教育实行统一规划、分级管理的原则。财政部负责全国会计人员继续教育的管理。各省级财政部门和中央有关会计从业资格管理部门负责本地区、本部门会计人员继续教育的组织管理工作。

  会计人员所在单位负责组织和督促本单位的会计人员参加继续教育,保证学习时间,提供必要的学习条件。

  (三)会计人员继续教育的培训形式和继续教育学时

  会计人员继续教育的形式以接受培训为主,在职自学是会计人员继续教育的重要补充。会计人员每年接受培训(面授)的时间累计不少于24 小时。会计人员可自愿选择参加继续教育主管部门认可的接受培训的形式:

  1 .参加在继续教育主管部门备案并予以公布的会计人员继续教育机构组织的会计培训;

  2 .参加继续教育主管部门组织的会计人员继续教育师资培训和会计培训;

  3 .参加会计人员所在单位组织的会计类脱产培训;

  4 .参加会计、审计、统计、经济专业技术资格考试,以及注册会计师、注册资产评估师、注册税务师考试;

  5 .继续教育主管部门认可的其他形式。

  (四)会计人员继续教育的内容

  会计人员继续教育的内容主要包括会计理论、政策法规、业务知识、技能训练和职业道德等。

  (五)会计人员继续教育考核与检查

  会计人员继续教育实行登记管理。会计人员按照要求接受培训,考核合格并取得相关证明的,应在90 天内向继续教育主管部门办理继续教育登记。

  对未按规定参加继续教育或者未完成接受培训时间的会计人员,继续教育主管部门应当督促其接受继续教育;对无正当理由仍不参加继续教育的,可采取适当方式向社会公布。同时将考核结果作为评选先进会计工作者、颁发会计人员荣誉证书等的依据之一。

  七、会计专业职务与会计专业技术资格

  (一)会计专业职务

  会计专业职务是区别会计人员业务技能的技术等级。会计专业职务分为高级会计师、会计师、助理会计师和会计员;高级会计师为高级职务,会计师为中级职务,助理会计师和会计员为初级职务。

  (二)会计专业技术资格

  会计专业技术资格分为初级资格、中级资格和高级资格三个级别。初级、中级会计资格的取得实行全国统一考试制度。高级会计师资格实行考试与评审相结合制度,凡申请参加高级会计师资格评审的人员,须经考试合格后,方可参加评审。

  八、会计工作岗位设置

  会计工作岗位,是指一个单位会计机构内部根据业务分工而设置的职能岗位。会计工作岗位一般分为:总会计师(或行使总会计师职权)岗位;会计机构负责人(会计主管人员)岗位;出纳岗位;稽核岗位;资本、基金核算岗位;收入、支出、债权债务核算岗位;工资核算、成本费用核算、财务成果核算岗位;财产物资的收发、增减核算岗位;总账岗位;对外财务会计报告编制岗位;会计电算化岗位;会计档案管理岗位。

  会计工作岗位可以一人一岗、一人多岗或者一岗多人。但出纳人员不得兼管稽核、会计档案保管和收入、费用、债权债务账目的登记工作。

  九、会计人员回避制度

  国家机关、国有企业、事业单位任用会计人员应当实行回避制度。单位负责人的直系亲属不得担任本单位的会计机构负责人、会计主管人员,会计机构负责人、会计主管人员的直系亲属不得在本单位会计机构中担任出纳工作。

  +、会计人员工作交接

  会计人员调动工作、离职或者因病暂时不能工作,应与接管人员办理工作交接手续。

  一般会计人员办理交接手续,由单位的会计机构负责人、会计主管人员负责监交。会计机构负责人、会计主管人员办理交接手续时,由单位领导人负责监交,必要时,主管单位可以派人会同监交。

  移交人员对移交的会计凭证、会计账簿、会计报表和其他会计资料的合法性、真实性承担法律责任。会计资料移交后,如发现是在其经办会计工作期间内所发生的问题,由原移交人员负责。

  第五节 违反会计法律制度的法律责任

  会计法律制度对违反会计法律制度的法律责任作出了具体规定。

  第三章 税收法律制度概述 

  【基本要求】

  (一)掌握税收实体法构成要素

  (二)熟悉税收的概念和特征、税法的概念、税收法律关系

  (三)熟悉我国税种分类、我国现行主要税种

  (四)了解税收的作用、税收原则

  【考试内容】

  第一节 税收与税法概述

  一、税收

  (一)税收的概念

  税收,是指以国家为主体,为实现国家职能,凭借政治权力,按照法律规定的标准,无偿取得财政收入的一种特定分配方式。

  (二)税收的特征

  1 .强制性。是指国家以社会管理者身份,凭借政治权力,通过颁布法律或法规,进行强制征收。

  2 .无偿性。是指国家取得税收收入不需要偿还,也不需要对纳税人付出任何代价。

  3 .固定性。是指国家征税以法律形式预先规定征税范围、税率等,征税和纳税双方都必须共同遵守。

  (三)税收的作用

  税收具有资源配置、收入再分配、稳定经济秩序和维护国家政权等作用。

  (四)税收的原则

  税收原则包括效率原则和公平原则。

  二、税法、税收实体法构成要素和税收法律关系

  (一)税法

  税法,是国家权力机关和行政机关制定的,用以调整国家与纳税人之间在征纳税方面的权利与义务关系的法律规范的总称。

  税收作为一种经济活动,属于经济基础范畴;而税法则是一种法律制度,属于上层建筑范畴。税收活动必须严格依照税法的规定进行,税法是税收的法律依据和法律保障。税收以税法为其依据和保障,而税法又必须以保障税收活动的有序进行为其存在的理由和依据。

  税法分为税收实体法和税收程序法。

  税收实体法具体规定了税种的征收对象、征收范围、税目、税率、纳税地点等内容,如《中华人民共和国个人所得税法》。税收程序法具体规定税务管理、税款征收、税务检查等内容,如《中华人民共和国税收征收管理法》。

  (二)税收实体法的构成要素

  税收实体法的构成要素一般包括:征税人、纳税义务人、征税对象、税目、税率、计税依据、纳税环节、纳税期限、纳税地点、减免税、法律责任等。其中,最基本的要素包括:纳税义务人、征税对象、税率。

  1 .征税人。是指代表国家行使征税职权的各级税务机关和其他征收机关。

  2 .纳税义务人(简称纳税人)。是指依法直接负有纳税义务的自然人、法人和其他组织。

  扣缴义务人是税法规定的,在其经营活动中负有代扣税款并向国库缴纳义务的单位。3 .征税对象。是指税收法律关系中权利义务所指向的对象,即对什么征税。

  4 .税目。是指税法中规定应当征税的具体项目,是征税对象的具体化。

  5 .税率。是指应征税额与计税金额(或数量单位)之间的比例,它是计算税额的尺度。

  ( 1 )比例税率。是指对同一征税对象,不论其数额大小,均按同一个比例征税的税率。

  ( 2 )累进税率。是指根据征税对象数额的大小,规定不同等级的税率。累进税率又分为全额累进税率、超额累进税率和超率累进税率、超倍累进税率等。如《中华人民共和国个人所得税法》 规定,工资、薪金所得适用超额累进税率;《中华人民共和国土地增值税暂行条例》 规定,按土地增值额和扣除项目金额的比例的不同,适用超率累进税率。( 3 )定额税率,又称固定税率。是指按征税对象的一定单位直接规定固定的税额。

  6 .计税依据。

  (l)从价计征,是以计税金额为计税依据,计税金额是指课税对象的数量乘以计税价格的数额。

  ( 2 )从量计征,是以课税对象的重量、体积、数量为计税依据。

  7 .纳税环节。是指应缴纳税款的具体环节。

  8 .纳税期限。是指纳税人的纳税义务发生后应缴纳税款的期限。

  9 .减免税。

  (1)税基式减免。是指通过直接缩小计税依据的方式实现的减税、免税。包括起征点、免征额、项目扣除和跨期结转等。

  (2)税率式减免。是指通过直接降低税率的方式实现的减税、免税。包括低税率、零税率等。

  (3)税额式减免。是指通过直接减少应纳税额的方式实现的减税、免税。包括全部免征、减半征收、核定减免率等。

  10 .法律责任。是指对违反税法规定的行为人采取的处罚措施。

  (三)税收法律关系

  税收法律关系体现为国家征税与纳税义务人纳税的利益分配关系,由主体(征税主体、纳税主体)、客体和内容三个方面构成。

  税收法律关系中的征税主体,是指各级税务机关、海关等;税收法律关系的纳税主体,是指负有纳税义务的法人、自然人和其他组织。

  税收法律关系的客体,是指税收法律关系主体双方的权利和义务所共同指向、影响和作用的客观对象。如流转税的法律关系客体是纳税人销售货物或者加工、修理修配劳务以及进口货物。

  税收法律关系内容,是指主体所享受的权利和应承担的义务,如纳税主体按规定办理税务登记、依法设置账簿、按期办理纳税申报等。

  第二节 税收制度

  一、税种的分类

  1 .按征税对象的性质不同,可分为流转税类、所得税类、资源税类、财产税类、行为税类。

  2 .按管理和使用权限的不同,可分为中央税、地方税和中央地方共享税。

  3 .按计税依据的不同,可分为从价税和从量税。从价税是以征税对象价格为计税依据,其应纳税额随货物价格的变化而变化的一种税。从量税是以征税对象的数量、重量、体积等作为计税依据,其征税数额只与征税对象数量等相关而与货物价格无关的一种税。

  4 .按税负能否转嫁,可分为直接税和间接税。直接税是指由纳税义务人直接负担,不易转嫁的一种税。间接税是指纳税义务人能将税负转嫁给他人负担的一种税。

  二、我国现行税种

  我国现行税种主要有:增值税、消费税、营业税、资源税、企业所得税、外商投资企业和外国企业所得税、个人所得税、印花税、土地增值税、城镇土地使用税、房产税、车船税、固定资产投资方向调节税(已停征)、城市维护建设税、城市房地产税、车辆购置税、屠宰税、筵席税、耕地占用税、契税、关税、船舶吨税、烟叶税等。

  第四章 流转税法律制度 

  【基本要求】

  (一)掌握增值税征收范围、增值税纳税人;掌握增值税销项税额、进项税额、应纳税额的计算

  (二)掌握消费税纳税人、消费税征收范围;掌握消费税应纳税额的计算

  (三)掌握营业税纳税人、营业税扣缴义务人、营业税征收范围;掌握营业税应纳税额的计算

  (四)熟悉关税纳税人、征收范围、应纳税额的计算

  (五)熟悉增值税专用发票有关规定

  (六)熟悉增值税、消费税、营业税纳税义务发生时间

  (七)了解增值税、消费税、营业税、关税纳税地点和纳税期限;了解增值税、营业税起征点

  【考试内容】

  第一节 增值税法律制度

  一、增值税及征收范围

  增值税是指对从事销售货物或者加工、修理修配劳务以及进口货物的单位和个人取得的增值额为计税依据征收的一种流转税。

  (一)销售货物。是指在中华人民共和国境内(以下简称境内)有偿转让货物的所有权。

  (二)加工、修理修配劳务。又称销售应税劳务,是指在境内有偿提供加工、修理修配劳务。

  (三)进口货物。是指进入中国关境的货物,在报关进口环节,除依法缴纳关税外,还缴纳增值税。

  (四)视同销售货物应征收增值税的法定行为。主要包括:将货物交付他人代销;销售代销货物;设有两个以上机构并实行统一核算的纳税人,将货物从一个机构移送其他机构用于销售,但相关机构在同一县(市)的除外;将自产或委托加工的货物用于非应税项目;将自产、委托加工或购买的货物作为投资,提供给其他单位或个体经营者;将自产、委托加工或购买的货物分配给股东或投资者;将自产、委托加工的货物用于集体福利或个人消费;将自产、委托加工或购买的货物无偿赠送他人。

  (五)从事货物的生产、批发或零售的企业、企业性单位及个体经营者的混合销售行为,视同销售货物,征收增值税;其他单位和个人的混合销售行为,视同销售非应税劳务,不征收增值税,而征收营业税。

  (六)兼营应税劳务与非应税劳务,如果不分别核算或者不能准确核算的,其非应税劳务应与货物或应税劳务一并征收增值税。

  (七)属于增值税征收范围的其他项目。主要有:货物期货,包括商品期货和贵金属期货,在期货的实物交割环节纳税;银行销售金银的业务;典当业的死当物品销售业务和寄售业代委托人销售寄售物品的业务;集邮商品,如邮票、明信片、首日封等的生产、调拨,以及邮政部门以外的其他单位与个人销售集邮商品;邮政部门以外其他单位和个人发行报刊;单独销售无线寻呼机、移动电话,不提供有关的电信劳务服务的;缝纫业务等。

  《增值税暂行条例》 及其实施细则规定了不征收增值税的项目。如供应或开采未经加工的天然水;邮政部门销售集邮商品,邮政部门发行报刊;电信局及经电信局批准的其他从事电信业务的单位销售无线寻呼机、移动电话,并为客户提供有关的电信劳务服务;融资租赁业务;体育彩票的发行收入等。

  二、增值税纳税人

  (一)增值税纳税人

  增值税纳税人是指在境内销售货物或者提供加工、修理修配劳务以及进口货物的单位和个人。

  (二)增值税小规模纳税人和一般纳税人标准

  有下列情形之一的,可认定为小规模纳税人:

  1 .从事货物生产或提供应税劳务的企业和企业性单位(以下简称企业),以及以从事货物生产或提供应税劳务为主,并兼营货物批发或零售的企业,年应征增值税销售额(以下简称年应税销售额)在100 万元以下的,为小规模纳税人。

  2 .从事货物批发或零售的企业,年应税销售额在180 万元以下的,为小规模纳税人。新办小型商贸企业自税务登记之日起,一年内实际销售额达到180 万元方可申请一般纳税人资格认定。未达到180 万元之前一律按小规模纳税人管理。

  3 .年应税销售额超过小规模纳税人标准的个人、不经常发生应税行为的企业,视同小规模纳税人。非企业性单位一般视同小规模纳税人。

  有下列情形之一的,经主管税务机关批准,可认定为增值税一般纳税人:

  1 .年应税销售额超过小规模纳税人标准的企业。已开业的小规模企业,其年应税销售额超过小规模纳税人标准的,应在次年1 月底以前申请办理一般纳税人认定手续。

  2 .纳税人总、分支机构实行统一核算,其总机构年应税销售额超过小规模纳税人标准,但分支机构年应税销售额未超过小规模纳税人标准的,其分支机构可以认定为一般纳税人。

  3 .新开业的符合一般纳税人条件的企业,应在办理税务登记的同时申请办理一般纳税人认定手续。税务机关对其预计年应税销售额超过小规模企业标准的,暂认定为一般纳税人;其开业后的实际年应税销售额未超过小规模纳税人标准的,应重新办理一般纳税人认定手续。符合条件的,可继续认定为一般纳税人;不符合条件的,取消一般纳税人资格。

  4 .非企业性单位如果经常发生增值税应税行为,并且符合一般纳税人条件,可以认定为一般纳税人。

  5 .个体经营者符合《增值税暂行条例》 及其实施细则所规定条件的,经省级国家税务局批准,可以认定为一般纳税人。

  6 .从事货物生产或提供应税劳务和以从事货物生产或提供应税劳务为主,兼营货物批发或零售的纳税人,年应税销售额虽未超过小规模纳税人标准,但年应税销售额在30 万元以上的,如果其会计核算健全,能够正确计算进项税额、销项税额和应纳税额,并能够按规定报送有关税务资料,可以认定为增值税一般纳税人。

  三、增值税税率

  基本税率为17%;低税率为13%;出口货物税率为零,但另有规定的除外;商业企业小规模纳税人的增值税征收率为4%;其他小规模纳税人的增值税征收率为6%。

  四、增值税应纳税额的计算

  (一)增值税销售额

  增值税销售额为纳税人销售货物或者提供应税劳务从购买方或承受应税劳务方收取的全部价款和一切价外费用,但是不包括收取的销项税额。如果销售货物是消费税应税产品或进口产品,则全部价款中包括消费税或关税。

  向购买方收取的销项税额,受托加工应征消费税的消费品所代收代缴的消费税,承运部门的运费发票开具给购货方且纳税人将该项发票转交给购货方的代垫费用不属于价外费用。

  采用销售额和销项税额合并定价方法的,按以下公式计算销售额:

  纳税人进口货物,以组成计税价格为计算其增值税的计税依据。计算公式如下:

  组成计税价格=关税完税价格+关税+消费税

  纳税人销售货物或者提供应税劳务的价格明显偏低并无正当理由的,或者视同销售行为而无销售额的,主管税务机关按税法规定的原则和顺序核定其销售额。

  纳税人为销售货物而出租出借包装物、采取折扣方式销售货物、以旧换新方式销售货物、还本销售方式销售货物,按税法规定计算纳税。

  (二)增值税销项税额的计算

  增值税销项税额,是指纳税人销售货物或者应税劳务,按照销售额和规定的税率计算并向购买方收取的增值税额。计算公式为:

  销项税额=销售额×税率

  或 销项税额=组成计税价格×税率

  (三)增值税进项税额的计算

  增值税进项税额,是指纳税人购进货物或接受应税劳务所支付或负担的增值税税额。

  1 .准予从销项税额中抵扣进项税额的项目

  (1)一般纳税人购进货物或者应税劳务,从销售方取得的增值税专用发票上注明的增值税额。

  (2)一般纳税人进口货物,从海关取得的完税凭证上注明的增值税额。

  (3)一般纳税人购进免税农业产品或向小规模纳税人购买农业产品的进项税额,按买价依照13%的扣除率计算。对农业产品收购单位在收购价格之外按规定缴纳的农业特产税,准予并入农业产品的买价,计算进项税额扣除。一般纳税人从农业生产者购进的免税棉花和从国有粮食购销企业购进的免税粮食,按买价依照13%的扣除率计算进项税额。

  (4)一般纳税人销售、外购货物(固定资产除外)所支付的运输费用,按运费金额依照7%的扣除率计算进项税额。

  (5)生产企业一般纳税人购入废旧物资回收经营单位销售的废旧物资,按普通发票上注明的金额,依10%的扣除率计算抵扣进项税额。

  (6)一般纳税人取得由税务所为小规模纳税人代开的专用发票,可以专用发票上填写的税额为进项税额计算抵扣。

  2 .不得从销项税额中抵扣进项税额的项目(增值税转型试点地区另有规定除外)

  (1)纳税人购进货物或应税劳务,未取得并保存增值税扣税凭证,或者增值税扣税凭证上未注明增值税及其他有关事项的,其进项税额不得从销项税额中抵扣。

  (2)购进固定资产的进项税额。

  (3)用于非应税项目的购进货物或者应税劳务的进项税额。

  (4)用于免税项目的购进货物或者应税劳务的进项税额。

  (5)用于集体福利或个人消费的购进货物或者应税劳务的进项税额。

  (6)非正常损失购进货物的进项税额。

  (7)非正常损失的在产品、产成品所耗用的购进货物或者应税劳务的进项税额。

  (8)小规模纳税人不得抵扣进项税额。

  (9)纳税人进口货物,不得抵扣任何进项税额。

  (10)纳税人因进货退出或折让而收回的增值税税额,应从发生进货退出或折让当期的进项税额中扣减。

  纳税人发生了按规定不允许抵扣而已经抵扣进项税额的行为,如无法准确确定该项进项税额的,按当期实际成本计算应扣减的进项税额。

  实际成本=进价+运费+保险费+其他有关费用

  应扣减的进项税额=实际成本×征税时该货物或应税劳务适用的税率

  纳税人兼营免税项目或非应税项目(不包括固定资产在建工程)而无法准确划分不得抵扣进项税额的,按下列公式计算不得抵扣的进项税额:

  (四)增值税应纳税额的计算

  1 .一般纳税人销售货物或者提供应税劳务,应纳税额计算公式为:

  应纳税额=当期销项税额一当期进项税额

  2. 一般纳税人采用简易办法计算增值税应纳税额,按照销售额和规定的征收率计算。计算公式为:

  应纳税额=销售额×征收率

  3 .进口的应税货物,按照组成计税价格和规定的增值税税率计算应纳税额,不得抵扣任何进项税额。应纳税额计算公式为:

  应纳税额=组成计税价格×税率

  组成计税价格=关税完税价格+关税+消费税

  4 .小规模纳税人销售货物或者提供应税劳务,按照销售额和规定的征收率,实行简易办法计算应纳税额,不得抵扣进项税额。计算公式为:

  应纳税额=销售额×征收率

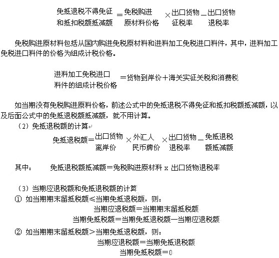
  五、增值税出口退(免)税

  (一)出口货物退(免)税的范围

  税法对出口货物退晚)税的范围作出了具体规定。

  (二)出口货物适用的退税率

  出口货物的退税率,是出口货物的实际退税额与退税计税依据的比例。

  税法对出口货物适用的退税率作出了具体规定。

  出口企业应将不同税率的货物分开核算和申报,凡划分不清适用退税率的,一律从低适用退税率计算退(免)税。

  (三)出口货物应退增值税的计算

  1 . "免、抵、退"税计算方法

  生产企业自营或委托外贸企业代理出口(以下简称生产企业出口)自产货物,除另有规定外,增值税实行"免、抵、退"税管理办法。增值税小规模纳税人出口自产货物实行免征增值税的办法。

  实行"免、抵、退"税管理办法的"免"税,是指对生产企业的出口自产货物,免征本企业生产销售环节的增值税;"抵"税,是指生产企业出口自产货物所耗用的原材料、零部件、燃料、动力等所含应予退还的进项税额,抵顶内销货物的应纳税额"退"税,是指生产企业出口的自产货物在当月内应抵顶的进项税额大于应纳税额时对未抵顶完的部分予以退税。

  ( 1 )当期应纳税额的计算

  出口货物离岸价以出口发票计算的离岸价为准。出口发票不能如实反映实际离岸价的,企业必须按照实际离岸价向主管税务机关申报,同时,主管税务机关有权依照相关法规予以核定。

  当期期末留抵税额根据当期《增值税纳税申报表》 中“期末留抵税额确定。

  2 . “先征后退”的计算方法

  (1)外贸企业以及实行外贸企业财务制度的工贸企业收购货物出口,免征其出口销售环节的增值税;其收购货物的成本部分,因外贸企业在支付收购货款的同时也支付了增值税进项税款,因此,在货物出口后按收购成本与退税率计算退税,征、退税之差计入企业成本。

  外贸企业出口货物增值税的计算应依据购进出口货物增值税专用发票上注明的进项金额和退税率计算。

  应退税额=外贸收购金额(不含增值税)×退税率

  (2)外贸企业收购小规模纳税人出口货物增值税的退税规定

  ① 凡从小规模纳税人购进持普通发票特准退税出口货物份由纱、工艺品等),同样实行出口免税并退税的办法。其计算公式为:

  应退税额=普通发票所列(含增值税)销售金额÷(1+征收率)×退税率

  ② 凡从小规模纳税人购进税务机关代开的增值税专用发票的出口货物,按以下公式计算退税:

  应退税额=增值税专用发票注明的金额×退税率

  (3)外贸企业委托生产企业加工收回后报关出口的货物,按购进国内原辅材料的增值税专用发票上注明的进项税额,依原辅材料的退税税率计算原辅材料应退税额。支付的加工费,凭受托方开具货物的退税税率,计算加工费的应退税额。

  此外,企业出口国家明确规定不予退(免)增值税货物等法定情形的,视同内销货物计提销项税额或征收增值税,其销项税额、应纳税额的计算等,税法作出了具体规定。

  六、增值税的减免与起征点

  税法规定,对农业生产者销售的自产农业产品,避孕药品和用具,古旧图书,直接用于科学研究、科学试验和教学的进口仪器、设备,外国政府、国际组织无偿援助的进口物资和设备,来料加工、来件装配和补偿贸易所需进口的设备,由残疾人组织直接进口供残疾人专用的物品等,享受直接免税。销售免税货物或劳务不得开具增值税专用发票,进项税额也不能抵扣。

  个人销售额未达到税法规定起征点的,免征增值税;超过超征点的,全额征税。除特殊规定外,起征点为:销售货物的起征点为月销售额2 000 一5 000 元;销售应税劳务的起征点为月销售额1 500 一3 000 元;按次纳税的起征点为每次(日)销售额150 一200 元。

  七、增值税纳税义务发生时间、纳税地点、纳税期限

  (一)增值税纳税义务发生时间

  销售货物或者应税劳务的纳税义务发生时间,为收讫销售款或取得索取销售款凭据的当天;进口货物的纳税义务发生时间为报关进口的当天。按销售结算方式的不同,纳税义务的发生时间具体规定如下:

  1 .采取直接收款方式销售货物,不论货物是否发出,均为收到销售额或取得索取销售额的凭据,并将提货单交给买方的当天。

  2 .采取托收承付和委托银行收款方式销售货物,为发出货物并办妥托收手续的当天。

  3 .采取赊销和分期收款方式销售货物,为按合同约定的收款日期的当天。

  4 .采取预收货款方式销售货物,为货物发出的当天。

  5 .委托其他纳税人代销货物,为收到代销单位销售的代销清单的当天。

  6 .销售应税劳务,为提供劳务同时收讫销售额或取得索取销售额凭据的当天。

  7 .纳税人发生按规定视同销售货物行为渗托他人代销、销售代销货物除外),为货物移送的当天。

  (二)增值税纳税地点、纳税期限

  税法对增值税纳税地点、纳税期限作出了具体规定。

  八、增值税专用发票管理

  (一)增值税专用发票的使用范围

  一般纳税人应通过增值税防伪税控系统使用专用发票。使用,包括领购、开具、缴销、认证纸质专用发票及相应的数据电文。

  商业企业一般纳税人零售的烟、酒、食品、服装、鞋帽(不包括劳保专用部分)、化妆品等消费品不得开具专用发票。增值税小规模纳税人需要开具专用发票的,可向当地主管税务机关申请代开。

  税法对不得领购、开具专用发票的具体情形作出了规定。

  (二)增值税专用发票开具要求

  1 .项目齐全,与实际交易相符;

  2 .字迹清楚,不得压线、错格;

  3 .发票联和抵扣联加盖财务专用章或者发票专用章;

  4 .按照增值税纳税义务的发生时间开具专用发票。

  (三)销货退回、开票有误或者销售折让开具增值税专用发票的规定

  1 . 一般纳税人在开具专用发票当月,发生销售退回、开票有误等情形,收到退回的发票联、抵扣联符合作废条件的,按作废处理;开具时发现有误的,可即时作废。

  2 .一般纳税人取得专用发票后,发生销货退回、开票有误等情形但不符合作废条件的,或者因销货部分退回及发生销售折让的,购买方应向主管税务机关填报《开具红字增值税专用发票申请单》(一式二联),经主管税务机关审核后,由主管税务机关出具《开具红字增值税专用发票通知单》(一式三联)。

  购买方必须暂依《开具红字增值税专用发票通知单》 所列增值税税额从当期进项税额中转出,未抵扣增值税进项税额的可列入当期进项税额,待取得销售方开具的红字专用发票后,与留存《开具红字增值税专用发票通知单》 一并作为记账凭证。但属于法定情形的,不作进项税额转出。

  销售方凭购买方的伊具红字增值税专用发票通知单》 开具红字专用发票,在防伪税控系统中以销项负数开具。

  税法对专用发票作废条件、专用发票认证、专用发票丢失、用于抵扣增值税进项税额的专用发票的认证等作出了具体规定。

  第二节 消费税法律制度

  一、消费税纳税人和征收范围

  消费税是对在我国境内从事生产、委托加工及进口应税消费品的单位和个人,就其消费品的销售额或销售数量或者销售额与销售数量相结合征收的一种税。

  (一)消费税纳税人

  消费税的纳税人,是指在中国境内生产、委托加工和进口应税消费品的单位和个人。

  (二)消费税征收范围

  消费税的征收范围:烟,酒及酒精,鞭炮、焰火,化妆品、贵重首饰及珠宝玉石,高尔夫球及球具,高档手表,游艇,木制一次性筷子,实木地板,成品油,汽车轮胎,摩托车,小汽车等商品。

  二、消费税税率

  税法对消费税税率作出了具体规定。

  三、消费税应纳税额的计算

  (一)消费税销售额和销售数量的确定

  1 .实行从价定率征税的应税消费品,其计税依据是含消费税而不含增值税的销售额。

  (1)销售应税消费品销售额的确定。

  应税消费品销售额,是纳税人销售应税消费品向购买方收取的全部价款和价外费用。

  价外费用不包括下列项目:

  ① 购买方收取的增值税款。

  ② 符合税法规定条件的代垫运费。

  如果应税消费品的销售额实行价款和增值税款合并收取的,在计算消费税时,应当换算为不含增值税税款的销售额。换算公式为:

  (5)纳税人应税消费品销售价格明显偏低且无正当理由的,由主管税务机关核定其计税价格。

  2 .实行从量定额征税的,计税依据是销售应税消费品的实际销售数量。

  (l)自产自用应税消费品的计税依据,为应税消费品的移送使用数量;

  (2)委托加工应税消费品的计税依据,为纳税人收回的应税消费品数量;

  (3)进口的应税消费品的计税依据,为海关核定的应税消费品进口征税数量。

  3 .实行从量定额与从价定率相结合的复合计税方法征税的,计税依据分别是含消费税而不含增值税的销售额和实际销售数量。

  (二)消费税应纳税额的计算

  1 .实行从价定率征收的计算方法

  应纳税额=销售额(或组成计税价格)×税率

  2 .实行从量定额征收的计算方法

  应纳税额=销售数量×单位税额

  3 .实行复合计税的计算方法

  应纳税额=销售数量×单位税额祥+销售额(或组成计税价格)×税率

  (三)外购、委托加工和进口的应税消费品已纳消费税的抵扣

  外购、委托加工和进口的应税消费品,用于连续生产应税消费品的,已缴纳的消费税税款准予从应纳的消费税税额中抵扣。

  1 .外购应税消费品(实行从价定率)连续生产应税消费品,其计算公式如下:

  四、出口应税消费品退(免)税

  (一)出口应税消费品退(免)税的范围

  税法对出口应税消费品退(免)税的范围作出了具体规定。

  (二)出口应税消费品适用的退税率

  出口货物属于应税消费品的,其退还消费税应按该应税消费品所适用的消费税税率计算。

  企业应将不同消费税税率的出口应税消费品分开核算和申报。凡划分不清适用税率的,一律从低适用税率计算应退消费税税额。

  (三)出口应税消费品退税额的计算

  外贸企业从生产企业购进货物直接出口或受其他外贸企业委托代理出口应税消费品的消费税税款,分别以下情况计算:

  1 .属于从价定率计征消费税的应税消费品,应依照外贸企业从工厂购进货物时征收消费税的价格计算应退消费税税款,其计算公式为:

  应退消费税税款=出口货物的工厂销售额x×税率

  "出口货物工厂销售额"不包含增值税。对含增值税的销售额需要换算为不含增值税的销售额。

  2 .属于从量定额计征消费税的应税消费品,应按照货物购进和报关出口的数量计算应退消费税税款,其计算公式为:

  应退消费税税款=出口数量×单位税额

  五、消费税纳税义务发生时间、纳税期限和纳税地点

  (一)消费税纳税义务发生时间

  纳税人生产应税消费品(金银首饰品除外),均于销售时纳税。具体纳税义务时间因销售和结算方式有所不同:

  1 .纳税人采取赊销和分期收款结算方式的,其纳税义务的发生时间,为销售合同规定的收款日期的当天。

  2 .纳税人采取预收货款结算方式的,其纳税义务的发生时间,为发出应税消费品的当天。

  3 .纳税人采取托收承付和委托银行收款方式销售的应税消费品,其纳税义务的发生时间,为发出应税消费品并办妥托收手续的当天。

  4 .纳税人采取其他结算方式,其纳税义务的发生时间,为收讫销售款或者取得索取销售款凭据的当天。

  5 .除铂金首饰在生产环节纳税外,其他金银首饰消费税在零售环节纳税,其纳税义务发生时间为收讫销货款或取得索取销货款凭据的当天。

  6 .纳税人自产自用的应税消费品,其纳税义务的发生时间为移送使用的当天。

  7 .委托加工的应税消费品,由受托方向委托方交货时代收代缴消费税款。纳税人委托个体经营者加工的应税消费品于委托方收回后在委托方所在地纳税,其纳税义务的发生时间,为受托方向委托方交货的当天。

  8 .进口的应税消费品,由报关进口人在报关进口时纳税。其纳税义务的发生时间,为报关进口的当天。

  (二)消费税纳税地点和纳税期限

  税法对消费税纳税地点、纳税期限作出了具体规定。

  第三节 营业税法律制度

  一、营业税的征收范围

  营业税是对在我国境内提供应税劳务、转让无形资产和销售不动产的单位和个人,就其取得的营业收入额(销售额)征收的一种税。

  营业税征收范围包括:交通运输业、建筑业、金融保险业、邮电通信业、文化体育业、娱乐业、服务业、转让无形资产和销售不动产等。

  二、营业税纳税人和扣缴义务人

  (一)营业税纳税人

  在中国境内提供应税劳务、转让无形资产或者销售不动产的单位和个人,为营业税的纳税人。

  (二)营业税扣缴义务人

  1 .委托金融机构发放贷款,以受托发放贷款的金融机构为扣缴义务人。

  2 .建筑安装业务实行分包或转包的,以总承包人为扣缴义务人。

  3 .境外单位或者个人在境内发生应税行为而在境内未设有经营机构的,其应纳税款以代理者为扣缴义务人;没有代理者,以受让者或者购买者为扣缴义务人。

  4 .单位或者个人进行演出由他人售票的,其应纳税款以售票者为扣缴义务人。

  5 .演出经纪人为个人的,其办理演出业务的应纳税款以售票者为扣缴义务人。

  6 .个人转让专利权、非专利技术、商标权、著作权、商誉等无形资产的,其应纳税款以受让者为扣缴义务人。

  三、营业税税率

  营业税按行业实行有差别的比例税率,主要设置了黝和5ok 两档基本税率。另外娱乐业税率为20%。

  四、营业税应纳税额的计算

  (一)营业税营业额的确定

  纳税人的营业额为纳税人提供应税劳务、转让无形资产或者销售不动产时向对方收取的全部价款和价外费用。

  税法规定对运输业、建筑业、金融保险业、文化体育业、服务业中的一些特殊业务,可以扣除相关费用后的余额为营业额。

  纳税人提供应税劳务、转让无形资产或销售不动产价格明显偏低而又没有正当理由的,主管税务机关可以根据税法规定的原则和顺序核定其营业额。

  (二)营业税应纳税额的计算

  应纳税额=营业额×税率

  五、营业税的起征点

  营业税纳税人为个人的,其按期纳税的起征点为月营业额1 000 一5 000 元;按次纳

  税的起征点为每日(次)营业额100 元。

  六、营业税纳税义务发生时间、纳税地点和纳税期限

  税法对营业税纳税义务发生时间、纳税地点、纳税期限作出了具体规定。

  第四节 关税法律制度

  一、关税征收范围

  关税是指海关按照规定对进出国境的货物、物品征收的一种税。关税分为进口税和出口税。

  除特殊规定外,所有进口货物和少数出口货物均属于关税的征收范围。

  二、关税纳税人

  关税纳税人,包括进口货物的收货人、出口货物的发货人、进出境物品的所有人。

  对于携带进境的物品,推定其携带人为所有人;对分离运输的行李,推定相应的进出境旅客为所有人;对以邮递方式进境的物品,推定其收件人为所有人;以邮递或其他运输方式出境的物品,推定其寄件人或托运人为所有人。

  三、关税的税目和税率

  关税的税目和税率由《海关进出口税则》 规定。

  关税税率,分为进口关税税率、出口关税税率和特别关税。其中,进口关税税率包括:最惠国税率、协定税率、特惠税率、普通税率、关税配额税率、暂定税率等。我国仅对少数资源性产品征收出口关税,出口关税税率也有暂定税率,暂定税率优先适用于出口税则中的出口关税税率。特别关税,包括:报复性关税、反倾销税与反补贴税、保障性关税等。

  四、关税的计税依据

  (一)进口货物的完税价格

  除特殊货物外,进口货物的完税价格,由海关以进口应税货物的成交价格以及该货物运抵我国境内输入地点起卸前的运输及其相关费用、保险费为基础审查确定。

  货物成交价格,是指卖方向中国境内销售该货物时买方为进口货物向卖方实付、应付的价款总额。

  下列费用应包括在进口货物的完税价格中:

  1 .由买方负担的除购货佣金以外的佣金和经纪费。"购货佣金",是指买方为购买进口货物向自己的采购代理人支付的劳务费用。"经纪费",是指买方为购买进口货物向代表买卖双方利益的经纪人支付的劳务费用。

  2 .由买方负担的与该货物视为一体的容器的费用。

  3 .由买方负担的包装材料和包装劳务费用。

  4 .与该货物的生产和向我国境内销售有关的,由买方以免费或者以低于成本的方式提供并可以按适当比例分摊的料件、工具、模具、消耗材料及类似货物后的价款,以及在境外开发、设计等相关服务的费用。

  5 .作为卖方向我国境内销售该货物的一项条件,应当由买方直接或间接支付的、与该货物有关的特许权使用费。"特许权使用费",是指买方为获得与进口货物相关的、受著作权保护的作品、专利、商标、专有技术和其他权利的使用许可而支付的费用。但是在估定完税价格时,进口货物在境内的复制权费不得计入该货物的实付或应付价格之中。

  6 .卖方直接或间接从买方获得的该货物进口后转售、处置或者使用的收益。

  下列费用、税收,如进口时在货物的价款中列明,不计入该货物的完税价格:

  1 .厂房、机械、设备等货物进口后进行建设、安装、装配、维修和技术服务的费用。

  2 .进口货物运抵境内输入地点起卸后的运输及其相关费用、保险费。

  3 .进口关税及国内税收。

  对于某些特殊、灵活的贸易方式(如寄售等)下进口的货物,在进口时没有'城交价格"可作依据,确定其完税价格的方法主要有:

  1 .运往境外加工的货物的完税价格。出境时已向海关报明并在海关规定的期限内复运进境的,应当以境外加工费和料件费,以及复运进境的运输费、保险费及其相关费用审查确定完税价格。

  2 .运往境外修理的机械器具、运输工具或者其他货物的完税价格。出境时已向海关报明,并在海关规定的期限内复运进境的,应以境外修理费和料件费审查确定完税价格。

  3 .租赁方式进口货物的完税价格。租赁方式进境的货物,以海关审查确定的该货物租金作为完税价格;留购的租赁物,以海关审定的留购价作为完税价格。

  4 .对于国内单位留购的进口货样、展览品和广告陈列品,以海关审定的留购价格作为完税价格。但对于留购货样、展览和广告陈列品的买方,除按留购价格付款外,又直接或间接给卖方一定利益的,海关可以另行确定上述货物的完税价格。

  5 .加工贸易进口料件及其制成品需征税或内销补税的,海关按照一般进口货物完税价格规定,审定完税价格。

  6 .内销的进料加工进口料件或其制成品(包括残次品、副产品),以料件进口时的价格估定完税价格。

  7 .内销的来料加工进口料件或其制成品(包括残次品、副产品),以料件申报内销时的价格估定完税价格。

  8 .出口加工区内的加工企业内销的制成品(包括残次品、副产品),以制成品申报内销时的价格估定完税价格。

  9 .转让出售进口减免税货物的完税价格。按照特定减免税办法批准予以减免税进口的货物,在转让或出售而需补税时,可按这些货物原进口时的价格扣除折旧部分价值来确定其完税价格。其计算公式为:

  监管年限是指海关对减免税进口的货物监督管理的年限。

  10 .以易货贸易、寄售、捐赠、赠送等其他方式进口的货物,应当按照一般进口货物估价办法的规定,估定完税价格。

  (二)出口货物的完税价格

  出口货物的完税价格,由海关以出口货物的成交价格以及该货物运至中国境内输出地点装载前的运输及其相关费用、保险费为基础审查确定。出口关税不计入完税价格。

  出口货物的成交价格,是指该货物出口时卖方为出口该货物应当向买方直接收取和间接收取的价款总额。

  五、关税应纳税额的计算

  (一)从价税计算方法

  从价税,是指以进(出)口货物的完税价格为计税依据的一种关税计征方法。其应纳关税税额的计算公式为:

  关税应纳税额=应税进(出)口货物数量×单位完税价格×适用税率

  (二)从量税计算方法

  从量税,是指以进(出)口货物的数量为计税依据的一种关税计征方法。其应纳关税税额的计算公式为:

  关税应纳税额=应税进(出)口货物数量×关税单位税额

  (三)复合税计算方法

  复合税,是指对某种进(出)口货物同时使用从价和从量计征的一种关税计征方法。其应纳关税税额的计算公式为:

  (四)滑准税计算方法

  滑准税,是指关税的税率随着进口货物价格的变动而反方向变动的一种税率形式,即价格越高,税率越低,税率为比例税率。因此,对实行滑准税率的进口货物应纳税额的计算方法仍同于从价税的计算方法。

  关税应纳税额=应税进(出)口货物数量×单位完税价格×滑准税税率

  六、关税的征收管理

  税法对关税纳税地点、纳税期限作出了具体规定。

  第五章 所得税法律制度 

  【基本要求】

  (一)掌握企业所得税征收范围、纳税人、应纳税所得额、应纳所得税额的计算和资产税务处理

  (二)掌握个人所得税应纳税所得额、应纳所得税额的计算

  (三)熟悉外商投资企业和外国企业所得税征收范围、纳税人、应纳税所得额和应纳所得税额的计算

  (四)熟悉企业所得税、外商投资企业和外国企业所得税、个人所得税征收管理的有关规定

  【考试内容】

  第一节 企业所得税法律制度

  一、企业所得税征收范围、纳税人和税率

  (一)企业所得税征收范围

  企业所得税,是指以中国境内企业或者组织为纳税人,对其一定期间的生产、经营所得和其他所得依法征收的一种税。

  凡在我国境内设立的企业或者组织,应当就其生产、经营所得和其他所得,包括来源于中国境内、境外的所得,依照规定缴纳企业所得税。

  事业单位、社会团体和民办非企业单位取得的生产、经营所得和其他所得,应当缴纳企业所得税。

  (二)企业所得税纳税人

  在中国境内,实行独立经济核算的企业和组织,为企业所得税的纳税人(不包括外商投资企业、外国企业以及个人独资、合伙性质的私营企业,下同)。如新的内资、外资统一的企业所得税法颁布,则从其规定。

  实行独立核算的企业和组织必须同时具备下列条件:

  ( 1 )在银行开设结算账户;

  ( 2 )独立建账、编制财务会计报表;

  ( 3 )独立计算盈亏。

  (三)企业所得税税率

  基本税率为33%;两档照顾性税率,分别为18%、27%。另外,对西部地区国家鼓励类产业的内资企业,在2001 年至2010 年期间,减按15%的税率征收企业所得税。

  如果企业上一年度发生亏损,可用当年应纳税所得予以弥补,按弥补亏损后的应纳税所得额来确定适用税率。

  二、企业所得税应纳税额的计算

  企业所得税应纳税额,按纳税人应纳税所得额乘以适用税率计算。

  应纳税所得额是指纳税人每一纳税年度的收入总额减去准予扣除项目金额后的余额,是企业所得税的计税依据。

  采用应税所得率征收方式计税的企业,应按本纳税年度的收入总额或成本、费用等项目的实际发生额和预先核定的应税所得率计算应纳税所得额。

  事业单位、社会团体、民办非企业单位纳税年度的应纳税收入总额减去规定允许扣除的与取得收入有关的成本、费用、损失后的余额,为应纳税所得额。除特殊规定外,其他一切收入都应并入应纳税收入总额,计征企业所得税。

  纳税人在计算应纳税所得额时,财务会计处理办法与税法规定不一致的,应按税法规定计算纳税。

  (一)收入总额

  收入总额包括来源于境内、境外的生产经营收入和其他收入。

  1 .收入的基本规定

  ( 1 )生产、经营收入。包括商品(产品)销售收入、劳务服务收入、营运收入、工程价款结算收入、工业性作业收入以及其他业务收入。

  ( 2 )财产转让收入。包括转让固定资产、有价证券、股权以及其他财产而取得的收入。

  ( 3 )利息收入。包括购买各种有价证券的利息、外单位欠款付给的利息以及其他利息收入。

  ( 4 )租赁收入。包括出租固定资产收入、出租包装物收入,以及出租其他财产租金收入。

  ( 5 )特许权使用费收入。包括提供或者转让专利权、非专利技术、商标权、著作权以及其他特许权的使用权而取得的收入。

  ( 6 )股息收入。包括对外投资入股分得的股息、红利收入。

  ( 7 )其他收入。包括:固定资产盘盈收入、罚款收入、因债权人缘故确实无法支付的应付款项、物资及现金的溢余收入、教育费附加返还款、包装物押金收入以及其他收入。

  2 .收入的特殊规定

  ( 1 )对企业减免或返还的流转税(含即征即退、先征后退),除国务院或财政部、国家税务总局规定有指定用途的项目以外,都应并入企业利润总额计算征收企业所得税。对企业取得的国家财政性补贴和其他补贴收入,除国务院或财政部、国家税务总局规定不计入损益外,应一律并入实际收到该补贴收入年度的应纳税所得额。

  ( 2 )企业接受捐赠的货币性资产,须并入当期的应纳税所得额,依法计算缴纳企业所得税。对企业接受捐赠的非货币性资产,须按接受捐赠时资产的入账价值确认捐赠收入,并入当期应纳税所得额,依法计算缴纳企业所得税;企业取得的捐赠收入较大,符合法定条件的,可以在不超过5 年的期间内均匀计入各年度的应纳税所得额。

  企业接受捐赠的存货、固定资产、无形资产和投资等,在经营中使用或将来销售处置时,可按税法规定结转存货销售成本、投资转让成本或扣除固定资产折旧、无形资产摊销额。

  ( 3 )纳税人在基本建设、专项工程及职工福利等方面使用本企业的商品、产品的,应作为收入处理;对外进行来料加工装配业务节省的材料,如合同约定应当留归企业所有的,也应视为企业收入处理。

  ( 4 )纳税人取得的收入为非货币资产或者权益的,其收入额应当参照取得收入当时的市场价格计算或估定。

  ( 5 )以分期收款方式销售商品的,按合同约定的购买人应付价款的日期确定销售收入的实现。

  ( 6 )建筑、安装、装配工程和提供劳务,持续时间超过一年的,可以按完工进度或者完成的工作量确定收入的实现。

  ( 7 )企业收取的包装物押金,凡逾期(一年)未返还买方的,应确认为收入,依法计征企业所得税。

  ( 8 )销售货物给购货方的销售折扣,如果销售额和折扣额在同一张销售发票上注明的,可按折扣后的销售额计算收入;如果将折扣额另开发票,则不得从销售额中减除折扣的金额。

  企业发生的销售退回,只要购货方提供退货的适当证明,可冲销退货当期的销售收入。

  ( 9 )纳税人按照国务院的统一规定,进行清产核资时发生的固定资产评估净增值,不计入应纳税所得额。

  除特殊规定外,纳税人在产权转让过程中发生的产权转让净收益或净损失,计入应纳税所得额,依法缴纳企业所得税。

  ( 10 )企业在建工程发生的试运行收入,应并入总收入征收企业所得税,而不能直接冲减在建工程成本。

  ( 11 )企业将自产、委托加工和外购的原材料、固定资产、无形资产和有价证券(商业企业包括外购商品)用于捐赠,应分解为按公允价值视同对外销售和捐赠两项业务进行所得税处理。

  ( 12 )房地产开发企业采取一次性全额收款方式销售开发产品的,应于实际收讫价款或取得索取价款的凭据(权利)时,确认收入的实现;采取分期付款方式销售开发产品的,应按销售合同或协议约定付款日确认收入的实现。付款方提前付款的,在实际付款日确认收入的实现;采取银行按揭方式销售开发产品的,其首付款应于实际收到日确认收入的实现,余款在银行按揭贷款办理转账之日确认收入的实现;采取预售方式销售开发产品的,其当期取得的预售收入先按规定的利润率计算出预计营业利润额,再并入当期应纳税所得额统一计算缴纳企业所得税,待开发产品完工时再进行结算调整。

  ( 13 )纳税人购买国债的利息收入,不计入应纳税所得额。

  税法对事业单位、社会团体、民办非企业单位取得的应计入应纳税所得额的收入作出了具体规定。

  (二)准予扣除项目

  1 .准予扣除项目的一般规定

  ( l )成本,即生产经营成本。是指纳税人销售商品、提供劳务、转让固定资产、无形资产的成本。纳税人应将经营活动中发生的成本合理划分为直接成本和间接成本。

  ( 2 )费用。是指纳税人每一纳税年度为生产、经营商品和提供劳务所发生的费用,包括销售费用、管理费用、财务费用。

  ( 3 )税金。是指纳税人按规定缴纳的消费税、营业税、资源税、关税、城市维护建设税、教育费附加等产品销售税金及附加,以及发生的土地增值税、房产税、车船税、城镇土地使用税、印花税等。

  ( 4 )损失。是指纳税人生产、经营过程中的各项营业外支出、已发生的经营亏损和投资损失以及其他损失。

  2 .准予扣除项目的特殊规定

  ( 1 )工资、薪金。

  ① 计税工资。纳税人发放的工资在税务机关核定的计税工资标准以内的,在计算应纳税所得额时按实扣除;超过标准的部分,在计算应纳税所得额时不得扣除。

  自2006 年7 月1 日起,企业所得税税前扣除的计税工资定额标准统一调整为每人每月1 600 元,同时停止执行按2 0%比例上浮的政策。

  ② 工效挂钩工资。发放的工资在工资总额增长幅度低于经济效益的增长幅度、职工平均工资增长幅度低于劳动生产率增长幅度、且实际发放的工资总额在核定额度以内的,在计算应纳税所得额时准予据实扣除;超过部分不得扣除。

  ( 2 )借款费用。

  ① 纳税人在生产、经营期间,向金融机构借款的利息支出可按实际发生数扣除;向非金融机构借款的利息支出只准扣除按金融机构同类、同期贷款利率计算的数额以内的部分。

  ② 纳税人为购置、建造和生产固定资产、无形资产而发生的借款,在有关资产购建期间发生的借款费用,应作为资本性支出计入有关资产的成本;有关资产交付使用后发生的借款费用,可在发生当期扣除。

  ③ 从事房地产开发业务的纳税人为开发房地产而借入资金所发生的借款费用,在房地产完工之前发生的,应计入有关房地产的开发成本。

  ④ 纳税人从关联方取得的借款金额超过其注册资本5 0%的,超过部分的利息支出,不得在税前扣除。

  ⑤ 纳税人为对外投资而借入的资金发生的借款费用,应计入有关投资的成本,不得作为纳税人的经营性费用在税前扣除。

  ( 3 )公益、救济性捐赠。

  除特殊规定外,纳税人用于公益、救济性的捐赠,在年度应纳税所得额3%以内的部分,准予扣除。公益、救济性的捐赠,是指纳税义务人通过中国境内非营利的社会团体、国家机关,向教育、民政等公益事业和遭受自然灾害地区、贫困地区的捐赠。但是,金融、保险企业用于公益、救济性的捐赠支出在不超过企业当年应纳税所得额的1.5%的标准内可以据实扣除;超过部分不得扣除。

  纳税人直接向受赠人的捐赠不允许扣除。

  ( 4 )广告费。

  ① 纳税人每一年度发生的广告费支出,除特殊行业另有规定外,不超过销售(营业)收入2%的,可据实扣除;超过部分可无限期向以后纳税年度结转。粮食类白酒(含薯类白酒)广告费不得在税前扣除。

  ② 制药、食品(包括保健品、饮料)、日化、家电、通信、软件开发、集成电路、房地产开发、体育文化和家具建材商城等特殊行业的企业,每一纳税年度可在销售(营业)收入8%的比例内据实扣除广告支出,超过部分可无限期向以后纳税年度结转。

  ③ 纳税人每一纳税年度发生的业务宣传费(包括未通过媒体的广告性支出),在不超过销售(营业)收入5‰的范围内,可据实扣除。超过5‰的部分当年不得扣除,以后年度也不得扣除。

  ④ 对电信企业实际发生的广告费和业务宣传费支出,可按主营业务收入的8.5% 在企业所得税前合并计算扣除。

  ( 5 )业务招待费。

  全年销售(营业)收入净额在1 500 万元(含1 500 万元)以下的,税前扣除标准不超过销售(营业)收入净额的5‰;在1 500 万元(不含1 500 万元)以上的,税前扣除标准不超过该部分销售(营业)收入净额的3‰。

  ( 6 )保险(基金)费用。

  基本养老保险费、基本医疗保险费和失业保险费最高标准分别按工资总额的20%、6%和2%计算扣除。

  ( 7 )租赁费。

  纳税人以经营租赁方式从出租方取得固定资产,符合独立交易原则的租金,可根据受益时间均匀扣除;纳税人以融资租赁方式从出租方取得的固定资产,其租金支出不得直接扣除,但可按规定提取折旧费分期扣除。

  ( 8 )坏账损失和坏账准备金。

  纳税人发生的坏账损失,原则上应按实际发生额据实扣除。经报税务机关批准,也可提取坏账准备金。经批准可提取坏账准备金的纳税人,除另有规定者外,坏账准备金提取比例一般不得超过年末应收账款余额的5‰,保险企业不得超过1%。

  ( 9 )职工福利费、工会经费和职工教育经费。

  纳税人的职工工会经费、职工福利费、职工教育经费,分别按照计税工资总额的2%、14%、1.5%计算扣除。

  ( 10 )佣金。

  纳税人发生的佣金符合下列条件的,可计入销售费用:① 有合法真实凭证;② 支付的对象必须是独立的有权从事中介服务的纳税人或个人;③ 支付给个人的佣金,除另有规定者外,不得超过服务金额的5%。

  ( 11 )资产折旧或摊销。

  符合税法规定的资产折旧或摊销费用。

  ( 12 )税法规定的其他项目。

  (三)不得扣除项目

  1 .资本性支出。

  2 .无形资产受让、开发支出。

  3 .违法经营的罚款、被没收财物的损失。

  4 .税收滞纳金、罚金和罚款。

  5 .税法规定可以提取的准备金之外的任何形式的准备金,如存货跌价准备、短期投资跌价准备、长期投资减值准备不得扣除。

  6 .自然灾害或者意外事故损失有赔偿的部分。

  7 .各种赞助支出。

  8 .税法规定的其他不得扣除项目。

  (四)亏损弥补

  纳税人发生年度亏损的,可以用下一纳税年度的所得弥补;下一年度的所得不足弥补的,可以逐年延续弥补,但延续弥补期最长不得超过5 年。

  联营企业的亏损,由联营企业就地依法进行弥补。投资方从联营企业分回的税后利润按规定应补缴所得税的企业,如果投资方企业发生亏损,其分回的利润可先用于弥补亏损,弥补亏损后仍有余额的,再按规定补缴企业所得税。

  企业境外业务之间(同一国家)的盈亏可以互相弥补,但企业境内外之间的盈亏不得相互弥补。

  (六) 企业所得税应纳税所得额的计算

  应纳税所得额=收入总额一准予扣除项目金额

  或 应纳税所得额=利润总额+纳税调整增加额一纳税调整减少额

  实行核定应税所得率征收方式的,应纳税所得额的计算公式为:

  应纳税所得额=收入总额×应税所得率

  "应税所得率"按税法规定的行业标准计算。

  (七) 企业所得税应纳税额的计算

  应纳税额=应纳税所得额×税率

  为避免重复征税,对纳税义务人从其他企业分回的已经缴纳所得税的利润,其已缴纳的税额可以在计算企业所得税时予以调整。

  1 .纳税义务人如有境外所得已在境外缴纳所得税款的,准予在汇总纳税时,从其应纳税额中扣除。但扣除额不得超过其境外所得依照我国税法计算的应纳税额。纳税义务人境外已纳税款的抵扣可以在下列方法中任选一种,一经选定,不得随意更改。

  ( 1 )分国(地区)不分项抵扣法。

  税收扣除额=来源于联营企业的应纳税所得额×联营企业所得税税率

  应补缴所得税额=应纳所得税额一税收扣除额

  3 .关联企业之间的业务往来,必须按照独立企业之间的业务往来收取或支付价款、费用,如不按照独立企业之间的业务往来收取或支付价款、费用,由此而减少应纳税收入或所得额的,税务机关有权依法采取调整手段,对其收支的价款、费用及其利润,进行合理的调整。

  企业对外投资分回的股息、红利等收入,比照联营企业的规定进行纳税调整。

  中方企业单位从中外合资企业分回的税后利润,由于地区间税率差异,中方企业单位应比照对联营企业分回利润的征税办法,依法补税。

  三、资产的税务处理

  (一)固定资产、无形资产、递延资产的税务处理

  税法对固定资产、无形资产、递延资产等的税务处理作出了具体规定。

  (二)股权投资业务的税务处理

  1 .股权投资所得的税务处理。

  ( 1 )凡投资方企业适用的所得税税率高于被投资企业适用的所得税税率的,除税法规定的定期减税、免税优惠以外,其取得的投资所得应按规定还原为税前收益后,并入投资企业的应纳税所得额,依法补缴企业所得税。

  ( 2 )被投资企业分配给投资方企业的全部货币性资产和非货币性资产(包括被投资企业为投资方企业支付的与本身经营无关的任何费用),应全部视为被投资企业对投资方企业的分配支付额。

  被投资企业向投资方分配非货币性资产,在所得税处理上应视为以公允价值销售有关非货币性资产和分配利润两项经济业务,并按规定计算财产转让所得或损失。

  ( 3 )除另有规定者外,不论企业会计账务中对投资采取何种方法核算,被投资企业会计账务上实际做利润分配处理(包括以盈余公积和未分配利润转增资本)时,投资方企业应确认投资所得的实现。

  ( 4 )企业从被投资企业分配取得的非货币性资产,除股票外,均应按有关资产的公允价值确定投资所得。企业取得的股票,按股票票面价值确定投资所得。

  2 .股权投资转让所得和损失的税务处理。

  ( 1 )企业股权投资转让所得应并入企业的应纳税所得额,依法缴纳企业所得税。

  ( 2 )被投资企业发生的经营亏损,由被投资企业按规定结转弥补;投资方企业不得调整减低其投资成本,也不得确认投资损失。

  ( 3 )企业因收回、转让或清算处置股权投资而发生的股权投资损失,可以在税前扣除,但每一纳税年度扣除的股权投资损失,不得超过当年实现的股权投资收益和投资转让所得额,超过部分可无限期向以后纳税年度结转扣除。

  3 .以部分非货币性资产投资的税务处理。

  企业以经营活动的部分非货币性资产对外投资,包括股份公司的法人股东以其经营活动的部分非货币性资产向股份公司配购股票,应在投资交易发生时,将其分解为按公允价值销售有关非货币性资产和投资两项经济业务进行所得税处理,并按规定计算确认资产转让所得或损失。

  上述资产转让所得如数额较大,在一个纳税年度确认实现缴纳企业所得税确有困难的,经税务机关批准,可作为递延所得,在投资交易发生当期及随后不超过5 个纳税年度内平均摊转到各年度的应纳税所得中。

  此外,税法还对企业整体资产转让、整体资产置换等的税务处理作出了具体规定。

  四、企业所得税税收优惠

  税法对企业所得税税收优惠作出了具体规定。

  五、企业所得税的征收管理

  (一)企业所得税的征收方式

  企业所得税的缴纳实行按年计算,分月或分季预缴的办法。月份或者季度终了后15 日内预缴,年度终了后4 个月内汇算清缴,多退少补。

  (二)企业所得税预缴及汇算清缴

  纳税人应纳所得税额的计算,分为预缴所得税额计算和年终汇算清缴所得税额计算。

  企业所得税按月(季)预缴的计算:

  应纳所得税额=月(季)应纳税所得额×33%

  =上年应纳税所得额×1/12(或1/4)×33%

  企业所得税年终汇算清缴的计算:

  全年应纳所得税额=全年应纳税所得额×33%

  多退少补所得税额=全年应纳所得税额一月(季)已预缴所得税额

  (三)企业所得税申报纳税期限

  企业所得税的纳税年度为公历1 月1 日至12 月31 日止。纳税人在纳税年度内无论盈利或亏损,都应当在月份或者季度终了后15日内,年度终了后45 日内,向其所在地主管税务机关报送会计报表和预缴所得税申报表。

  (四)企业所得税纳税地点

  除经批准实行统一合并纳税外,企业所得税由纳税人向其所在地主管税务机关缴纳,其所在地是指纳税人的实际经营管理所在地。

  第二节 外商投资企业和外国企业所得税法律制度

  一、外商投资企业和外国企业所得税纳税人和征税范围

  外商投资企业和外国企业所得税,是指对在中国境内的外商投资企业和外国企业的生产、经营所得和其他所得,以及未在中国境内设立机构、场所的外国企业来源于中国境内的所得征收的一种税。

  外商投资企业和外国企业所得税的纳税人是指在中国境内设立的外商投资企业和外国企业。征税范围包括外商投资企业和外国企业的生产、经营所得和其他所得。

  外国企业在中国境内未设立机构、场所取得的所得主要包括:从中国境内取得的利润(股息);从中国境内取得的存款或者贷款利息、债券利息、垫付款或者延期付款利息等;将财产租给中国境内租用者而取得的租金;提供在中国境内使用的专利权、专有技术、商标权、著作权等而取得的使用费;转让中国境内的房屋、建筑物及其附属设施、土地使用权等财产而取得的收益;经财政部确定征税的从中国境内取得的其他所得。

  二、外商投资企业和外国企业所得税税率

  外商投资企业和外国企业所得税实行30%的比例税率;另按应纳税所得额征收3%的地方所得税。

  对于未在中国境内设立机构、场所,而有来源于中国境内的利润、利息、租金、特许权使用费和其他所得的外国企业,或者虽然在中国境内设立机构、场所,但其来源于中国境内的上述所得与这些机构、场所的经营没有实际联系的外国企业,征收10%的预提所得税。

  三、外商投资企业和外国企业所得税应纳税额的计算

  (一)应纳税所得额的确定

  外商投资企业和在中国境内设立的从事生产、经营的机构、场所的外国企业,每一纳税年度的收入总额,减除成本、费用以及损失后的余额,为应纳税所得额。

  (二)应纳税所得额的计算方法

  1 .制造业

  ( 1 )应纳税所得额=产品销售利润+其他业务利润+营业外收入一营业外支出

  ( 2 )产品销售利润=产品销售净额一产品销售成本一产品销售税金一(销售费用+管理费用+财务费用)

  ( 3 )产品销售净额=产品销售总额一(销货退回+销货折让)

  ( 4 )产品销售成本=本期产品成本+期初产品盘存一期末产品盘存

  ( 5 )本期产品成本=本期生产成本+期初半成品、在产品盘存一期末半成品、在产品盘存

  ( 6 )本期生产成本=本期生产耗用的直接材料+直接工资+制造费用

  2 .商业

  ( 1 )应纳税所得额=销货利润+其他业务利润+营业外收入一营业外支出

  ( 2 )销货利润=销货净额-销货成本-销货税金一(销货费用+管理费用+财务费用)

  ( 3 )销货净额=销货总额一(销货退回+销货折让)

  ( 4 )销货成本=期初商品盘存+[本期进货一(进货退出+进货折让)+进货费用]一期末商品盘存

  3 .服务业

  ( 1 )应纳税所得额=业务收入净额+营业外收入一营业外支出

  ( 2 )业务收入净额=业务收入总额一(业务收入税金+业务支出+管理费用+财务费用)

  4 .其他行业

  参照以上相关行业的计算方法计算应纳税所得额。

  (三)成本、费用和损失的列支范围

  1 .准予列支的具体项目。

  ( l )企业发生与生产、经营有关的合理的借款利息。

  ( 2 )外国企业在中国境内设立的机构、场所,向其总机构支付的同本机构、场所生产、经营有关的合理的管理费,但企业向其关联企业支付的管理费不得列支。

  ( 3 )与生产、经营有关的交际应酬费:① 全年销货净额在1 500 万元以下的,不得超过销货净额的0.5% ;全年销货净额超过1 500 万元的部分,不得超过该部分销货净额的0.3%。② 全年业务收入总额在500 万元以下的,不得超过业务收入总额的1%; 全年业务收入总额超过500 万元的部分,不得超过该部分业务收入总额的0.5%。

  ( 4 )企业在筹建和生产、经营中发生的汇兑损益,除国家另有规定外,应当合理列为各所属期间的损益。

  ( 5 )从事信贷、租赁等业务的企业,逐年按年末放款余额(不包括银行间拆借), 或者年末应收账款、应收票据等应收款项的余额,计提不超过黝的坏账准备。

  ( 6 )企业支付给职工的工资和福利费,应当报送其支付标准和所依据的文件及有关资料,报当地税务机关备案。其中对福利费的列支标准,不得超过职工工资总额的14ok .企业不得列支其在中国境内工作的职工的境外社会保险费。

  ( 7 )外国企业在中国境内设立的机构、场所取得发生在中国境外的与该机构、场所有实际联系的利润(股息)、利息、租金、特许权使用费和其他所得已在境外缴纳的所得税税款,除国家另有规定外,可以作为费用扣除。

  ( 8 )企业通过中国境内国家指定的非盈利的社会团体或国家机关向教育、民政等公益事业和遭受自然灾害的地区、贫困地区的捐赠,可以作为当期成本费用列支;直接向受益人的捐赠不得列支。

  企业资助非关联科研机构和高等学校研究开发经费,可以在资助企业计算企业应纳税所得额时全额扣除。

  ( 9 )企业租用厂房、场地、饭店、宾馆、招待所等作为生产、经营场所,作为承租方的企业直接向有关部门支付的土地使用费,应转作出租方的支出项目,由出租方开具相应的租金收入发票,承租方依据租金收入发票所列的场地租金数额在税前扣除。

  ( 10 )企业在中国境内发生的技术开发费当年比上年实际增长10%(含10%)以上的,经税务机关审核批准,允许再按当年技术开发费实际发生额的50%,抵扣当年度的应纳税所得额。

  2 .不得列为成本、费用和损失的项目。

  ( 1 )固定资产的购置、建造支出;

  ( 2 )无形资产的受让、开发支出;

  ( 3 )资本的利息;

  ( 4 )违法经营的罚款和被没收财物的损失;

  ( 5 )各项税收的滞纳金和罚款;

  ( 6 )自然灾害或者意外事故损失有赔偿的部分;

  ( 7 )用于中国境内公益、救济性质以外的捐赠;

  ( 8 )支付给总机构的特许权使用费;

  ( 9 )与生产经营业务无关的其他支出。

  (四)资产的税务处理

  税法对外商投资企业和外国企业资产的税务处理作出了具体规定。

  四、外商投资企业和外国企业应纳所得税额的计算

  外商投资企业和外国企业采用比例税率交纳所得税时,按年计算,分季预缴,年终汇算清缴,多退少补。

  1 .季度预缴所得税额的计算

  季度预缴企业所得税税额=上年度应纳税所得额×1 / 4 ×税率

  季度预缴地方所得税税额=上年度应纳税所得额×l / 4×地方所得税税率

  2 .年终汇算清缴所得税额的计算

  全年应纳所得税税额=全年应纳税所得额×税率

  3 .再投资退税额的计算

  再投资退税额=再投资额一(1 一综合税率)×税率×退税率

  上述公式中,综合税率为33%,税率为30%,退税率为40%。按所得税额附征的地方所得税不退。

  五、外商投资企业和外国企业所得税减免税和其他税收优惠

  除特殊规定外,对生产性外商投资企业,经营期在10 年以上的,从开始获利年度起,第一年和第二年免征企业所得税,第三年至第五年减半征收企业所得税。

  对外商投资企业的外国投资者,将从企业取得的利润直接再投资于该企业,增加注册资本,或者作为资本投资开办其他外商投资企业,经营期不少于5 年的,经投资者申请,税务机关批准,退还其再投资部分已缴纳所得税的40%税款。

  外商投资企业和外国企业在中国境内设立的从事生产经营的机构、场所发生年度亏损的,可以用下一纳税年度的所得弥补,下一纳税年度的所得不足弥补的,可以逐年延续弥补,但最长不得超过5 年。

  税法对外商投资企业和外国企业所得税其他优惠作出了具体规定。

  六、外商投资企业和外国企业所得税的征收管理

  税法对外商投资企业和外国企业所得税的征收管理作出了具体规定。

  第三节 个人所得税法律制度

  一、个人所得税纳税人、征税范围和税目

  (一)纳税人

  个人所得税,是指对个人(即自然人)取得的各项应税所得征收的一种税。

  个人所得税的纳税人包括中国公民、个体工商户、合伙企业、个人独资企业以及在中国有所得的外籍人员(包括无国籍人员)和香港、澳门、台湾同胞。

  个人所得税扣缴义务人,是指支付所得的单位或者个人。

  (二)征税范围

  对于居民纳税人,应就来源于中国境内和境外的全部所得征税;对于非居民纳税人,则只就来源于中国境内所得部分征税。居民纳税人,是指在中国境内有住所,或者无住所而在境内居住满一年的个人。非居民纳税人,是指在中国境内无住所又不居住,或者无住所而在境内居住不满一年的个人。

  (三)税目

  1 .工资、薪金所得。包括工资、薪金、奖金、年终加薪、劳动分红、津贴、补贴以及任职或者受雇有关的其他所得。但不包括独生子女补贴;托儿补助费;差旅费津贝占、误餐补助等。

  2 .个体工商户的生产、经营所得。

  3 .企业、事业单位的承包经营、承租经营所得。

  4 .劳务报酬所得。包括设计、医疗、法律、会计、咨询、讲学、翻译、演出、技术服务、介绍服务、代办服务等。

  5 .稿酬所得。

  6 .特许权使用费所得。包括个人提供专利权、商标权、著作权、非专利技术以及其他特许权的使用权取得的所得,但不包括稿酬所得。

  7 .利息、股息、红利所得。

  8 .财产租赁所得。

  9 .财产转让所得。股票转让所得暂不征收个人所得税。个人出售自有住房取得的所得按照"财产转让所得"征收个人所得税,但个人转让自用5 年以上并且是家庭惟一生活用房取得的所得,继续免征个人所得税。

  10 .偶然所得。

  11.经国务院财政部门确定征税的其他所得。

  二、个人所得税税率

  个人所得税税率实行超额累进税率与比例税率相结合的税率。

  (一)工资、薪金所得,适用5 %一45 %的超额累进税率。

  (二)个体工商户的生产、经营所得和对企事业单位的承包经营、承租经营所得,适用5 %一35 %的超额累进税率。

  (三)稿酬所得,税率为20%,并按应纳税额减征30%。

  (四)劳务报酬所得,税率为20%。对劳务报酬所得一次收入畸高的,可以实行加成征收。

  (五)特许权使用费所得,利息、股息、红利所得,财产租赁所得,财产转让所得,偶然所得和其他所得,税率为20%。

  三、个人所得税计税依据

  个人所得税的计税依据为个人取得的各项应税收入减去规定扣除项目或金额后的余额,即应纳税所得额。

  个人取得的应纳税所得包括现金、实物和有价证券。

  (一)个人所得项目的扣除标准

  1 .工资、薪金所得,以每月收入额扣除1 600 元后为应纳税所得额。外籍人员和在境外工作的中国公民在1 600 元扣除额的基础上,再扣除3 200 元后,为应纳税所得额。

  2 .个体工商户的生产、经营所得,以每一纳税年度的收入总额,减除成本、费用以及损失后的余额,为应纳税所得额。

  3 .对企业、事业单位的承包、承租经营所得,以某一纳税年度的收入总额,减除必要的费用后的余额,为应纳税所得额。减除必要的费用是指按月减除1600元。

  4 .劳务报酬所得、稿酬所得、特许权使用费所得、财产租赁所得每次收入不超过4 00 0元的,减除费用800 元;4 000元以上的,减除20%的费用,其余额为应纳税所得额。

  5 .财产转让所得,以转让财产的收入额减除财产原值和合理费用后的余额,为应纳税所得额。

  6 .利息、股息、红利所得,偶然所得和其他所得,以每次收入额为应纳税所得额。

  个人将其所得通过中国境内非营利的社会团体、国家机关向教育、公益事业和遭受严重自然灾害地区、贫困地区的捐赠,捐赠额不超过应纳税所得额30%的部分,可以从其应纳税所得额中扣除。

  纳税人从中国境外取得的所得,准予其在应纳税额中扣除已在境外缴纳的个人所得税额;但扣除额不得超过该纳税人境外所得依照税法规定计算的应纳税额。

  (二)每次收入的确定

  1 .劳务报酬所得只有一次性收入的,以取得该项收入为一次。属于同一事项连续取得收入的,以1 个月内取得的收入为一次。

  2 .稿酬所得,以每次出版、发表取得的收入为一次。同一作品再版取得的所得,应视作另一次稿酬所得计征个人所得税。同一作品在报刊上连载取得收入,以连载完成后取得的所有收入合并为一次,计征个人所得税。

  3 .特许权使用费所得,以某项使用权的一次转让所取得的收入为一次。

  4 .财产租赁所得以1 个月内取得的收入为一次。

  5 .利息、股息、红利所得,以支付利息、股息、红利时取得的收入为一次。

  6 .偶然所得和其他所得,以每次收入为一次。

  四、个人所得税应纳税额的计算

  (一)工资、薪金所得

  应纳税额=应纳税所得额×适用税率-速算扣除数

  =(每月收入额一标准扣除额)×适用税率一速算扣除数

  (二)个体工商户生产经营所得

  个体工商户的生产经营所得按年计征,其计算公式为:

  应纳税额=应纳税所得额×适用税率一速算扣除数

  =(全年收入总额-成本费用及损失)×适用税率-速算扣除数

  (三)对企事业单位的承包经营、承租经营所得

  企事业单位的承包经营、承租经营所得按年计征,共计算公式为:

  应纳税额=应纳税所得额×适用税率一速算扣除数

  =(纳税年度收入总额-必要费用)×适用税率-速算扣除数

  (四)劳务报酬所得

  应纳所得税额按次计征,其计算公式为:

  1 .每次收入不足4000 元的:

  应纳税额=应纳税所得额×适用税率

  =(每次收入额一800 )×20%

  2 .每次收入在4000 元以上20000 元以下的:

  应纳税额=应纳税所得额×适用税率

  =每次收入额x ( 1 一20%)×20%

  3 .每次收入超过20 000 元的:

  应纳税额=应纳税所得额×适用税率-速算扣除数

  =每次收入额×( 1 一20%)×适用税率-速算扣除数

  (五)稿酬所得

  应纳所得税额按次计征,其计算公式为:

  1 .每次收入不足4000 元的:

  应纳税额=应纳税所得额×适用税率×( 1 一30%)

  =(每次收入额一800 ) ×20%× ( 1 一30%)

  2 .每次收入在4000 元以上的:

  应纳税额=应纳税所得额×适用税率×(1 一30%)

  =每次收入额x ( 1 一20%)×20%× ( 1 一30%)

  (六)财产租赁所得

  应纳所得税额按次计征,其计算公式为:

  1 .每次(月)收入不足4000 元的:

  应纳税额=每次(月)收入额一准予扣除

  项目-修缮费用(800 元为限)一800 元

  2 .每次(月)收入在4000 元以上的:

  2 .每次(月)收入在4000 元以上的:

  应纳税额=[每次(月)收入额-准予扣除项目-修缮费用(800元为限)]×(1-20%)

  (七)特许权使用费所得

  应纳所得税额按次计征,其计算公式为:

  1 .每次收入不足4000 元的:

  应纳税额=应纳税所得额×适用税率=(每次收入额一800 ) ×20%

  2 .每次收入在4000 元以上的:

  应纳税额=应纳税所得额×适用税率=每次收入额× ( 1 一20%)×20%

  (八)财产转让所得

  应纳所得税额按次计征,其计算公式为:

  应纳税额=应纳税所得额×适用税率= (收入总额一财产原值一合理费用)×20%

  (九)利息、股息、红利所得,偶然所得和其他所得

  应纳所得税额按次计征,其计算公式为:

  应纳税额=应纳税所得额×适用税率=每次收入额×20%

  五、个人所得税减免及所得税申报、缴纳

  (一)个人所得税减免

  税法对个人所得税减免作出了具体规定。

  (二)个人所得税的纳税申报与缴纳

  税法对个人所得税的纳税申报与缴纳作出了具体规定。

  第六章 财产、行为和资源税法律制度 

  【基本要求】

  (一)掌握房产税纳税人、征税范围、应纳税额的计算

  (二)掌握印花税纳税人、征税范围、应纳税额的计算

  (三)熟悉车船税纳税人、征税范围、应纳税额的计算

  (四)熟悉契税纳税人、征税范围、应纳税额的计算

  (五)熟悉资源税纳税人、征税范围、应纳税额的计算

  (六)熟悉城镇土地使用税纳税人、征税范围、应纳税额的计算

  (七)熟悉车辆购置税纳税人、征税范围、应纳税额的计算

  (八)熟悉土地增值税纳税人、征税范围、应纳税额的计算

  (九)熟悉城市维护建设税纳税人、征税范围、应纳税额的计算

  【考试内容】

  第一节 房产税法律制度

  一、房产税纳税人和征税范围

  (一)房产税纳税人

  房产税的纳税人,是指在我国城市、县城、建制镇和工矿区内拥有房屋产权的单位和个人。具体包括产权所有人、经营管理单位、承典人、房产代管人或者使用人。

  外籍人员和华侨、香港、澳门、台湾同胞在内地拥有房产的,适用《城市房地产税暂行条例》 ,不适用《房产税暂行条例》。

  (二)房产税的征税范围

  房产税的征税范围是城市、县城、建制镇和工矿区的房屋。

  独立于房屋之外的建筑物,如围墙、烟囱、水塔、菜窖、室外游泳池等不征房产税。

  二、房产税的计税依据、税率和应纳税额的计算

  (一)房产税的计税依据

  房产税以房产的计税价值或房产租金收入为计税依据。

  1 .从价计征。从价计征的房产税,是以房产余值为计税依据。房产税依据房产原值一次减除10%一30%后的余值计算缴纳。

  2 .从租计征。从租计征的房产税,是以房屋出租取得的租金收入为计税依据。

  关于投资联营的房产,对以房产投资联营、投资者参与投资利润分红、共担风险的,按房产余值作为计税依据计缴房产税;对以房产投资收取固定收入、不承担经营风险的,实际上是以联营名义取得房屋租金,应当根据据《房产税暂行条例》 的有关规定以出租方取得的租金收入为计税依据计缴房产税。

  (二)房产税的税率

  房产税采用比例税率,依照房产余值从价计征的,税率为1.2%;依照房产租金收入计征的,税率为12%。

  从2001 年1 月1 日起,对个人按市场价格出租的居民住房,用于居住的,可暂减按4%的税率征收房产税。

  (三)房产税应纳税额的计算

  1 .从价计征的房产税应纳税额的计算。

  应纳税额=应税房产原值× ( 1 一扣除比例)×1.2%

  2 .从租计征的房产税应纳税额的计算。

  应纳税额=租金收入×12%(或4%)

  三、房产税征收管理

  (一)纳税义务发生时间

  1 .纳税人将原有房产用于生产经营,从生产经营之月起,缴纳房产税。

  2 .纳税人自行新建房屋用于生产经营,从建成之次月起,缴纳房产税。

  3 .纳税人委托施工企业建设的房屋,从办理验收手续之次月起,缴纳房产税。

  4 .纳税人购置新建商品房,自房屋交付使用之次月起,缴纳房产税。

  5 .纳税人购置存量房,自办理房屋权属转移、变更登记手续,房地产权属登记机关签发房屋权属证书之次月起,缴纳房产税。

  6 .纳税人出租、出借房产,自交付出租、出借房产之次月起,缴纳房产税。

  7 .房地产开发企业自用、出租、出借本企业建造的商品房,自房屋使用或交付之次月起,缴纳房产税。

  (二)纳税地点、纳税期限

  税法对房产税纳税地点、纳税期限作出了具体规定。

  第二节 车船税法律制度

  一、车船税的纳税人和征税范围

  (一)车船税的纳税人

  车船税的纳税人,是指在中国境内拥有或者管理的车辆、船舶(以下简称车船)的单位和个人。

  车船的所有人或者管理人未缴纳车船税的,使用人应当代为缴纳车船税。

  从事机动车交通事故责任强制保险业务的保险机构为机动车车船税的扣缴义务人。

  (二)车船税的征税范围

  车船,是指依法应当在车船管理部门登记的车船。包括:

  1 .载客汽车(包括电车)。

  2 .载货汽车(包括半挂牵引车、挂车)。

  3 .三轮汽车、低速货车。

  4 .摩托车。

  5 .船舶(包括拖船和非机动驳船)。

  6 .专项作业车、轮式专用机械车。

  二、车船税的计税依据、税率和应纳税额的计算

  (一)车船税的计税依据

  1 .载客汽车、电车、摩托车,以每辆为计税依据。

  2 .载货汽车、三轮汽车、低速货车,按自重每吨为计税依据。3 .船舶,按净吨位每吨为计税依据。

  (二)车船税的税率

  车船税采用定额税率。如载客汽车每年税额为60 元一660 元。

  (三)车船税应纳税额的计算

  载客汽车和摩托车的应纳税额=辆数×适用年税额

  载货汽车、三轮汽车、低速货车的应纳税额=自重吨位数×适用年税额

  船舶的应纳税额=净吨位数×适用年税额

  拖船和非机动驳船的应纳税额=净吨位数×适用年税额×50%

  三、车船税征收管理

  (一)纳税义务发生时间

  车船税的纳税义务发生时间,为车船管理部门核发的车船登记证书或者行驶证中记载日期的当月。

  (二)纳税地点、纳税期限

  税法对车船税纳税地点等作出了具体规定。

  第三节 印花税法律制度

  一、印花税纳税人和征税范围

  (一)印花税的纳税人

  印花税的纳税人,是指在中国境内书立、领受、使用税法所列举凭证的单位和个人。主要包括:

  1 .立合同人。是指合同的当事人。

  2 .立账簿人。是指开立并使用营业账簿的单位和个人。

  3 .立据人。是指书立产权转移书的单位和个人。

  4 .领受人。是指领取并持有该项凭证的单位和个人。

  5 .使用人。在国外书立、领受,但在国内使用的应税凭证,其使用人是纳税人。

  (二)印花税的征税范围

  1 .购销、加工承揽、建设工程勘察设计、建筑安装工程承包、财产租赁、货物运输、仓储保管、借款、财产保险、技术合同或具有合同性质的凭证。

  2 .产权转移书据。包括财产所有权、版权、商标专用权、专利权、专有技术使用权等转移时所书立的转移书据。

  3 .营业账簿。营业账簿按其反映内容的不同,可分为记载资金的账簿和其他账簿。"记载资金的账簿"是指反映生产经营单位资本金额增减变化的账簿;"其他账簿",是指除上述账簿以外的有关其他生产经营活动内容的账簿,包括日记账簿和各种明细分类账簿。

  4 .权利、许可证照。包括政府部门发给的房屋产权证、工商营业执照、商标注册证、专利证、土地使用证等。

  5 .经财政部确定征税的其他凭证。

  在境外书立、领受但在我国境内使用,在我国境内具有法律效力,受我国法律保护的凭证,也属于印花税征税范围。

  纳税人以电子形式签订的上述各类应税凭证,按规定征收印花税。

  二、印花税税率

  (一)比例税率。分别为0.5?、3?、5?、1?。

  (二)定额税率。单位税额为每件5 元。

  三、印花税计税依据和应纳税额的计算

  (一)印花税的计税依据

  1 .合同或具有合同性质的凭证,以凭证所载金额作为计税依据。

  载有两个或两个以上应适用不同税目税率经济事项的同一凭证,如分别记载金额的,应分别计算应纳税额,相加后按合税额贴花;如未分别记载金额的,按税率高的计算贴花。

  2 .营业账簿中记载资金的账簿,以"实收资本"与"资本公积"两项的合计金额为其计税依据。

  3 .不记载金额的营业账簿、政府部门发给的房屋产权证、工商营业执照、专利证等权利许可证照,以及日记账簿和各种明细分类账簿等辅助性账簿,以凭证或账簿的件数作为计税依据。

  4 .纳税人有法定情形的,地方税务机关可以核定纳税人印花税计税依据。

  (二)印花税应纳税额的计算

  1 .实行比例税率的凭证

  应纳税额=应税凭证计税金额×比例税率

  2 .实行定额税率的凭证

  应纳税额=应税凭证件数×定额税率

  3 .营业账簿中记载资金的账簿

  应纳税额=(实收资本+资本公积)×0.5‰

  4 .其他账簿按件贴花,每件5 元。

  四、印花税征收管理

  税法对印花税征收管理作出了具体规定。

  第四节 契税法律制度

  一、契税的纳税人和征税范围

  (一)契税的纳税人

  契税的纳税人,是指在我国境内承受土地、房屋权属转移的单位和个人。

  (二)契税的征税范围

  契税以在我国境内转移土地、房屋权属的行为作为征税对象。土地、房屋权属未发生转移的,不征收契税。契税的征税范围主要包括:

  1 .国有土地使用权出让。

  2 .土地使用权转让。土地使用权的转让不包括农村集体土地承包经营权的转移。

  3 .房屋买卖。

  4 .房屋赠与。

  5 .房屋交换。

  因典当、继承、分拆(分割)、出租或者抵押等形式而发生的土地、房屋权属变动的,不属于契税的征税范围。

  二、契税的计税依据、税率和应纳税额的计算

  (一)契税的计税依据

  1 .国有土地使用权出让、土地使用权出售、房屋买卖,以成交价格作为计税依据。

  2 .土地使用权赠与、房屋赠与,由征收机关参照土地使用权出售、房屋买卖的市场价格核定。

  3 .土地使用权交换、房屋交换,以交换土地使用权、房屋的价格差额为计税依据。

  4 .以划拨方式取得土地使用权,经批准转让房地产时应补交的契税,以补交的土地使用权出让费用或土地收益作为计税依据。

  (二)契税的税率

  契税采用比例税率,并实行3%一5%的幅度税率。

  (三)契税应纳税额的计算

  应纳税额=计税依据×税率

  三、契税征收管理

  税法对契税征收管理作出了具体规定。

  第五节 城镇土地使用税法律制度

  一、城镇土地使用税的纳税人和征税范围

  (一)城镇土地使用税的纳税人

  城镇土地使用税是以城镇土地为征税对象,对拥有土地使用权的单位和个人征收的一种税。城镇土地使用税的纳税人,是指在税法规定的征税范围内使用土地的单位和个人。单位,包括国有企业、集体企业、私营企业、股份制企业、外商投资企业、外国企业以及其他企业和事业学位、社会团体、国家机关、军队以及其他单位;个人,包括个体工商户以及其他个人。

  城镇土地使用税由拥有土地使用权的单位或个人缴纳。拥有土地使用权的纳税人不在土地所在地的,由代管人或实际使用人缴纳。土地使用权未确定或权属纠纷未解决的,由实际使用人纳税。土地使用权共有的,由共有各方分别纳税。

  (二)城镇土地使用税的征税范围

  凡在城市、县城、建制镇、工矿区范围内的土地,不论是属于国家所有的土地,还是集体所有的土地,都是城镇土地使用税的征税对象。

  城镇土地使用税的征税范围为城市、县城、建制镇、工矿区。

  二、城镇土地使用税的计税依据

  城镇土地使用税的计税依据是纳税人实际占用的土地面积。

  1 .凡由省级人民政府确定的单位组织测定土地面积的,以测定的土地面积为准。

  2 .尚未组织测定,但纳税人持有政府部门核发的土地使用证书的,以证书确定的土地面积为准。

  3 .尚未核发土地使用证书的,应由纳税人据实申报土地面积,待核发土地使用证书后再作调整。

  三、城镇土地使用税的税率和应纳税额的计算

  (一)城镇土地使用税的税率

  税法对大城市、中等城市、小城市、县城、建制镇、工矿区等适用城镇土地使用税税率作出了具体规定。

  (二)城镇土地使用税应纳税额的计算

  年应纳税额=实际占用应税土地面积(平方米)×适用税额

  四、城镇土地使用税征收管理

  (一)城镇土地使用税纳税义务发生时间

  1 .纳税人购置新建商品房,自房屋交付使用之次月起,缴纳城镇土地使用税。

  2 .纳税人购置存量房,自办理房屋权属转移、变更登记手续,房地产权属登记机关签发房屋权属证书之次月起,缴纳城镇土地使用税。

  3 .纳税人出租、出借房产,自交付出租、出借房产之次月起,缴纳城镇土地使用税。

  4 .房地产开发企业自用、出租、出借本企业建造的商品房,自房屋使用或交付之次月起,缴纳城镇土地使用税。

  5 .纳税人新征用的耕地,自批准征用之日起满一年时开始缴纳土地使用税。

  6 .纳税人新征用的非耕地,自批准征用次月起缴纳土地使用税。

  (二)纳税地点、纳税期限

  城镇土地使用税按年计算、分期缴纳。

  税法对城镇土地使用税纳税地点等作出了具体规定。

  第六节 城市维护建设税法律制度

  一、城市维护建设税的纳税人和征税范围

  城市维护建设税是指以单位和个人实际缴纳的增值税、消费税、营业税的税额为计税依据而征收的一种税。

  城市维护建设税的纳税义务人是缴纳增值税、消费税、营业税的单位和个人。外商投资企业、外国企业和进口货物者不征收城市维护建设税。

  二、城市维护建设税的计税依据和应纳税额的计算

  城市维护建设税的计税依据是纳税人实际缴纳的增值税、消费税、营业税的税额。其计算公式为:

  应纳税额=纳税人实际缴纳的增值税、消费税、营业税税额×适用税率

  三、城市维护建设税征收管理

  税法对城市维护建设税征收管理作出了具体规定。

  第七节 车辆购置税法律制度

  一、车辆购置税的纳税人

  车辆购置税的纳税人,是指在中华人民共和国境内购置《车辆购置税暂行条例》 规定的车辆(以下简称应税车辆)的单位和个人。

  二、车辆购置税的征税范围

  1 .汽车。包括各类汽车。

  2 .摩托车。包括轻便摩托车、二轮摩托车和三轮摩托车。

  3 .电车。包括无轨电车和有轨电车。

  4 .挂车。包括全挂车和半挂车。

  5 .农用运输车。包括三轮农用运输车和四轮农用运输车。

  三、车辆购置税的计税依据

  (一)纳税人购买自用的应税车辆的计税价格,为纳税人购买应税车辆而支付给销售者的全部价款和价外费用,不包括增值税税款。

  (二)纳税人进口自用的应税车辆的计税价格的计算公式为:

  计税价格=关税完税价格+关税+消费税

  (三)纳税人自产、受赠、获奖或者以其他方式取得并自用的应税车辆的计税价格,由主管税务机关参照税法规定的最低计税价格核定。

  税法对车辆最低计税价格作出了具体规定。

  四、车辆购置税的税率和应纳税额的计算

  (一)车辆购置税的税率

  车辆购置税的税率采用固定比例税率,税率为10%。

  (二)车辆购置税应纳税额的计算

  应纳税额=计税价格×税率

  五、车辆购置税征收管理

  税法对车辆购置税征收管理作出了具体规定。

  第八节 土地增值税法律制度

  一、土地增值税的纳税人

  土地增值税的纳税人,是指转让国有土地使用权、地上建筑物及其附着物(以下简称"转让房地产")并取得收入的单位和个人。

  二、土地增值税的征税范围

  1 .转让国有土地使用权。

  2 .地上的建筑物及其附着物连同国有土地使用权一并转让。

  以继承、赠与方式无偿转让房地产的行为,以及房地产出租、抵押等未转让房产产权、土地使用权的行为不属于土地增值税的征税范围。

  三、土地增值税的计税依据

  (一)增值额

  增值额是指纳税人转让房地产所取得的收入(包括货币收入、实物收入和其他收入),减去取得土地使用权时所支付的土地价款、土地开发成本、地上建筑物成本及有关费用、销售税金等规定的扣除项目后的余额。如果纳税人转让房地产的收入减除规定的扣除项目后没有余额,则不需要缴纳土地增值税。其计算公式为:

  增值额=转让房地产取得的收入-扣除项目

  纳税人有税法规定情形的,其土地增值税按照房地产评估价格计算征收。

  (二)转让房地产取得的收入

  纳税人转让房地产取得的收入,包括转让房地产的全部价款及有关的经济收益;从收入的形式来看,包括货币收入、实物收入和其他收入。

  (三)扣除项目

  土地增值税的扣除项目包括:

  1 .取得土地使用权所支付的金额。

  2 .开发土地的成本、费用。

  3 .新建房及配套设施的成本、费用,或者旧房及建筑物的评估价格。

  4 .与转让房地产有关的税金。

  5 .财政部规定的其他扣除项目。

  四、土地增值税的税率及应纳税额的计算

  (一)土地增值税的税率

  土地增值税实行四级超率累进税率,具体税率如下:

  1 .增值额未超过扣除项目金额50%的部分,税率为30%。

  2 .增值额超过扣除项目金额50%、未超过扣除项目金额100%的部分,税率为40%。

  3 .增值额超过扣除项目金额100%、未超过扣除项目金额200%的部分,税率为50%。

  4 .增值额超过扣除项目金额200%的部分,税率为60%。

  上述四级超率累进税率,每级"增值额未超过扣除项目金额"的比例,均包括本比例数。

  (二)土地增值税应纳税额的计算

  土地增值税按照纳税人转让房地产所取得的增值额和规定的税率计算征收。在转让房地产的增值额确定之后,按照规定的四级超率累进税率,以增值额中属于每一税率级别的部分的金额,乘以该级的税率,再将由此而得出的每一级的应纳税额相加,得到的总数就是纳税人应缴纳的土地增值税税额。

  土地增值税应纳税额=∑(每级距的土地增值额×适用税率)

  为了简便土地增值税的计算,一般可采用速算扣除法计算,即可按总的增值额乘以适用的税率,减去扣除项目金额乘以速算扣除系数的简单方法,直接得出土地增值税的应纳税额,具体的计算公式分别是:

  1 .增值额未超过扣除项目金额50%的:

  土地增值税税额=增值额×30%

  2 .增值额超过扣除项目金额50%、未超过100%的:

  土地增值税税额=增值额×40% 一扣除项目金额×5 %

  3 .增值额超过扣除项目金额100%、未超过200%的:

  土地增值税税额=增值额×50%-扣除项目金额×15%

  4 .增值额超过扣除项目金额200%的:

  土地增值税税额=增值额×60%-扣除项目金额×35%

  以上公式中的5%、15% 和35% ,均为速算扣除系数。

  五、土地增值税征收管理

  (一)土地增值税纳税义务发生时间

  土地增值税的纳税人应在转让房地产合同签订的7 日内,到房地产所在地主管税务机关办理纳税申报,在税务机关核定的期限内缴纳土地增值税。纳税人因经常发生房地产转让行为而难以在每次转让后申报的,可按月或按各省、自治区、直辖市和计划单列市地方税务局规定的期限缴纳。

  (二)纳税地点

  土地增值税的纳税人应向房地产所在地主管税务机关办理纳税申报。

  "房地产所在地",是指房地产的坐落地。

  仁)纳税期限

  1 .以一次交割、付清价款方式转让房地产的,主管税务机关可在纳税人办理纳税申报后,规定其在办理过户、登记手续前数日内一次性缴纳全部土地增值税。

  2 .以分期收款方式转让房地产的,主管税务机关可根据合同规定的收款日期来确定具体的纳税期限。

  3 .项目全部竣工结算前转让房地产的,可以采取预征土地增值税,在该项目全部竣工办理结算后再进行清算,根据应征税额和已征税额进行结算,多退少补。

  第九节 资源税法律制度

  一、资源税的纳税人和征税范围

  (一)资源税的纳税人

  资源税的纳税人,是指在中华人民共和国境内开采应税矿产品或生产盐的单位和个人。

  (二)资源税的征税范围

  1 .原油。

  2 .天然气。

  3 .煤炭。

  4 .其他非金属矿原矿。

  5 .黑色金属矿原矿。

  6 .有色金属矿原矿。

  7 .盐。

  二、资源税的税目和税额

  税法对资源税的税目和税额作出了具体规定。

  (一)资源税的计税依据

  1 .纳税人开采或生产应税产品销售的,以销售数量为课税数量。

  2 .纳税人开采或生产应税产品自用的,以自用数量为课税数量。

  3 .扣缴义务人代扣代缴资源税的,以收购未税矿产品的数量为课税数量。

  4 .纳税人不能准确提供应税产品销售数量或移送使用数量的,以应税产品的产量或主管税务机关确定的折算比率换算成的数量为课税数量。

  5 .原油中的稠油、高凝油与稀油划分不清或不容易划分的,一律按原油的数量为课税数量。

  (二)资源税应纳税额的计算

  应纳税额=课税数量×单位税额

  代扣代缴应纳税额=收购未税矿产品的数量×适用的单位税额

  三、资源税征收管理

  税法对资源税征收管理作出了具体规定。

  第七章 税收征收管理法律制度 

  【基本要求】

  (一)掌握税务登记、账薄凭证管理、纳税申报的有关规定

  (二)掌握税款征收方式、税款征收措施的有关规定

  (三)熟悉税务检查的规定、税收征纳双方的权利和义务

  (四)熟悉违反税收法律制度的法律责任

  (五)了解我国税收管理体制

  【考试要求】

  第一节 税收征收管理概述

  一、税收征收管理体制

  国家税务总局主管全国税收征收管理工作,各地国家税务局和地方税务局按照国务院规定的税收征收管理范围分别进行税收征收管理。

  海关系统负责有关税种的税收征收管理。

  二、税收征纳双方的权利和义务

  (一)税收征收管理机关的权利和义务

  税收征收管理机关职权包括:税务管理、税款征收、税务检查、税务处罚等。

  税收征收管理机关义务包括:宣传税法,辅导纳税人依法纳税;为纳税人、扣缴义务人的情况保守秘密;受理减、免、退税及延期缴纳税款申请;受理税务行政复议等义务。

  (二)纳税人、扣缴义务人的权利和义务

  纳税人、扣缴义务人权利包括:要求税务机关对自己的生产经营和财务状况及有关资料保守秘密;享受税法规定的减税免税和出口退税政策;享有与纳税有关的陈述与申辩,以及申请行政复议和向法院提起诉讼等。

  纳税人、扣缴义务人义务包括:按期办理税务登记;按规定设置账簿;按期办理纳税申报;按期缴纳或解缴税款;接受税务机关依法实行的检查等。

  第二节 税务管理

  一、税务登记

  从事生产、经营的纳税人,非从事生产经营但依照规定负有纳税义务的单位和个人,除特殊规定外,均应当办理税务登记。根据税法规定负有扣缴税款义务的扣缴义务人应当办理扣缴税款登记。

  税务登记包括:开业登记;变更登记;停业、复业登记;注销登记;外出经营报验登记。

  纳税人应按税法规定使用税务登记证件。

  二、账簿、凭证管理

  (一)设置账簿的范围

  纳税人、扣缴义务人按照规定设置账簿,根据合法、有效凭证记账,进行核算。账簿是指订本式总账、明细账、订本式日记账以及其他辅助性账簿。

  生产经营规模小又确无建账能力的纳税人,可以聘请经批准从事会计代理记账业务的专业机构或者经税务机关认可的财会人员代为建账和办理账务。经批准,也可以建立收支凭证粘贴簿、进货销货登记簿或者使用税控装置。

  扣缴义务人应当在法定扣缴义务发生之日起10 日内,按照所代扣、代收的税种,分别设置代扣代缴、代收代缴税款账簿。

  (二)对财务会计制度及其处理办法的规定

  从事生产、经营的纳税人应当自领取税务登记证件之日起15 日内,将其财务、会计制度或者财务、会计处理办法报送主管税务机关备案。

  纳税人、扣缴义务人使用电子计算机记账的,应当在使用前将会计核算软件、使用说明书及有关资料报送主管税务机关备案。

  (三)发票管理

  开具发票的单位和个人应在对外发生经营业务、收取款项时开具发票。税法对发票的种类、印制、领购、开具、保管等作出了具体规定。

  (四)账簿、凭证等涉税资料的管理

  从事生产、经营的纳税人、扣缴义务人必须按照规定期限保管账簿、记账凭证、完税凭证、发票、出口凭证及其他有关资料。除法律、行政法规另有规定的除外,账簿、记账凭证、报表、完税凭证、发票、出口凭证及其他有关涉税资料应当保存10 年。

  三、纳税申报

  纳税人应依照税法规定的申报期限、申报内容如实填写纳税申报表,办理纳税申报手续。纳税申报方式包括:直接申报、邮寄申报、数据电文申报等。

  第三节 税款征收

  一、税款征收方式

  (一)查账征收。适合于经营规模较大,财务会计制度健全,能够如实核算和提供生产经营情况,正确计算应纳税款的纳税人。

  (二)查定征收。适用生产经营规模较小、产品零星、税源分散、会计账册不健全的小型厂矿和作坊。

  (三)查验征收。适用于纳税人财务制度不健全,生产经营不固定,零星分散、流动性大的税源。

  (四)定期定额征收。适用于经主管税务机关认定和县以上税务机关(含县级)批准的生产、经营规模小,达不到个体工商户建账管理暂行办法规定设置账簿标准,难以查账征收,不能准确计算计税依据的个体工商户(包括个人独资企业)。

  (五)税法规定的其他税款征收方式。

  税款缴纳方式主要有:纳税人直接向国库经收处缴纳;税务机关自收税款并办理入库手续;支付人在向纳税人支付款项时,从所支付的款项中依法直接扣收税款并代为缴纳;与纳税人有经济业务往来的单位和个人在向纳税人收取款项时,依法收取税款;受托单位根据税务机关核发的代征证书,以税务机关的名义向纳税人征收零散税款等。

  二、税款征收措施

  (一)核定应纳税额

  1 .纳税人有下列情形之一的,税务机关有权核定其应纳税额:

  ( 1 )依照法律、行政法规的规定可以不设置账簿的;

  ( 2 )依照法律、行政法规的规定应当设置账簿但未设置的;

  ( 3 )擅自销毁账簿或者拒不提供纳税资料的;

  ( 4 )虽设置账簿,但账目混乱或者成本资料、收入凭证、费用凭证残缺不全,难以查账的;

  ( 5 )发生纳税义务,未按照规定的期限办理纳税申报,经税务机关责令限期申报,逾期仍不申报的;

  ( 6 )纳税人申报的计税依据明显偏低,又无正当理由的;

  ( 7 )未按照规定办理税务登记的从事生产、经营的纳税人以及临时经营的纳税人。2 .税务机关按以下方式核定应纳税额:

  ( 1 )参照当地同类行业或者类似行业中经营规模和收入水平相近的纳税人的税负水平核定;

  ( 2 )按照营业收入或者成本(费用)加合理的利润或其他方法核定;

  ( 3 )按照耗用的原材料、燃料、动力等推算或者测算核定;

  ( 4 )按照其他合理方法核定。

  当其中一种方法不足以正确核定应纳税额时,可以同时采用两种以上的方法核定。

  3 .关联企业应纳税额的核定:

  纳税人与关联企业业务往来时,不按照独立企业之间的业务往来收取或者支付价款、费用,而减少其应纳税的收入或者所得额的,税务机关有权进行合理调整。

  纳税人与其关联企业之间的业务往来有下列情形之一的,税务机关可以调整其应纳税额:

  ( 1 )购销业务未按照独立企业之间的业务往来作价;

  ( 2 )融通资金所支付或者收取的利息超过或者低于没有关联关系的企业之间所能同意的数额,或者利率超过或者低于同类业务的正常利率;

  ( 3 )提供劳务,未按照独立企业之间业务往来收取或者支付劳务费用;

  ( 4 )转让财产、提供财产使用权等业务往来,未按照独立企业之间业务往来作价或者收取、支付费用;

  ( 5 )未按照独立企业之间业务往来作价的其他情形。

  (二)责令缴纳、加收滞纳金

  纳税人未按照规定期限缴纳税款的,扣缴义务人未按照规定期限解缴税款的,税务机关可责令限期缴纳,并从滞纳税款之日起,按日加收滞纳税款万分之五的滞纳金。

  (三)责令提供纳税担保

  1 .税务机关有根据认为从事生产、经营的纳税人有逃避纳税义务行为,在规定的纳税期之前经责令其限期缴纳应纳税款,在限期内发现纳税人有明显的转移、隐匿其应纳税的商品、货物以及其他财产或者应纳税收入迹象的,可以责成纳税人提供纳税担保。

  2 .欠缴税款、滞纳金的纳税人或者其法定代表人需要出境的,可以责成纳税人提供纳税担保。

  3 .纳税人同税务机关在纳税上发生争议而未缴清税款,需要申请行政复议的,需要纳税人提供纳税担保。

  扣缴义务人、纳税担保人同税务机关发生争议,在申请行政复议之前,也须解缴税款及滞纳金或者提供相应的担保。

  纳税担保的具体方式,包括纳税保证、纳税抵押、纳税质押等。

  (四)税收保全措施

  税务机关责令具有税法规定情形的纳税人提供纳税担保而纳税人拒绝提供纳税担保或无力提供纳税担保的,经县以上税务局(分局)局长批准,税务机关可以采取下列税收保全措施:

  1 .书面通知纳税人开户银行或者其他金融机构冻结纳税人的金额相当于应纳税款的存款;

  2 .扣押、查封纳税人的价值相当于应纳税款的商品、货物或者其他财产。其他财产是指纳税人房地产、现金、有价证券等不动产和动产。

  个人及其所扶养家属维持生活必需的住房和用品,不在税收保全措施的范围之内。

  纳税人在限期内已缴纳税款,税务机关未立即解除税收保全措施,或因税务机关滥用职权违法采取税收保全措施以及采取税收保全措施不当,使纳税人的合法利益遭受损失的,税务机关应当承担赔偿责任。

  (五)采取强制执行措施

  从事生产、经营的纳税人、扣缴义务人未按照规定的期限缴纳或者解缴税款,纳税担保人未按照规定的期限缴纳所担保的税款,由税务机关责令限期缴纳,逾期仍未缴纳的,经县以上税务局(分局)局长批准,税务机关可以采取下列强制执行措施:

  1 .书面通知其开户银行或者其他金融机构从其存款中扣缴税款;

  2 .扣押、查封、依法拍卖或者变卖其价值相当于应纳税款的商品、货物或者其他财产,以拍卖或者变卖所得抵缴税款。

  个人及其所扶养家属维持生活必需的住房和用品,不在强制执行措施的范围之内。

  税务机关滥用职权,违法采取强制执行措施,或者采取强制执行措施不当,使纳税人、扣缴义务人或者纳税担保人的合法权益遭受损失的,应当依法承担赔偿责任。

  (六)阻止出境

  欠缴税款的纳税人或者其法定代表人在出境前未按规定结清应纳税款、滞纳金或者提供纳税担保的,税务机关可以通知出境管理机关阻止其出境。

  (七)其他措施

  1 .税收优先执行。

  ( 1 )税务机关征收税款,税收优先于无担保债权,法律另有规定的除外。

  ( 2 )纳税人欠缴的税款发生在纳税人以其财产设定抵押、质押或者纳税人的财产被留置之前的,税收应当先于抵押权、质权和留置权执行。

  ( 3 )纳税人欠缴税款,同时又被行政机关决定处以罚款、没收违法所得的,税收优先于罚款、没收违法所得。

  2 .税收代位权与撤销权。

  欠缴税款的纳税人因怠于行使其到期债权,或者放弃到期债权,或者无偿转让财产,或者以明显不合理的低价转让财产而受让人知道该情形,对国家税收造成损害的,税务机关可以依照合同法的规定行使代位权、撤销权。税务机关行使代位权、撤销权的,不免除欠缴税款的纳税人尚未履行的纳税义务和应承担的法律责任。

  3 .税款的追缴与退还。

  在一定期限内,纳税人多缴的税款予以退还,少缴的税款予以追缴,但对偷税、抗税、骗税的,税务机关追征其未缴或者少缴的税款、滞纳金或者所骗取的税款,不受期限的限制,即税务机关可以无限期追征。

  4 .纳税人涉税事项的公告与报告。

  第四节 税务检查

  税务机关可以依法进行下列检查:

  1 .检查纳税人的账簿、记账凭证、报表和有关资料,检查扣缴义务人代扣代缴、代收代缴税款账簿、记账凭证和有关资料;

  2 .到纳税人的生产、经营场所和货物存放地检查纳税人应纳税的商品、货物或者其他财产,检查扣缴义务人与代扣代缴、代收代缴税款有关的经营情况;

  3 .责成纳税人、扣缴义务人提供与纳税或者代扣代缴、代收代缴税款有关的文件、证明材料和有关资料;

  4 .询问纳税人、扣缴义务人与纳税或者代扣代缴、代收代缴税款有关的问题和情况;

  5 .到车站、码头、机场、邮政企业及其分支机构检查纳税人托运、邮寄应纳税商品、货物或者其他财产的有关单据、凭证和有关资料;

  6 .经批准,可以查询从事生产、经营的纳税人、扣缴义务人在银行或者其他金融机构的存款账户。税务机关在调查税收违法案件时,经批准,可以查询案件涉嫌人员的储蓄存款。

  税务机关在调查税收违法案件时,对与案件有关的情况和资料,可以记录、录音、录像、照相和复制。

  第五节 违反税收法律制度的法律责任

  税法对违反税收法律制度的法律责任作出了具体规定。

  第八章 支付结算法律制度 

  【基本要求】

  (一)掌握银行汇票、商业汇票、银行本票和支票的有关内容

  (二)掌握银行卡账户的使用、银行卡交易规定、银行卡计息和收费的有关规定

  (三)掌握汇兑、托收承付、委托收款、国内信用证的有关内容

  (四)掌握银行结算账户的开立、变更和撤销

  (五)掌握支付结算的概念、办理支付结算的基本要求

  (六)熟悉国内信用证的有关规定;银行结算账户的概念和种类

  (七)熟悉票据的概念和种类、票据当事人、票据权利与责任、票据行为、票据签章、票据记载事项、票据丧失及补救的有关内容

  (八)熟悉银行卡的概念和分类

  【考试内容】

  第一节 支付结算概述

  一、支付结算

  支付结算是指单位、个人在社会经济活动中使用现金、票据、信用卡和结算凭证进行货币给付及其资金清算的行为。

  银行、城市信用合作社、农村信用合作社(以下简称银行)以及单位(含个体工商户)和个人是办理支付结算的主体。其中,银行是支付结算和资金清算的中介机构。非银行金融机构和其他单位不得作为中介机构办理支付结算业务。

  二、办理支付结算的基本要求

  (一)单位、个人和银行办理支付结算,必须使用按中国人民银行统一规定印制的票据和结算凭证。

  (二)单位、个人和银行应当按照《人民币银行结算账户管理办法》 的规定开立、使用账户。除国家法律、行政法规另有规定外,银行不得为任何单位或者个人查询账户情况,不得为任何单位或者个人冻结、扣划款项,不得停止单位、个人存款的正常支付。

  (三)票据和结算凭证上的签章和其他记载事项应当真实,不得伪造、变造。

  (四)填写票据和结算凭证的收款人名称、出票日期、金额等应当规范。如单位和银行的名称应当记载全称或者规范化简称;票据的出票日期必须按要求使用中文大写;票据和结算凭证金额以中文大写和阿拉伯数码同时记载,两者必须一致等。

  第二节 银行结算账户

  一、银行结算账户及其种类

  (一)银行结算账户的概念

  银行结算账户是指存款人在经办银行开立的办理资金收付结算的人民币活期存款账户。

  (二)银行结算账户的种类

  银行结算账户按存款人不同分为单位银行结算账户和个人银行结算账户。存款人以单位名称开立的银行结算账户为单位银行结算账户。存款人以个人名义开立的银行结算账户为个人银行结算账户。

  单位银行结算账户按用途分为基本存款账户、一般存款账户、专用存款账户和临时存款账户。

  财政部门为实行财政国库集中支付的预算单位在商业银行开设的零余额账户(简称预算单位零余额账户),按专用存款账户管理。

  二、银行结算账户的开立、变更和撤销

  (一)银行结算账户的开立

  存款人应在注册地或住所地开立银行结算账户。符合异地(跨省、市、县)开户条件的,也可以在异地开立银行结算账户。

  存款人申请开立银行结算账户时,应填制开户申请书。银行应对存款人的开户申请书填写的事项和证明文件的真实性、完整性、合规性进行审查。审查后符合开立相应账户条件的,应办理开户手续,并履行向人民银行备案程序;需要核准的,应及时报送人民银行核准。需要人民银行核准的账户包括基本存款账户、临时存款账户(因注册验资和增资验资开立的除外)、预算单位专用存款账户和合格境外机构投资者在境内从事证券投资开立的人民币特殊账户和人民币结算资金账户(简称"QFII砖用存款账户") .人民银行对核准类账户颁发基本域临时或专用)存款账户开户许可证。开立银行结算账户时,银行应与存款人签订银行结算账户管理协议,明确双方的权利和义务。

  银行应建立存款人预留签章卡片,并将签章式样和有关证明文件的原件或复印件留存归档。存款人在申请开立单位银行结算账户时,其申请开立的银行结算账户的账户名称、出具的开户证明文件上记载的存款人名称以及预留银行签章中公章或财务专用章的名称应保持一致,另有规定的除外。

  存款人开立单位银行结算账户,自正式开立之日起3个工作日后,方可使用该账户办理付款业务。

  (二)银行结算账户的变更

  存款人银行结算账户资料有下列变更的,应于5个工作日内向开户银行申请并办理变更手续,开户银行2 日内向人民银行报告:

  1 .存款人的账户名称;

  2 .单位的法定代表人或主要负责人;

  3 .地址、邮编、电话等其他开户资料。

  (三)银行结算账户的撤销

  被撤并、解散、宣告破产或关闭的,注销、被吊销营业执照的,因迁址需要变更开户银行的,以及其他原因需要撤销银行结算账户的,存款人应向开户银行提出撤销银行结算账户的申请。

  存款人撤销银行结算账户时,应与开户银行核对银行结算账户存款余额,交回各种重要空白票据及结算凭证和开户登记证,银行核对无误后方可办理销户手续。

  存款人尚未清偿其开户银行债务的,不得申请撤销银行结算账户。

  三、基本存款账户的概念、开户证明文件和使用

  基本存款账户是存款人因办理日常转账结算和现金收付需要开立的银行结算账户。

  企业法人、非法人企业等12 类存款人可以申请开立基本存款账户,并提供相应的证明文件。

  基本存款账户是存款人的主要账户,一个单位只能开立一个基本存款账户。存款人日常经营活动的资金收付及其工资、奖金和现金的支取,应通过基本存款账户办理。

  四、一般存款账户的概念、开户证明文件和使用

  一般存款账户是存款人因借款或其他结算需要,在基本存款账户开户银行以外的银行营业机构开立的银行结算账户。

  存款人因向银行借款和其他结算需要可以开立一般存款账户。

  存款人申请开立一般存款账户,应按规定向银行出具其开立基本存款账户的证明文件、基本存款账户开户许可证和借款合同等有关证明。

  一般存款账户用于办理存款人借款转存、借款归还和其他结算的资金收付。一般存款账户可以办理现金缴存,但不得办理现金支取。

  五、专用存款账户的概念、适用范围、开户证明文件和使用

  专用存款账户是存款人按照法律、行政法规和规章,对有特定用途资金进行专项管理和使用而开立的银行结算账户。

  基本建设资金、更新改造资金、政策性房地产开发资金、住房基金、社会保障基金、财政预算外资金、粮棉油收购资金、单位银行卡备用金、证券交易结算资金、期货交易保证金、金融机构存放同业资金、收入汇缴资金和业务支出资金、党团工会设在单位的组织机构经费、其他按规定需要专项管理和使用的资金,可以开立临时存款账户。

  预算单位使用财政性资金,应当按照规定的程序和要求,向财政部门提出设立零余额账户的申请,财政部门同意预算单位开设零余额账户后通知代理银行。一个基层预算单位开设一个零余额账户。预算单位零余额账户用于财政授权支付,可以办理转账、提取现金等结算业务,可以向本单位按账户管理规定保留的相应账户划拨工会经费、住房公积金及提租补贴,以及财政部批准的特殊款项,不得违反规定向本单位其他账户和上级主管单位、所属下级单位账户划拨资金。

  存款人申请开立专用存款账户,应向银行出具其开立基本存款账户规定的证明文件、基本存款账户开户许可证和资金专用的证明文件。

  专用存款账户的使用应遵循现金管理的相关要求。

  六、临时存款账户的概念、适应范围、开户证明文件和使用

  临时存款账户是存款人因临时需要并在规定期限内使用而开立的银行结算账户。

  因设立临时机构、异地临时经营活动、注册验(增)资等可以开立临时存款账户。

  开立临时账户应提供相应的证明文件。

  临时存款账户用于办理临时机构以及存款人临时经营活动发生的资金收付。临时存款账户应根据有关开户证明文件确定的期限或存款人的需要确定其有效期限,最长不得超过2 年。临时存款账户支取现金,应按照国家现金管理的规定办理。注册验资的临时存款账户在验资期间只收不付。

  七、个人银行结算账户的概念、适应范围、开户证明文件和使用

  个人银行结算账户是存款人因投资、消费、结算等需要而凭个人身份证件以自然人名称开立的银行结算账户。

  使用支票、信用卡等信用支付工具的,办理汇兑、定期借记、定期贷记、借记卡等结算业务的,可以申请开立个人银行结算账户。

  存款人申请开立个人银行结算账户,应向银行出具居民身份证、临时身份证、户口簿和护照等证明文件。

  个人银行结算账户用于办理个人转账收付和现金存取。

  单位从其银行结算账户支付给个人银行结算账户的款项,每笔超过5 万元(不包含5 万元)的,应向其开户银行提供相应的付款依据。

  八、异地银行结算账户的适应范围、开户证明文件

  下列情况可以开立异地银行结算账户:

  1 .营业执照注册地与经营地不在同一行政区域(跨省、市、县)需要开立基本存款账户的;

  2 .办理异地借款和其他结算需要开立一般存款账户的;

  3 .存款人因附属的非独立核算单位或派出机构发生的收入汇缴或业务支出需要开立专用存款账户的;

  4 .异地临时经营活动需要开立临时存款账户的;

  5 .自然人根据需要在异地开立个人银行结算账户的。

  存款人需要在异地开立单位银行结算账户,除出具开立基本存款账户、一般存款账户、专用存款账户和临时存款账户规定的有关证明文件和基本存款账户开户许可证外,还应出具下列相应的证明文件:

  1 .异地借款的存款人在异地开立一般存款账户的,应出具在异地取得贷款的借款合同;

  2 .因经营需要在异地办理收入汇缴和业务支出的存款人在异地开立专用存款账户的,应出具隶属单位的证明。

  存款人需要在异地开立个人银行结算账户,应出具在住所地开立账户所需的证明文件。

  九、银行结算账户的管理

  存款人应以实名开立银行结算账户,并对其出具的开户(变更、撤销)申请资料实质内容的真实性负责,法律、行政法规另有规定的除外。存款人应按照账户管理规定使用银行结算账户办理结算业务,不得出租、出借银行结算账户,不得利用银行结算账户套取银行信用或进行洗钱活动。

  存款人申请临时存款账户展期,变更、撤销单位银行结算账户以及补(换)发开户许可证时,可由法定代表人或单位负责人直接办理,也可授权他人办理。存款人开户许可证遗失或毁损时,应通过开户银行向中国人民银行当地分支行提出补(换)发开户许可证的申请。

  存款人应加强对预留银行签章的管理;应与银行按规定核对账务。

  第三节 票据结算

  一、票据概述

  (一)票据的概念和种类

  票据是由出票人签发的、约定自己或者委托付款人在见票时或指定的日期向收款人或持票人无条件支付一定金额的有价证券。

  在我国,票据包括汇票、本票和支票。

  (二)票据当事人

  1 .基本当事人

  ( 1 )出票人。是指依法定方式签发票据并将票据交付给收款人的人。

  ( 2 )收款人。是指票据正面记载的到期后有权收取票据所载金额的人。

  ( 3 )付款人。是指由出票人委托付款或自行承担付款责任的人。

  2 .非基本当事人

  ( l )承兑人。是指接受汇票出票人的付款委托,同意承担支付票款义务的人,它是汇票主债务人。

  ( 2 )背书人与被背书人。背书人是指在转让票据时,在票据背面或粘单上签字或盖章,并将该票据交付给受让人的票据收款人或持有人。被背书人是指被记名受让票据或接受票据转让的人。

  ( 3 )保证人。是指为票据债务提供担保的人,由票据债务人以外的第三人担当。

  (三)票据权利与责任

  1 .票据权利。是指票据持票人向票据债务人请求支付票据金额的权利,包括付款请求权和追索权。

  2 .票据责任。是指票据债务人向持票人支付票据金额的责任。它是基于债务人特定的票据行为而应承担的义务。

  (四)票据行为

  票据行为是指票据当事人以发生票据债务为目的的、以在票据上签名或盖章为权利义务成立要件的法律行为。

  1 .出票。是指出票人签发票据并将其交付给收款人的票据行为。

  2 .背书。是指收款人或持票人为将票据权利转让给他人或者将一定的票据权利授予他人行使而在票据背面或者粘单上记载有关事项并签章的行为。

  3 .承兑。是指汇票付款人承诺在汇票到期日支付汇票金额并签章的行为。

  4 .保证。是指票据债务人以外的人,为担保特定债务人履行票据债务而在票据上记载有关事项并签章的行为。

  (五)票据签章

  票据签章,是指票据有关当事人在票据上签名、盖章或签名加盖章的行为。

  (六)票据记载事项

  1 .必须记载事项。

  2 .相对记载事项。

  3 .任意记载事项。

  4 .记载不发生票据法上的效力的事项。

  (七)票据丧失的补救

  票据丧失后,可以采取三种形式进行补救:

  1 .挂失止付。是指失票人将丧失票据的情况通知付款人或代理付款人,由接受通知的付款人或代理付款人审查后暂停支付的一种方式。

  可以挂失止付的票据包括:已承兑的商业汇票、支票、填明"现金"字样的银行汇票、银行本票。

  2 .公示催告。是指票据丧失后由失票人向人民法院提出申请,请求人民法院以公告方式通知不确定的利害关系人限期申报权利,逾期未申报者,则权利失效,而由法院通过除权判决宣告所丧失的票据无效的一种制度或程序。

  3 .普通诉讼。是指以丧失票据的人为原告,以承兑人或出票人为被告,请求法院判决其向失票人付款的诉讼活动。

  二、银行汇票

  (一)银行汇票的概念及适用范围

  银行汇票是出票银行签发的,由其在见票时按照实际结算金额无条件支付给收款人或者持票人的票据。银行汇票可以用于转账,填明"现金"字样的银行汇票也可以用于支取现金。

  单位和个人在异地、同城或统一票据交换区域的各种款项结算,均可使用银行汇票。

  (二)办理银行汇票的程序

  1 .申请签发汇票。

  2 .出票。签发银行汇票必须记载下列事项:表明"银行汇票"的字样;无条件支付的承诺;出票金额;收款人名称;出票日期;出票人签章。

  3 .持往异地办理结算。

  4 .提示付款。银行汇票的提示付款期限为自出票日起1 个月。收款人可以将银行汇票背书转让给被背书人。持票人超过提示付款期限提示付款的,代理付款人不予受理。

  5 .代理付款人代理付款,将款项支付给持票人。

  6 .出票银行与代理付款银行之间进行资金清算。

  7 .银行汇票的实际结算金额低于出票金额的,其多余金额由出票银行退交申请人。

  (三)银行汇票退款和丧失

  申请人因银行汇票超过付款提示期限或其他原因要求退款时,应将银行汇票和解讫通知同时提交到出票银行。申请人为单位的,应出具该单位的证明;申请人为个人的,应出具该本人的身份证件。申请人缺少解讫通知要求退款的,出票银行应于银行汇票提示付款期满一个月后办理。

  银行汇票丧失,失票人可以凭人民法院出具的其享有票据权利的证明,向出票银行请求付款或退款。

  三、商业汇票

  (一)商业汇票的概念及适用范围

  商业汇票是出票人签发的,委托付款人在指定日期无条件支付确定的金额给收款人或者持票人的票据。商业汇票分为商业承兑汇票和银行承兑汇票。

  在银行开立存款账户的法人以及其他组织之间,必须具有真实的交易关系或债权债务关系,才能使用商业汇票。

  (二)商业汇票承兑

  商业汇票可以在出票时向付款人提示承兑后使用,也可以在出票后先使用再向付款人提示承兑。定日付款或者出票后定期付款的商业汇票,持票人应当在汇票到期日前向付款人提示承兑。见票后定期付款的汇票,持票人应当自出票日起1 个月内向付款人提示承兑。汇票未按照规定期限提示承兑的,持票人丧失对其前手的追索权。

  (三)办理商业汇票的程序

  1 .办理商业承兑汇票的程序

  ( 1 )签发汇票并将承兑后的汇票交收款人。签发商业承兑汇票必须记载下列事项:表明"商业承兑汇票"的字样;无条件支付的委托;确定的金额;付款人名称;收款人名称;出票日期;出票人签章。

  ( 2 )提示付款。商业汇票的提示付款期限,为自汇票到期日起10 日。商业汇票的付款期限,最长不得超过6 个月。

  ( 3 )持票人开户银行向付款人开户银行发出委托收款的商业承兑汇票。

  ( 4 )付款人开户银行将商业承兑汇票留存,并及时通知付款人。

  ( 5 )付款人收到开户银行的付款通知,应在当日通知银行付款。

  ( 6 )付款人开户银行将票款划给持票人开户银行。

  ( 7 )持票人开户银行应于汇票到期日将票款划给持票人。

  2 .办理银行承兑汇票的程序

  ( l )出票并申请承兑。银行承兑汇票应由在承兑银行开立存款账户的存款人签发。

  ( 2 )承兑。银行承兑汇票的出票人或持票人向银行提示承兑时,银行信贷部门负责按照有关规定和审批程序,对出票人的资格、资信、购销合同和汇票记载的内容进行认真审查,必要时可由出票人提供担保。银行承兑汇票的承兑银行,应按票面金额向出票人收取万分之五的手续费。

  ( 3 )出票人将银行承兑后的商业汇票交付收款人。

  ( 4 )提示付款程序同商业承兑汇票。

  ( 5 )持票人开户银行向付款人开户银行发出委托收款的银行承兑汇票。

  ( 6 )付款人开户银行将银行承兑汇票留存,并及时通知出票人交存票款,出票人应于汇票到期前将票款足额交存其开户银行。银行承兑汇票的出票人于汇票到期日未能足额交存票款时,承兑银行除凭票向持票人无条件付款外,对出票人尚未支付的汇票金额按照每天万分之五计收利息。

  ( 7 )承兑银行应在汇票到期日或到期日后的见票当日支付票款,将票款划给持票人开户银行。

  ( 8 )持票人开户银行将票款划给持票人。

  (四)商业汇票贴现

  贴现是指票据持票人在票据未到期前为获得现金向银行贴付一定利息而发生的票据转让行为。通过贴现,贴现银行获得票据的所有权。

  商业汇票的持票人向银行办理贴现必须具备下列条件:在银行开立存款账户的企业法人以及其他组织;与出票人或者直接前手之间具有真实的商品交易关系;提供与其直接前手之间的增值税发票和商品发运单据复印件。

  贴现的期限从其贴现之日起至汇票到期日止。实付贴现金额按票面金额扣除贴现日至汇票到期前1 日的利息计算。承兑人在异地的,贴现的期限以及贴现利息的计算应另加3 天的划款日期。

  贴现到期,贴现银行应向付款人收取票款。不获付款的,贴现银行应向其前手追索票款。贴现银行追索票款时可从申请人的存款账户收取票款。

  四、银行本票

  (一)银行本票的概念及适用范围

  银行本票是银行机构签发的,承诺自己在见票时无条件支付确定的金额给收款人或者持票人的票据。银行本票分为不定额本票和定额本票两种。

  单位和个人在同一票据交换区域需要支付各种款项时,均可使用银行本票。银行本票可以用于转账,注明"现金"字样的银行本票可以用于支取现金。

  (二)办理银行本票的程序

  1 .申请签发本票。申请人使用银行本票,应向银行填写银行本票申请书。

  2 .出票。出票银行受理银行本票申请书,收妥款项签发银行本票。签发银行本票必须记载下列事项:表明"银行本票"的字样;无条件支付的承诺;确定的金额;收款人名称;出票日期;出票人签章。

  出票银行必须具有支付本票金额的可靠资金来源,并保证支付。出票银行在银行本票上签章后交给申请人。

  3 .交付收款人或背书转让。申请人应将银行本票交付给本票上记明的收款人。收款人可以将银行本票背书转让给被背书人。

  4 .提示付款。银行本票的提示付款期限自出票日起最长不得超过2 个月。持票人超过提示付款期限不获付款的,在票据权利时效内向出票银行作出说明,并提供本人身份证件或单位证明,可持银行本票向出票银行请求付款。

  五、支票

  (一)支票的概念及适用范围

  支票是出票人签发的,委托办理支票存款业务的银行在见票时无条件支付确定的金额给收款人或者持票人的票据。支票分为现金支票、转账支票和普通支票。

  单位和个人在同一票据交换区域的各种款项结算,均可以使用支票。

  (二)办理支票的程序

  1 .出票。签发支票必须记载下列事项:表明"支票"的字样;无条件支付的委托;确定的金额;付款人名称;出票日期;出票人签章。支票的金额、收款人名称可由出票人授权补记,未补记前不得背书转让和提示付款。

  2 .提示付款。支票的提示付款期限自出票日起10 日。

  3 .出票人开户银行(付款人)与持票人开户银行之间清算资金。

  4 .持票人收妥票款。持票人开户银行将票款收入到持票人存款账户。

  第四节 银行卡结算

  一、银行卡的概念和分类

  银行卡是指商业银行(含邮政金融机构)向社会发行的具有消费信用、转账结算、存取现金等全部或部分功能的信用支付工具。

  银行卡按是否具有透支功能分为:信用卡、借记卡。前者可以透支,后者不具备透支功能。

  信用卡按是否向发卡银行交存备用金分为:贷记卡、准贷记卡。

  二、银行卡账户的使用

  1 .银行卡申领开户。凡在中国境内金融机构开立基本存款账户的单位,应当凭中国人民银行核发的开户许可证申领单位卡;个人申领银行卡(储值卡除外),应当向发卡银行提供公安部门规定的本人有效身份证件,经发卡银行审查合格后,为其开立记名账户。银行卡及其账户只限持卡人本人使用,不得出租和转借。

  2 .银行卡注销账户。持卡人在还清全部交易款项、透支本息和有关费用后,可申请办理销户。

  3 .银行卡挂失。持卡人丧失银行卡,应立即持本人身份证件或其他有效证明,并按规定提供有关情况,向发卡银行或代办银行申请挂失。

  三、银行卡交易规定

  1 .单位人民币卡可办理商品交易和劳务供应款项的结算,但不得透支;超过中国人民银行规定起点的,应当经中国人民银行当地分行办理转汇。单位卡不得支取现金。

  2 .发卡银行对贷记卡的取现应当每笔授权,每卡每日累计取现不得超过规定金额。发卡银行应当对持卡人在自动柜员机取款设定交易上限,每卡每日累计提款不得超过5 000 元人民币。储值卡的面值或卡内币值不得超过1 000 元人民币。

  3 .同一持卡人单笔透支发生额个人卡不得超过2 万元(含等值外币),单位卡不得超过5 万元(含等值外币)。同一账户月透支余额个人卡不得超过5 万元(含等值外币),单位卡不得超过发卡银行对该单位综合授信额度的3%;无综合授信额度可参照的单位,其月透支余额不得超过10 万元(含等值外币)。外币卡的透支额度不得超过持卡人保证金(含储蓄存单质押金额)的80%。

  4 .准贷记卡的透支期限最长为60 天。贷记卡的首月最低还款额不得低于其当月透支余额的10%。

  四、银行卡计息和收费

  (一)银行卡计息

  银行卡的计息包括:计付利息、计收利息。

  1 .计付利息。发卡银行对准贷记卡及借记卡(不含储值卡)账户内的存款,按照中国人民银行规定的同期同档次存款利率及计息办法计付利息。发卡银行对贷记卡账户的存款、储值卡内的币值不计付利息。

  2 .计收利息。

  ( 1 )免息还款期待遇。银行记账日至发卡银行规定的到期还款日之间为免息还款期。免息还款期最长为60 天。持卡人在到期还款日前偿还所使用全部银行款项即可享受免息还款期待遇,无须支付非现金交易的利息。

  ( 2 )最低还款额待遇。持卡人在到期还款日前偿还所使用全部银行款项有困难的,可按照发卡银行规定的最低还款额还款。贷记卡持卡人选择最低还款额方式或超过发卡银行批准的信用额度用卡时,应当支付未偿还部分自银行记账日起按规定利率计算的透支利息;

  贷记卡持卡人支取现金、准贷记卡透支,应当支付现金交易额或透支额自银行记账日起按规定利率计算的透支利息;

  贷记卡透支按月记收复利,准贷记卡透支按月计收单利,透支利率为日利率万分之五,并根据中国人民银行的此项利率调整而调整;

  发卡银行对贷记卡持卡人未偿还最低还款额和超信用额度用卡的行为,应当分别按最低还款额未还部分、超过信用额度部分的5%收取滞纳金和超限费。

  (二)银行卡收费

  1 .商业银行办理银行卡收单业务应当按规定标准向商户和持卡人收取结算手续费。宾馆、餐饮、娱乐、旅游等行业不得低于交易金额的2%,其他行业不得低于交易金额的1%。银行卡收单业务是指签约银行向商户提供的本外币资金结算服务;

  2 .持卡人在他行自动取款机取款应向发卡行按规定标准缴纳手续费。

  ( 1 )持卡人在其领卡城市内取款,每笔交易手续费不超过2 元人民币;

  ( 2 )持卡人在其领卡城市以外取款,每笔交易手续费为2 元加取款金额的0.5%~1%。

  第五节 结算方式

  一、结算方式的种类

  结算方式包括:汇兑、托收承付、委托收款以及国内信用证。

  二、汇兑

  (一)汇兑的概念及适用范围

  汇兑是汇款人委托银行将其款项支付给收款人的结算方式。汇兑分为信汇和电汇两种,由汇款人选择使用。

  单位和个人的各种款项的结算,均可使用汇兑结算方式。

  (二)办理汇兑的程序

  1 .签发汇兑凭证。签发汇兑凭证必须记载下列事项:表明"信汇"或"电汇"的字样;无条件支付的委托;确定的金额;收款人名称;汇款人名称;汇入地点、汇入行名称;汇出地点、汇出行名称;委托日期;汇款人签章。

  2 .银行受理。

  3 .汇入处理。支取现金的,信、电汇凭证上必须有按规定填明的"现金"字样才能办理。未填明"现金"字样需要支取现金的,由汇入银行按照国家现金管理规定审查支付。转账支付的,应由原收款人填制支款凭证,并由本人向银行交验其身份证件办理支付款项。

  (三)汇兑的撤销和退汇

  汇款人对汇出银行尚未汇出的款项可以申请撤销。申请撤销时,应出具正式函件或本人身份证件及原信、电汇回单。

  三、托收承付

  (一)托收承付的概念及适用范围

  托收承付是根据购销合同由收款人发货后委托银行向异地付款人收取款项,由付款人向银行承认付款的结算方式。

  使用托收承付结算方式的收款单位和付款单位,必须是国有企业、供销合作社以及经营管理较好,并经开户银行审查同意的城乡集体所有制工业企业。

  办理托收承付结算的款项,必须是商品交易以及因商品交易而产生的劳务供应的款项。代销、寄销、赊销商品的款项,不得办理托收承付结算。

  托收承付结算每笔的金额起点为1 万元,新华书店系统每笔的金额起点为1 千元。

  (二)办理托收承付的程序

  1 .签发托收凭证。签发托收承付凭证必须记载下列事项:表明"托收承付"的字样;确定的金额;付款人名称及账号;收款人名称及账号;付款人开户银行名称;收款人开户银行名称;托收附寄单证张数或册数;合同名称、号码;委托日期;收款人签章。

  2 .托收。收款人按照签订的购销合同发货后,委托银行办理托收。

  3 .承付。付款人开户银行收到托收凭证及其附件后,应当及时通知付款。付款人应在承付期内审查核对,安排资金。承付货款分为验单付款和验货付款两种,由收付双方商量选用,并在合同中明确规定。

  4 .逾期付款。付款人在承付期满日银行营业终了时,如无足够资金支付,其不足部分,即为逾期未付款项,按逾期付款处理。

  5 .拒绝付款。对下列情况,付款人在承付期内,可向银行提出全部或部分拒绝付款:( 1 )没有签订购销合同或购销合同未订明托收承付结算方式的款项。(2 )未经双方事先达成协议,收款人提前交货或因逾期交货付款人不再需要该项货物的款项。( 3 )未按合同规定的到货地址发货的款项。(4 )代销、寄销、赊销商品的款项。( 5 )验单付款,发现所列货物的品种、规格、数量、价格与合同规定不符,或货物已到,经查验货物与合同规定或发货清单不符的款项。(6 )验货付款,经查验货物与合同规定或与发货清单不符的款项。(7 )货款已经支付或计算有错误的款项。

  6 .重办托收。

  四、委托收款

  (一)委托收款的概念及适用范围

  委托收款是收款人委托银行向付款人收取款项的结算方式。

  单位和个人凭已承兑商业汇票、债券、存单等付款人债务证明办理款项结算,可以使用委托收款结算方式。委托收款在同城、异地均可以使用。

  (二)办理委托收款的程序

  1 .签发托收凭证。签发托收凭证必须记载下列事项:表明"托收"的字样;确定的金额;付款人名称;收款人名称;委托收款凭据名称及附寄单证张数;委托日期;收款人签章。

  2 .委托。收款人办理委托收款应向银行提交委托收款凭证和有关的债务证明。

  3 .付款。银行接到寄来的委托收款凭证及债务证明,审查无误办理付款。

  (三)拒绝付款

  付款人审查有关债务证明后,对收款人委托收取的款项需要拒绝付款的,可以办理拒绝付款。

  五、国内信用证

  (一)国内信用证的概念及适用范围

  国内信用证是指开证银行依照申请人(购货方)的申请向受益人(销货方)开出一定金额、并在一定期限内凭信用证规定的单据支付款项的书面承诺。我国信用证为不可撤销、不可转让的跟单信用证。

  信用证结算方式只适用于国内企业之间商品交易产生的货款结算,并且只能用于转账结算,不得支取现金。

  信用证与作为其依据的购销合同相互独立,银行在处理信用证业务时,不受购销合同的约束。

  信用证有效期为受益人向银行提交单据的最迟期限,最长不得超过6 个月。

  (二)办理信用证的基本程序

  1 .开证。包括:开证申请;受理开证。开证行根据申请人提交的开证申请书、信用证申请人承诺书及购销合同决定是否受理开证业务。开证行在决定受理该项业务时,应向申请人收取不低于开证金额20%的保证金,并可根据申请人资信情况要求其提供抵押、质押或由其他金融机构出具保函。

  2 .通知。通知行收到信用证,应认真审核。无误的,应填制信用证通知书,连同信用证交付受益人。

  3 .议付。议付是指信用证指定的议付行在单证相符条件下,扣除议付利息后向受益人给付对价的行为。议付行必须是开证行指定的受益人开户行。议付仅限于延期付款信用证。

  4 .付款。受益人在交单期或信用证有效期内向开证行交单收款,应向开户银行填制委托收款凭证和信用证议付委托收款申请书,并出具单据和信用证正本。开户银行收到凭证和单证审查齐全后,应及时为其向开证行办理交单和收款。

  申请人交存的保证金和其存款账户余额不足支付的,开证行仍应在规定的付款时间内进行付款。对不足支付的部分作逾期贷款处理。对申请人提供抵押、质押、保函等担保的,按《中华人民共和国担保法》 的有关规定索偿。

  第六节 违反支付结算法律制度的法律责任

  支付结算法律制度对违反支付结算法律制度的法律责任作出了具体规定。

学员讨论(0
回到顶部
折叠
网站地图

Copyright © 2000 - www.fawtography.com All Rights Reserved. 北京正保会计科技有限公司 版权所有

京B2-20200959 京ICP备20012371号-7 出版物经营许可证 京公网安备 11010802044457号

恭喜你!获得专属大额券!

套餐D大额券

去使用