扫码下载APP
及时接收最新考试资讯及
备考信息
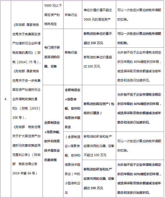
众所周知,单位价值不超过500万元的固定资产,允许一次性计入当期成本费用在计算应纳税所得额时扣除的政策于2020年12月31日到期,到期后,还有哪些固定资产加速折旧政策可以享受?


固定资产加速折旧政策汇总
除了要知晓上述的优惠政策,咱们还要做好留存备查的资料。依据《国家税务总局关于发布修订后的〈企业所得税优惠政策事项办理办法〉的公告》(国家税务总局公告2018年第23号)第67项、第68项,整理留存资料如下:

同时,需要注意的是,上述情形1的优惠政策只能在汇算清缴的时候享受,但当税会处理一致除外;上述情形2在所得税预缴的时候可以享受。
更多固定资产的相关知识,关注课程——《固定资产折旧的计算和核算》,点击查看详情>>
更多推荐:
Copyright © 2000 - www.fawtography.com All Rights Reserved. 北京正保会计科技有限公司 版权所有
京B2-20200959 京ICP备20012371号-7 出版物经营许可证
京公网安备 11010802044457号
套餐D大额券
¥
去使用