扫码下载APP
及时接收最新考试资讯及
备考信息
年终又到了!确认过眼神~是咱财务小伙伴们最最忙碌的时刻了。开始焦虑!企业所得税税前扣除项目那么多,具体又能扣除多少呢?
别慌!
已经整理好了!
往下看
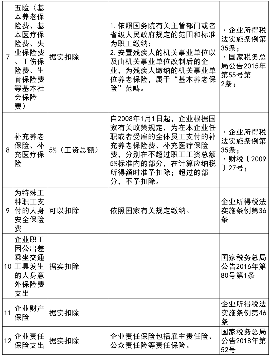
企业所得税税前扣除项目比例大全









企业所得税实行季度预缴、全年清算汇缴的办法;所谓预交,就是按照累计利润总额乘以税率减去以前已交税金,就是需要预交的数额 ,这个数额不是最后的实际数,通过清算汇缴的纳税调整,全年还要通算。企业所得税预缴会有哪些常见的问题?第四季度预缴有哪些特殊地方?立即查看>>
上一篇:怎样的企业才算是小微企业?
Copyright © 2000 - www.fawtography.com All Rights Reserved. 北京正保会计科技有限公司 版权所有
京B2-20200959 京ICP备20012371号-7 出版物经营许可证
京公网安备 11010802044457号
套餐D大额券
¥
去使用