扫码下载APP
及时接收最新考试资讯及
备考信息
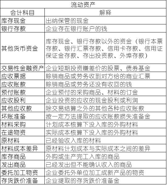
会计科目是按照经济业务的内容和经济管理的要求,对会计要素的具体内容进行分类核算的科目。也是零基础会计必学内容之一,非常重要!每一个会计科目都明确反映一定的经济内容,不同的会计科目,反映会计事项不同的特点。下面为大家整理了常用会计科目表的解释,初级会计必备!速速收藏!
资产类科目
负债类科目

所有者权益类科目
成本类科目

损益类科目

一如会计深似海,从此清闲是路人。会计准则、法规新政、税收实务每一样都在不断更新,想学习更多财税资讯、财经法规、专家问答、能力测评、免费直播,可以查看正保会计网校会计实务频道,点击进入>>
零基础上岗训练营
如果你是会计新手、如果你缺少实操经验、如果你想要转行做会计,加入网校零基础上岗训练营,实操、咨询、就业一体化服务,为您保驾护航,5颗星推荐学习!点此查看报名>>
Copyright © 2000 - www.fawtography.com All Rights Reserved. 北京正保会计科技有限公司 版权所有
京B2-20200959 京ICP备20012371号-7 出版物经营许可证
京公网安备 11010802044457号
套餐D大额券
¥
去使用