扫码下载APP
及时接收最新考试资讯及
备考信息

三种主体有什么区别?
准备开个网店,是注册个个体户还是弄个个人独资企业好?
其实像这种开网店、做电商的小伙伴在注册时经常会遇到这种选择主体的问题。
有不少人认为,个人经营就是办个体工商户,其实还有个人独资企业和一人有限公司这两种主体类型可以选择,具体这三个有什么区别呢?一起看下:
1、法律性质不同
1)个体工商户
个体工商户在法律上属于个人,是依法经核准登记,从事工商经营活动的自然人或者家庭。自然人申请个体经营,应当是有民事行为能力的人。个体工商户属于经营主体,但不具备法人资格。
2)个人独资企业
个人独资企业在法律上属于企业,是指个人出资经营、归个人所有和控制、由个人承担经营风险和享有全部经营收益的企业。个人独资企业属于非法人企业,不具备法人资格。
3)一人有限公司
一人有限公司是指由一名股东持有公司全部出资的有限责任公司。一人有限公司属于法人企业,即以企业自己的名义独立享有法定权利和承担法定义务。
非法人企业与法人企业如何理解?
举个例子:如果法人企业涉及法律诉讼,由企业作为诉讼当事人,也就是原告、被告等;而非法人企业在涉及法律诉讼时,不是由企业而是由企业的业主或者投资者作为诉讼当事人。
2、经营管理主体
1)个体工商户
个体工商户的投资者与经营者是同一人,都必须是投资设立个体工商户的自然人。
2)个人独资企业
个人独资企业的投资者与经营者可以是不同的人,投资人可以委托或聘用他人管理个人独资企业事务。
3)一人有限公司
一人有限公司可以设立一名执行董事、一名监事,监事不一定是股东,也可以是其他的人。
3、债务承担主体
1)个体工商户
个体工商户的债务,个人经营的,以个人财产承担;家庭经营的,以家庭财产承担。个体工商户对债务负无限责任,不具备法人资格。
2)个人独资企业
资产为投资人个人所有,投资人以其个人财产对企业债务承担无限责任的经营实体。
3)一人有限责任公司
一人有限公司的本质等同于有限公司,即股东仅以其出资额为限对公司债务承担责任,公司以其全部财产独立承担责任,当公司财产不足以清偿其债务时,股东不承担连带责任。
4、分支机构设立
1)个体工商户
个体工商户不支持设立分支机构,投资者与实际经营者必须是同一人。
2)个人独资企业
个人独资企业可以设立分支机构,也可以委派他人作为个人独资企业分支机构负责人。
3)一人有限公司
一人有限责任公司也可以设立分公司。由于分公司不具有法人资格,其民事责任由公司承担。
5、清算要求
1)个体工商户
个体工商户本质上是自然人,当其不再从事经营活动时,可以直接到登记机关办理注销登记,无需办理清算手续。
2)个人独资企业
个人独资企业根据相关规定,投资人需对企业债务完成清算,清算结束后,向原登记机关申请注销登记。
3)一人有限公司
一人有限公司在注销时,也需要经过清算程序才能向原登记机关申请注销登记。

不同的涉税规定
个体工商户、个人独资企业和一人有限责任公司在交税方面有什么区别呢?
1、个体工商户
1.个体工商户以业主为个人所得税纳税义务人。因此,个体工商户不缴纳企业所得税,只需缴纳个人所得税。
《中华人民共和国个人所得税法》第三条规定,经营所得,适用百分之五至百分之三十五的超额累进税率;第六条规定,经营所得,以每一纳税年度的收入总额减除成本、费用以及损失后的余额,为应纳税所得额。
《中华人民共和国个人所得税法》第十二条规定,纳税人取得经营所得,按年计算个人所得税,由纳税人在月度或者季度终了后十五日内向税务机关报送纳税申报表,并预缴税款;在取得所得的次年三月三十一日前办理汇算清缴。
2.对达不到《个体工商户建账管理暂行办法》规定设置账簿标准的个体工商户定期定额征税;税务机关应当根据定期定额户的经营规模、经营区域、经营内容、行业特点、管理水平等因素核定定额。
3.个体工商户可以聘请经批准从事会计代理记账业务的专业机构或者具备资质的财会人员代为建账和办理账务。
2、个人独资企业
《国务院关于个人独资企业和合伙企业征收所得税问题的通知》(国发〔2000〕16号)规定,自2000年1月1日起,对个人独资企业和合伙企业停止征收企业所得税,其投资者的生产经营所得,比照个体工商户的生产、经营所得征收个人所得税。
3、一人有限责任公司
根据《中华人民共和国企业所得税法》规定,一人有限公司应缴纳企业所得税,企业所得税的税率为25%。企业所得税按纳税年度计算。纳税年度自公历1月1日起至12月31日止。
当公司进行股东分红,若投资方为自然人,股东取得股息、红利时,根据《中华人民共和国个人所得税法》规定,股东应就股息红利缴纳个人所得税,适用股息、红利所得,税率为20%。如果投资方为法人,分得的股息、红利,属于符合条件的居民企业之间股息、红利等权益性投资收益的,可以作为免税收入处理。
总结
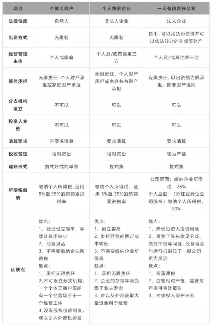
经过了上面的详细分析,相信大家对个体户、个人独资企业和一人有限公司这三者的不同已经有所了解了,但只看文字还是有些不好对比,咱们直接上图:

政策依据:
《中华人民共和国民法通则》
《个体工商户税收定期定额征收管理办法》
《个体工商户建账管理暂行办法》
《个体工商户个人所得税计税办法》
《中华人民共和国个人所得税法》
《国务院关于个人独资企业和合伙企业征收所得税问题的通知》
《中华人民共和国公司法》
更多推荐:
Copyright © 2000 - www.fawtography.com All Rights Reserved. 北京正保会计科技有限公司 版权所有
京B2-20200959 京ICP备20012371号-7 出版物经营许可证
京公网安备 11010802044457号
套餐D大额券
¥
去使用