扫码下载APP
及时接收最新考试资讯及
备考信息
2020年度个人所得税综合所得年度汇算办税指引来啦!为便于读者理解,本指引所称“年度汇算”,是指个人所得税综合所得汇算清缴,纳税人即为居民个人。
第一章 我需要年度汇算吗?
1.1 什么是年度汇算?
年度汇算指的是年度终了后,纳税人汇总工资薪金、劳务报酬、稿酬、特许权使用费等四项综合所得的全年收入额,减去全年的费用和扣除,得出应纳税所得额并按照综合所得年度税率表,计算全年应纳个人所得税,再减去年度内已经预缴的税款,向税务机关办理年度纳税申报并结清应退或应补税款的过程。简言之,就是在平时已预缴税款的基础上“查遗补漏,汇总收支,按年算账,多退少补”,这是2019年以后我国建立综合与分类相结合的个人所得税制的内在要求,也是国际通行做法。
需要说明的是:第一,年度汇算的主体,仅指依据个人所得税法规定的居民个人。非居民个人,无需办理年度汇算。第二,年度汇算的范围和内容,仅指纳入综合所得范围的工资薪金、劳务报酬、稿酬、特许权使用费等四项所得。经营所得、利息股息红利所得、财产租赁所得等分类所得均不纳入年度汇算。同时,按照有关文件规定,纳税人取得的可以不并入综合所得计算纳税的收入,也不在年度汇算范围内,如选择单独计税的全年一次性奖金等。当然,如果纳税人在2020年取得全年一次性奖金时是单独计算纳税的,年度汇算时也可选择并入综合所得计算纳税。
【小贴士:为什么要年度汇算?】
综合所得年度汇算,是个税改革的重要内容之一。
2019年1月1日,新修改的个人所得税法全面实施。这次个人所得税改革,除了提高“起征点”、调整税率表和增加专项附加扣除外,还在我国历史上首次建立了综合与分类相结合的个人所得税制,对居民个人取得的工资薪金、劳务报酬、稿酬、特许权使用费等四项所得,按纳税年度合并计算个人所得税。这样有利于平衡不同所得税负,能更好发挥个人所得税收入分配调节作用,也与世界绝大部分国家税制相接轨。由此,年度汇算应运而生。
一是通过年度汇算可以更好保障纳税人的合法权益。比如,一些扣除项目,像专项附加扣除中的大病医疗支出,只有年度结束,才能确切地知道全年支出金额,需要在年度汇算来补充享受扣除。为此,《国家税务总局关于办理2020年度个人所得税综合所得汇算清缴事项的公告》(2021年第2号)第四条分三类情形列出了年度汇算期间可以享受的税前扣除项目,提醒纳税人查遗补漏,充分享受改革红利。
二是通过年度汇算可以更加准确计算纳税人综合所得全年应纳的个人所得税。纳税人平时取得综合所得的情形十分复杂,无论采取怎样的预扣预缴方法,都不可能使所有纳税人平时已预缴税额与年度应纳税额完全一致,此时两者之间就会产生“差额”,就需要通过年度汇算进行调整。在首次年度汇算后,税务机关于2020年7月和12月分两次简便优化了预扣预缴方法,不仅进一步减轻了中低收入纳税人的办税负担,也使预扣预缴税额更为精准、更加接近年度应纳税额,但仍然无法完全避免“差额”的产生。比如,2020年纳税人为抗击新冠肺炎疫情发生了符合条件的捐赠支出,没能及时在预扣预缴阶段申报扣除,可以通过年度汇算申报享受扣除,也会涉及应纳税额的调整以消除“差额”。
【小贴士:什么是综合所得?】
综合所得共包括四项:居民个人取得的工资、薪金所得,劳务报酬所得,稿酬所得,特许权使用费所得。
【小贴士:综合所得年度汇算涉及其他所得吗?】
综合所得年度汇算,仅汇算纳入其范围的四项所得,不包括经营所得、利息股息红利所得、财产租赁所得、财产转让所得和偶然所得;也不包括纳税人选择不计入综合所得的全年一次性奖金等。
【小贴士:年度汇算的“年度”怎么算?】
年度汇算的“年度”即为纳税年度,也就是公历1月1日起至12月31日。年度汇算时的收入、扣除,均为该时间区间内实际取得的收入和实际发生的符合条件或规定标准的费用或支出。如,实际取得工资是在2020年的12月31日,那么它就属于2020年度;实际取得工资是在2021年的1月1日,那么它就属于2021年度。
1.2 我需要办理年度汇算吗?
如果您是居民个人,在一个纳税年度内(2020年1月1日至12月31日期间)取得工资薪金、劳务报酬、稿酬、特许权使用费所得时已预缴的个人所得税,与这四项所得全年加总后计算的个人所得税存在差异,您就需要关注综合所得年度汇算。如果预缴的税款高于全年应纳税款,您可以通过办理年度汇算申报以获得退税;如预缴的税款少于全年应纳税款,您应当办理年度汇算申报并补缴税款。
同时,为进一步减轻纳税人负担,经国务院批准,如果您的综合所得年收入不超过12万元但需要年度汇算补税或者年度汇算补税金额不超过400元,且在取得所得时扣缴义务人已依法预扣预缴了个人所得税,那么您无须办理综合所得年度汇算申报,也无须补缴税款。如果您多预缴了税款,申请退税是您的权利,无论税款多少,您都可以办理年度汇算申报并申请退税;如果您放弃退税,那么也可以不用办理年度汇算申报。
1.2.1我是否不用办理2020年度汇算?
如果您是居民个人,且2020年度取得综合所得时您的扣缴义务人已依法预扣预缴了个人所得税,符合以下条件之一的,可以不办理年度汇算:
1.2020年度取得的综合所得年收入合计不超过12万元的;
2.2020年度应补缴税额不超过400元的;
3.2020年已预缴个人所得税与年度应纳个人所得税一致的;
4.不申请退税的。
如果您在2020年度是非居民个人,也无需办理年度汇算。
【小贴士:什么是扣缴义务人?】
个人所得税以支付的单位或者个人为扣缴义务人。扣缴义务人在向您支付收入时,按照税法规定计算您应当缴纳的个人所得税,并向您支付扣减个人所得税后的金额。扣缴义务人向您支付收入时所扣的个人所得税,需按照税法规定及时向税务机关办理申报缴税。
如果您取得综合所得,那么向您支付工资薪金、劳务报酬、稿酬、特许权使用费所得的单位或个人就是您的扣缴义务人。
【小贴士:如何知道扣缴义务人是否扣缴了我的税款?】
扣缴义务人所代扣的税款,依据税法规定,应当在次月15日前向税务机关办理全员全额扣缴申报,报送涉税资料,并解缴代扣的税款。您可在每次领取收入时向支付单位了解扣缴税款情况,也可在年度终了后请扣缴单位提供支付所得和扣缴税款等信息。
此外,您也可以通过手机个人所得税APP或者自然人电子税务局网页端()查询了解相关单位扣缴申报您收入及税款等相关信息。
【小贴士:综合所得年收入不超过12万元的“收入”指什么?】
此处收入指“毛收入”,即为不减除任何费用、扣除、税款前的收入,通俗理解即为税前收入,并不是您实际拿到手的收入。
1.2.2我是否属于需要办理综合所得年度汇算的情形?
如果您同时符合以下条件,您就需要办理年度汇算:
1.您属于税法规定的中国居民个人;
2.在一个纳税年度内(2020年1月1日至12月31日期间)取得了工资薪金、劳务报酬、稿酬或者特许权使用费所得中的一项或多项;
3.按年综合计税后需要申请退税(自愿放弃退税除外),或者应当补税且存在以下情形之一:
(1)您的综合所得年收入高于12万元且应补税金额高于400元;
(2)取得收入时,您的扣缴义务人未依法预扣预缴个人所得税。
【小贴士:什么是居民个人?】
根据个人所得税法第一条规定,纳税人在中国境内有住所,或者无住所而在一个纳税年度内在中国境内居住累计满183天,即为居民个人。
如果您是中国公民,一般情况下,属于个人所得税法所述的居民个人。除非您因家庭、经济利益关系而不在中国境内习惯性居住。如果您因工作、学习、探亲、旅游等原因而暂时离开中国,待这些原因消除后仍需回中国,您也为居民个人。
如果您为外籍个人,您在中国境内有住所,或者无住所而一个纳税年度内在中国境内居住累计满183天,也属于居民个人。
【小贴士:什么是中国境内有住所?】
在中国境内有住所,是指您因户籍、家庭、经济利益关系而在中国境内习惯性居住。
1.2.3哪些情形可以通过综合所得年度汇算申请退税?
退税是纳税人的权利。从充分保障纳税人权益的角度出发,纳税人2020年度内已预缴税额高于年度应纳税额,都可以申请退税。常见情形有:
(1)2020年度综合所得年收入额不足6万元,但平时预缴过个人所得税的;
(2)2020年度有符合条件的专项附加扣除,但预缴税款时没有申报扣除的;
(3)因年中就业、退职或者部分月份没有收入等原因,减除费用6万元、“三险一金”等专项扣除、子女教育等专项附加扣除、企业(职业)年金以及商业健康保险、税收递延型养老保险等扣除不充分的;
(4)没有任职受雇单位,仅取得劳务报酬、稿酬、特许权使用费所得,需要通过年度汇算办理各种税前扣除的;
(5)纳税人取得劳务报酬、稿酬、特许权使用费所得,年度中间适用的预扣率高于全年综合所得年适用税率的;
(6)预缴税款时,未申报享受或者未足额享受综合所得税收优惠的,如残疾人减征个人所得税优惠等;
(7)有符合条件的公益慈善捐赠支出,但预缴税款时未办理扣除的等。
需要注意的是,申请2020年度汇算退税的纳税人,如存在应当办理2019年度汇算补税但未办理,或者经税务机关通知2019年度汇算申报存在疑点但拒不更正或说明情况的,需在办理2019年度汇算申报补税、更正申报或者说明有关情况后依法申请退税。
1.2.4哪些情形应当办理综合所得年度汇算补税?
补税是纳税人的义务。如果纳税人年度预缴税额低于应纳税额的,且不符合国务院规定豁免汇算义务情形的(综合所得年度收入不超过12万元或者补税金额不超过400元的),均应当办理年度汇算补税。常见情形有:
1.在两个以上单位任职受雇并领取工资薪金,预缴税款时重复扣除了基本减除费用(5000元/月)或全年综合所得收入加总后,导致适用综合所得年税率高于预扣率;
2.年度内更换任职受雇单位,全年综合所得收入加总后,导致适用综合所得年税率高于预扣率;
3.除工资薪金外,还有劳务报酬、稿酬、特许权使用费,各项综合所得的收入加总后,导致适用综合所得年税率高于预扣率;
4.预扣预缴时扣除了不该扣除的项目,或者扣除金额超过规定标准,年度合并计税时因调减扣除额导致应纳税所得额增加;
5.纳税人取得综合所得,因扣缴义务人未依法申报收入并预扣预缴税款,需补充申报收入等。
1.2.5如何快速直观知道我是否需要办理年度汇算?
对大部分2020年1月至12月固定仅在一个单位上班、领工资的纳税人来说,如符合条件的专项附加扣除均已及时报送至单位,每月发工资时单位依法扣缴了个人所得税,年度内未发生大病医疗、捐赠支出的,纳税人年度预缴税额基本与年度应缴税额相同,这种常见的“工薪族”不需要办理年度汇算。您也可以登录税务总局官方发布的手机个人所得税APP或者自然人电子税务局网页端(),根据引导进行相关操作,查看、确认或补充完善本人综合所得相关收入、扣除等,系统可以自动计算出预缴税款与应纳税款二者差额。需要退税的,您可以自行决定是否申请退税;年收入12万元以上且补税金额大于400元的,则需办理年度汇算。
1.3 办理年度汇算要哪些步骤?
年度汇算通常要经历前期信息或资料准备、填写申报表、提交申报、申请退税或补缴税款等步骤。
1.4 未按规定办理年度汇算,会有什么后果?
如果纳税人属于需要退税的情形,是否办理年度汇算申请退税是纳税人的权利,无需承担任何责任。
如纳税人需要补税(符合规定的免予汇算情形除外),未依法办理综合所得年度汇算的,可能面临税务行政处罚。根据税收征管法第六十二条,纳税人未按照规定期限办理纳税申报和报送纳税资料的,由税务机关责令限期改正,可以处2000元以下的罚款;情节严重的,可以处2000元以上1万元以下的罚款,并追缴税款、加征滞纳金。根据税收征管法第六十三条规定,如纳税人偷税的,由税务机关追缴其不缴或者少缴的税款、滞纳金,并处不缴或者少缴的税款百分之五十以上五倍以下的罚款;构成犯罪的,依法追究刑事责任。根据税收征管法第六十四条,纳税人编造虚假计税依据的,由税务机关责令限期改正,并处五万元以下的罚款;纳税人不进行纳税申报,不缴或者少缴应纳税款的,由税务机关追缴其不缴或者少缴的税款、滞纳金,并处不缴或者少缴的税款百分之五十以上五倍以下的罚款。
如果未按规定办理年度汇算,还有可能将会影响您申请以后年度的退税。
1.5 常见问题
问题1:年度汇算税款计算涉及以前年度吗?
不涉及。年度汇算之所以称为“年度”,即仅限于计算并结清本纳税年度的应退或者应补税款,税款计算不涉及以前年度,也不涉及以后年度。因此,2020年度汇算仅需汇总本年度内取得的综合所得。
问题2:2019年度汇算办理情况是否影响2020年度申请退税?
申请2020年度汇算退税的纳税人,如存在应当办理2019年度汇算补税但未办理,或者经税务机关通知2019年度汇算申报存在疑点但拒不更正或说明情况的,需在办理2019年度汇算申报补税、更正申报或者说明有关情况后依法申请退税。
问题3:我全年只在一个单位拿工资,我需要办理年度汇算么?
一般情况下,如果您自1月起至12月只在一个单位领取工资薪金,且没有或者已足额享受了专项附加扣除、依法确定的其他扣除及公益慈善性捐赠等各项扣除,单位通过累计预扣法预扣预缴个人所得税,与您全年应纳个人所得税一致。对此情形,您无需办理综合所得年度汇算。
如果您月度收入不均衡,填报专项附加扣除信息较晚导致不能足额扣除的,或者还有未能扣除的符合条件的捐赠支出等,需要通过综合所得年度汇算申报办理扣除并获得退税。
问题4:年度汇算时,可减除的扣除项目有哪些?
依据税法第六条,居民个人的综合所得,以每一纳税年度的收入额减除费用六万元以及专项扣除、专项附加扣除和依法确定的其他扣除后的余额,为应纳税所得额。因此,年度汇算时四项综合所得收入加总后可减除的项目有:
1.基本减除费用6万元;
2.专项扣除,包括居民个人按照国家规定的范围和标准缴纳的基本养老保险、基本医疗保险、失业保险等社会保险费和住房公积金等;
3.专项附加扣除,包括子女教育、继续教育、大病医疗、住房贷款利息或者住房租金、赡养老人等支出;
4.依法确定的其他扣除,包括个人缴付符合国家规定的企业年金、职业年金,个人购买符合国家规定的商业健康保险、税收递延型商业养老保险的支出,以及国务院规定可以扣除的其他项目;
5.个人对教育、扶贫、济困等公益慈善事业捐赠。
同时,专项扣除、专项附加扣除和依法确定的其他扣除,以纳税人一个纳税年度的应纳税所得额为限额;一个纳税年度扣除不完的,不结转以后年度扣除。
【小贴士:什么是专项扣除?】
专项扣除包括居民个人按照国家规定的范围和标准缴纳的基本养老保险、基本医疗保险、失业保险等社会保险费和住房公积金等。
【小贴士:专项附加扣除有哪些?】
专项附加扣除,包括子女教育、继续教育、大病医疗、住房贷款利息或者住房租金、赡养老人等支出。
【小贴士:依法确定的其他扣除有哪些?】
依法确定的其他扣除,包括个人缴付符合国家规定的企业年金、职业年金,个人购买符合国家规定的商业健康保险、税收递延型商业养老保险的支出,以及国务院规定可以扣除的其他项目。
【小贴士:哪些捐赠可以扣除?】
个人将其所得对教育、扶贫、济困等公益慈善事业进行捐赠,捐赠额未超过纳税人申报的应纳税所得额百分之三十的部分,可以从其应纳税所得额中扣除;国务院规定对公益慈善事业捐赠实行全额税前扣除的,从其规定。
【小贴士:纳税人在疫情期间的捐赠可以扣除吗?】
纳税人通过公益性社会组织或者县级以上人民政府及其部门等国家机关,捐赠用于应对新型冠状病毒感染的肺炎疫情的现金和物品,允许在计算应纳税所得额时全额扣除。同时,如果纳税人直接向承担疫情防治任务的医院捐赠用于应对新型冠状病毒感染的肺炎疫情的物品,可以凭承担疫情防治任务的医院开具的捐赠接收函办理税前扣除事宜。
问题5:我不需要退税还要办理年度汇算吗?
不用。申请退税是您的权利,您如果放弃则无须办理年度汇算。
问题6:我是一个外国人,年初预计居住不足183天按非居民个人预缴了个人所得税。但后来情形发生变化居住时间延长满足了居民个人条件,我需要年度汇算吗?
一般情况下需要。这主要是非居民个人取得综合所得时按月或按次计征个人所得税,适用的税率和扣除项目与居民个人的预扣率和扣除项目不同,两者计算的税款不尽相同。因此,需要在次年3月1日至6月30日期间办理年度汇算,如果您当年离境且预计年度内不再入境,也可以选择在离境之前办理年度汇算。
问题7:非居民个人需要年度汇算吗?
不需要。依据税法,只有居民个人才需要办理综合所得年度汇算。
问题8:扣缴义务人可以为我做些什么?
扣缴义务人除在支付所得时扣缴税款外,还要为您办理以下事项:
1.如果扣缴义务人为任职受雇单位,应当根据您提供的信息办理专项附加扣除;年度终了,根据您的需要,为您代办年度汇算或者培训辅导您自行办理年度汇算;
2.为您提供支付所得或者扣缴税款信息;
3.如果您发现扣缴义务人扣缴申报信息与本人情况不符,可向其核实并提请其办理更正申报等。
问题9:我需要配合扣缴义务人做些什么?
您需要配合扣缴义务人完成以下事项:
1.向扣缴义务人如实提供纳税人识别号等基础信息、专项附加扣除信息等相关涉税信息和资料;
2.相关基础信息、专项附加扣除信息有变化的,及时告知扣缴义务人修改;
3.配合扣缴义务人依法扣缴个人所得税,不得拒绝。
4.如果您选择由任职受雇单位(含按累计预扣法预扣预缴其劳务报酬所得个人所得税的单位,下同)代办年度汇算,您需要:
(1)年度终了后的4月30日前与扣缴义务人以书面或者电子等方式进行确认;您未与扣缴义务人确认请其代为办理年度汇算的,扣缴义务人不得为您代办;
(2)真实、完整、准确地向扣缴义务人提供综合所得相关收入、扣除、优惠等涉税信息;
(3)如申请退税,需准确提供本人有效且符合条件的银行账户;如需补缴税款,及时将税款交付扣缴义务人。
您不得同时选择多个扣缴义务人代您办理汇算。
问题10:综合所得年收入不超过12万元的“收入”,包括全年一次性奖金吗?
如果您取得的全年一次性奖金选择单独计算缴纳个人所得税,则不包括在“年收入”中。如果您选择将全年一次性奖金并入综合所得一起计算缴纳个人所得税,则包括在“年收入”中。
第二章 我应该什么时候办理年度汇算?
2.1 年度汇算应该什么时间办理?
您应当在取得综合所得的次年3月1日至6月30日内办理年度汇算。也就是说,您应当在2021年3月1日至6月30日办理2020年度综合所得的年度汇算。另外,您如果有下列情形,还需要注意以下三个时间点:
1.如果您需要所在单位为您代办2020年度的综合所得年度汇算,您需在2021年4月30日前与单位以书面或者电子等方式进行确认;逾期未确认的,则您需在2021年6月30日前自行办理年度汇算。
2.如果您2020年综合所得全年收入额在6万元以下但被预扣过税款,您可在3月1日至5月31日期间通过网络以简易方式申请退税;此时,您只需简单填写或确认您已预缴税额、本人银行卡账户信息,即可快捷申请退税。
3.如果您是无住所居民个人,并在取得综合所得的次年3月1日之前离境的,您也可在离境前办理年度汇算。
2.2 未按期办理年度汇算需要承担什么责任吗?
如果是您是属于需要退税的,是否办理年度汇算申请退税是您的权利,无需承担任何责任。
如果您是属于应当补税的,办理年度汇算是您的义务。根据税收征管法第六十二条,纳税人未按照规定期限办理纳税申报和报送纳税资料的,由税务机关责令限期改正,可以处2000元以下的罚款;情节严重的,可以处2000元以上1万元以下的罚款,并追缴税款、加征滞纳金。滞纳金则从超过缴纳期限之日起,按日加收滞纳税款万分之五。
第三章 我该向哪里办理年度汇算?
按照方便就近原则,如您选择自行办理年度汇算申报或者委托第三方(涉税专业服务机构或其他单位及个人)办理申报的,应当向您任职受雇单位(含按累计预扣法预扣预缴其劳务报酬所得个人所得税的单位,下同)所在地主管税务机关进行申报;如您有两处及以上任职受雇单位的,可选择其中一处进行申报。如您没有任职受雇单位,则向您户籍所在地、经常居住地或者主要收入来源地主管税务机关申报。无论您是选择网络申报还是至税务机关办税服务厅进行申报,年度汇算申报地点均按上述规则确定。
如您选择由单位代办综合所得年度汇算的,您直接将相关资料提交单位即可,由单位在年度汇算期内向其主管税务机关办理申报。
3.1 什么是我的主管税务机关?
您的年度汇算主管税务机关,指的是接受您提交的年度汇算申报、对您提交的申报信息进行必要审核,并办理退税或者补税等相关事宜的税务机关。
您需要向您的主管税务机关办理纳税申报,但这一地点不等同于您办理年度汇算时身处的“物理地点”。若您通过网络远程办理年度汇算,可在信息系统提示下,根据前述原则确定税务机关并提交申报即可,税务机关会为您提供服务并处理后续相关事宜。当然,在网络办理不方便的情况下,纳税人也可以前往上述规定的税务机关办理。
3.2什么是汇算清缴地?我选择汇算清缴地后可以变更吗?
接受年度汇算申报的主管税务机关所在地,即为您的汇算清缴地,该地点负责受理您的纳税申报以及后续事宜。您2020年度汇算申报表提交后,一般情况下不可以变更汇算清缴地。
3.3我有任职受雇单位,该向哪里办理年度汇算?
如果您上一年有任职受雇单位(含按累计预扣法预扣预缴其劳务报酬所得个人所得税的单位)并且取得了工资薪金,您需要向单位所在地主管税务机关申报。
【小贴士:我有多个任职单位,该向哪里办理年度汇算?】
如您一个纳税年度当中就职于多个单位,您可以在其中任意选择一个单位的主管税务机关作为您的年度汇算税务机关。该税务机关将负责受理您的纳税申报、为您办理退(补)税,进行后续管理并为您提供相应的纳税服务。
如,您2020年在A单位上班,2021年1月跳槽至B单位,您年度汇算应当向A单位所在地税务机关申报。
如,您2020年1-8月在A单位上班,9-12月跳槽至B单位,您年度汇算可向A单位所在地税务机关申报,也可以向B单位所在地税务机关申报。
3.4我是个自由职业者,该向哪里办理汇算?
如果您2020年度没有取得过工资薪金,仅有劳务报酬(或者稿酬,或者特许权使用费),您可向您户籍地税务机关办理年度汇算,也可向您经常居住地税务机关或者主要收入来源地的主管税务机关办理申报。
3.5什么是经常居住地?
年度汇算中的经常居住地是指:如果有居住证,那么居住证上的地址为经常居住地住址;如果没有居住证,那就是您当前实际的居住地。
3.6什么是主要收入来源地?
主要收入来源地,是指纳税人纳税年度内取得的劳务报酬、稿酬及特许权使用费三项所得累计收入最大的扣缴义务人所在地。
例:纳税人张先生户籍所在地为济南市槐荫区,经常居住地为天津市和平区,没有任职受雇单位。2020年从北京市海淀区某单位、上海市浦东新区某单位分别取得劳务报酬10万元和5万元,全年没有其他综合所得,那么其主要收入来源地主管税务机关是北京市海淀区税务局。张先生可以在济南市槐荫区税务局、天津市和平区税务局或者北京市海淀区税务局之间,选择一处申报办理年度汇算。
3.7由单位代办年度汇算的,需向哪个税务机关办理?
单位为纳税人代为办理综合所得年度汇算的,向单位的主管税务机关进行年度汇算申报。
3.8我是个外国人,但属于中国居民个人,年度汇算时我已离开中国,该向哪里办理?
如果您在2021年3月1日前需要离境,可以在离境前办理年度汇算。或者您可在2021年3月1日至6月30日之间向2020年支付或者负担您综合所得的单位所在地主管税务机关办理年度汇算。如果您从多处取得综合所得,可以选择其中一处单位所在地主管税务机关办理。推荐您通过网络方式(自然人电子税务局网页端()、手机个人所得税APP)办理年度汇算。
3.9超过汇算期我该向哪里办理申报?
如果您没在规定的2020年度汇算期间完成申报,税务机关将依次根据您的任职受雇单位(含按累计预扣法预扣预缴其劳务报酬所得个人所得税的单位)所在地、主要收入来源地确定您办理年度汇算的主管税务机关。届时,您需要向该税务机关办理年度汇算申报。
您可以通过手机个人所得税APP、自然人电子税务局网页端()、12366咨询热线查询,也可至办税服务厅查询您的年度汇算主管税务机关。
3.10 如果我仅取得境外所得我该向哪里办理申报?
如果您在境内无任职受雇单位,且仅取得境外所得,您可以向您的户籍所在地或经常居住地的主管税务机关申报。为进一步提升纳税人境外所得申报的便利性,2020年度汇算还将开放自然人电子税务局网页端()境外所得申报功能。
第四章 我该为年度汇算做哪些准备?
办理年度汇算时,您除了向税务机关报送年度汇算申报表外,如需修改本人相关基础信息,新增享受扣除或者税收优惠的,还应按规定一并填报相关信息。填报的信息,需仔细核对,确保真实、准确、完整。同时,年度汇算申报表以及与您综合所得收入、扣除、已缴税额或税收优惠等相关资料,自年度汇算期结束之日起需留存5年。
4.1 我该为年度汇算准备哪些资料信息?
在办理年度汇算前,您需要准备好您的收入、三险一金、专项附加扣除、其他扣除(年金、符合条件的商业健康保险或税延养老保险)、捐赠、税收优惠、已纳税款等相关信息、凭证或资料,以及接收退税的银行卡,以备您办理年度汇算填报申报信息时使用。
4.2 我的收入纳税信息可从哪里获得?
您可以通过手机个人所得税APP、自然人电子税务局网页端()查询您相关的收入纳税申报信息,您也可向支付您所得的单位或者个人(扣缴义务人)了解或到当地办税服务厅查询。
需要说明的是,您通过税务机关查询的收入纳税信息,是您的扣缴义务人(支付所得单位)扣缴申报的信息。其中,显示的“收入”并非您实际到手收入,对工资薪金所得而言为没有减除“三险一金”等扣除的税前收入;劳务报酬所得、稿酬所得和特许权使用费所得,为没有扣减任何费用的税前收入。
【示例】手机查询:您可以登录国家税务总局官方手机“个人所得税APP”后在“收入纳税明细查询”功能模块中查询 (请认准正版图标)。
【小贴士:我的“三险一金”信息可从哪里获取?】
如果您的基本养老保险、基本医疗保险、失业保险和住房公积金是通过单位缴付的(或委托单位代办的),可以查询工资条或者向单位咨询。如果您是自行缴纳的,您缴纳的票据上会注明您的缴纳金额。
您也可以到参保地的社(医)保经办窗口、社(医)保自助查询机查询,或者登录国家社会保险公共服务平台(或者所在省社会保险网上服务平台)、拨打12333热线服务电话等方式查询。
【小贴士:我的其他扣除信息从哪里获取?】
如果是企业年金(职业年金),您可查询工资条或者咨询单位财务。如果是符合条件的商业健康险或税收递延型商业养老保险,您可查询您购买或者缴纳保费时的相应单据,或者咨询您购买保险的保险公司。
【小贴士:我的捐赠凭证从哪里获取?】
捐赠凭证为公益性社会组织、县级以上人民政府及其部门等国家机关在接受捐赠时,向您开具的由财政部或者省、自治区、直辖市财政部门监(印)的公益事业捐赠票据。需要注意的是,该票据需接受捐赠单位加盖印章。需要提醒您的是,您直接向承担疫情防治任务的医院捐赠用于应对新冠疫情的物品,凭借医院开具的捐赠接收函即可办理税前扣除事宜。
【小贴士:我从哪里可以查询本人相关的预扣预缴税款信息?】
获取您被预扣预缴税款的信息有以下途径:一是可以通过手机个人所得税APP或者自然人电子税务局网页端()查询;二是从扣缴义务人处获得,比如可以在每月(次)领取收入后向其问询或索要凭据(如工资条),或在年度结束后请其提供相关支付所得和已扣缴税款等信息。
【小贴士:发生的大病医疗支出有地方查询吗?】
为便于有需要的纳税人填报大病医疗支出,日常发生的医疗支出凭据需留存好以备申报时使用。同时,为方便公众,国家医疗保障局提供了互联网查询服务,您可手机下载官方“国家医保服务平台”,注册、登录、激活医保电子凭证后,通过首页“年度费用汇总查询”模块查询。其中,查询信息中显示的“符合大病医疗个税抵扣政策金额”即为可扣除金额。
根据政策规定,与基本医保相关的医药费用支出扣除医保报销后个人负担金额超过15000元的部分,在80000元限额内可据实扣除。如,某纳税人查询本人“年度个人自付总金额”为20000元,则“符合大病医疗个税抵扣政策金额”即为5000元(20000-15000)。
4.3 我对收入纳税信息有异议怎么办?
您在通过手机个人所得税APP或者自然人电子税务局网页端()查询本人的收入纳税记录时,如对相关数据有疑问,可先就该笔收入纳税记录咨询支付单位。
如果您确定本人从未取得过记录中的某一项,您可通过手机个人所得税APP或者自然人电子税务局网页端()就该笔记录发起申诉并进行承诺;申诉后该笔收入将不纳入您年度汇算。需要特别说明的是,如果您取得了该笔收入,仅是对相关金额有异议,请不要通过上述渠道申诉,可联系支付单位请其更正。
4.4 年度汇算结束后,我需要留存哪些资料备查?
年度汇算结束后,您需要将与您的收入、专项扣除、专项附加扣除、其他扣除、捐赠、享受税收优惠、已预缴税款、补退税款等相关信息资料留存备查。
【小贴士: 年度汇算结束后,资料需要我留存多久?】
您的年度汇算资料需要留存五年。
4.5不如实申报会有什么后果?
纳税人如经税务机关提醒拒不依法如实办理综合所得年度汇算的,可能面临税务行政处罚,并记入个人纳税信用档案。根据税收征管法第六十三条规定,纳税人采取隐瞒收入、编造虚假扣除等手段逃避缴税的,由税务机关追缴其不缴或者少缴的税款、滞纳金,并处不缴或者少缴的税款百分之五十以上五倍以下的罚款;构成犯罪的,依法追究刑事责任。
4.6年度汇算“首违不罚”是指什么?
为贯彻落实国务院关于在税务执法领域推广“首违不罚”清单制度的要求,纳税人在办理年度汇算时,如果因为非主观故意的原因,提交的申报信息填写错误造成年度汇算多退或少缴税款,纳税人主动或经税务机关提醒后及时改正的,税务机关可以按照“首违不罚”原则免予处罚。
4.7不如实报送专项附加扣除信息要承担什么法律责任?
除承担上述不如实申报的法律后果外,还可能对您享受专项附加扣除造成一定影响。如果纳税人填报的专项附加扣除信息存在明显错误,经税务机关通知,拒不更正也不说明情况,税务机关可暂停其享受专项附加扣除。待纳税人按规定更正相关信息或者说明情况后,才可继续享受专项附加扣除,以前月份未享受扣除的,可按规定追补扣除。
4.8税务机关、税务人员会保护我的个人纳税信息吗?
不管您采用何种渠道办理年度汇算,税务机关和人员都会依法保护纳税人的个人信息和隐私。
第五章 我该如何办理年度汇算申报?
办理年度汇算主要有三种方式:自己办、单位办、请人办。
一是自己办,即纳税人自行办理。纳税人可以通过手机个人所得税APP、自然人电子税务局网页端()等渠道自行办理年度汇算。
二是单位办,即请任职受雇单位办理。您可以请单位帮助代办年度汇算,也可以请教单位如何通过手机APP或者自然人电子税务局网页端()自行办理。需要注意的是,如您选择单位代办年度汇算,需在2021年4月30日前与单位以书面或者电子等方式进行确认;同时,如您还有单位以外的收入,或者单位不掌握的扣除项目,需一并提交单位,并对其真实性、准确性、完整性负责。
三是请人办,即委托涉税专业服务机构或其他单位及个人办理。选择这种方式,您需要与受托人签订委托授权书。
5.1 想自己办年度汇算,我该如何办?
办理年度汇算,您主要需要填写纳税申报表(个人所得税年度自行纳税申报表);如果有新增或者调整本人重要基础信息(如有效联系方式、银行卡)、专项附加扣除信息等扣除信息,需要对相应信息进行补充或更新。上述事项均可通过手机个人所得税APP、自然人电子税务局网页端()等渠道“随时随地”办理。如您不方便使用网络,也可以到主管税务机关(办税服务厅)或者通过邮寄方式办理。
【特别提醒】手机个人所得税APP和自然人电子税务局网页端()申报,都是免费的。千万勿用非官方软件办理,以防上当受骗!
5.1.1 有哪些申报渠道可供选择?
手机个人所得税APP、自然人电子税务局网页端()可以方便快捷地通过网络远程办理年度汇算,推荐您使用该方式,并根据软件提示和引导完成申报。网络方式办理年度汇算的,获得退税时间相对更快,缴税更加便捷,还可以随时关注本人的申报、退税(补税)进度。
如果您不方便网上办理,也可以至主管税务机关办税服务厅办理,或者将填写好的申报表及相关资料邮寄至指定的税务机关。
1.手机个人所得税APP申报
手机申报,适合绝大部分收入、扣除事项相对简单的且没有境外所得的纳税人。手机APP将为您提供以下服务:
(1)方便快捷办理年度汇算,并按一定规则预填部分申报信息,申报过程中给予相应提示提醒,根据申报情况自动计算应退(补)税款,帮助您准确完成申报。
(2)查询退税进度;核验退税银行卡;获得退税时间较其他申报渠道更短(与自然人电子税务局一样)。
(3)提供多种缴税方式(网上银行、第三方支付等)。
(4)随时查询本人的收入纳税情况等信息。
(5)如您申报存在问题可获取税务机关点对点提示等。
【小贴士:个人所得税APP下载】
您可在各大主流手机应用市场搜索国家税务总局发布的“个人所得税”并下载安装(请认准正版图标)。您还可以登录国家税务总局、自然人电子税务局,扫码下载。
2.自然人电子税务局网页端申报
电脑屏幕较手机大、显示信息多,适合收入、扣除等事项较多、情况较复杂的纳税人。自然人电子税务局网页端()将提供以下服务:
(1)方便快捷办理年度汇算,并按一定规则预填部分申报信息;申报过程中给予相应提示提醒,根据申报情况自动计算应退(补)税款,帮助您准确完成申报。
(2)取得境外所得的纳税人办理境外所得申报并上传纳税凭证。
(3)查询退税进度;核验退税银行卡;获得退税时间较其他申报渠道更短(与手机APP一样)。
(4)提供多种缴税方式(网上银行、第三方支付等)。
(5)随时查询本人的收入纳税情况等信息。
(6)如您申报存在问题可获取税务机关点对点的提示等。
【小贴士:自然人电子税务局网址】
3.办税服务厅申报
建议您至您的主管税务机关(参见第三章)办税服务厅办理申报。采用该种方式申报的,需要您填写纳税申报表,并携带本人有效身份证件。
为节约您的时间,建议您可咨询或者预约后上门办理。
【小贴士:办税服务厅申报流程】
您可查看本指引第三章确定年度汇算地,然后至该地主管税务机关提交申报资料。通常按照以下流程办理(各地略有不同):
(1)自行或在专业人士辅导下填写纸质纳税申报表;
(2)由导税人员根据纳税人实际情况引导至网上办理区域或窗口区域。现场如有排队叫号机,可取号排队办理。
(3)在网上办理区域办理的,可向现场咨询辅导人员寻求帮助;在窗口办理的,如您填写的申报表有错误或者携带资料不全,窗口人员会告知您补正后办理。
(4)申报结束后申请退税,或者通过POS机刷卡等方式缴税。
4.邮寄申报
请您填报申报表并准备好相应的资料信息,根据自己实际情况,将申报表寄送至相应地址:
(1)有任职受雇单位(含按累计预扣法预扣预缴其劳务报酬所得个人所得税的单位)的,需将申报表寄送至任职受雇单位所在省(自治区、直辖市、计划单列市)税务局公告指定的税务机关;
(2)没有任职受雇单位的,寄送至户籍、经常居住地或主要收入来源地所在省(自治区、直辖市、计划单列市)税务局公告指定的税务机关。
【特别提醒】为避免因信息填报有误或寄送地址不清而带来不必要的麻烦,请您注意以下事项:
1.请务必清晰、准确、完整地在申报表填写相关信息,尤其是姓名、纳税人识别号、有效联系方式等关键信息;为提高辩识度,寄送的申报表,建议使用电脑填报并打印后签字。
2.请您将申报表一式两份寄送至邮寄申报受理机关。
3.请提供您真实的联系方式。否则有可能因您提供的联系方式不正确或缺失,致使税务机关无法联系到您,可能导致您无法收到退税或者及时补税,从而遭受不必要的税收损失。
【特别说明】因邮寄申报过程中,邮寄、拆封、核对和录入需要时间,通过该方式申报并申请退税的,退税周期比网络申报长。
【小贴士:邮寄申报流程】
1.获取申报表;
2.准备年度汇算需要报送的资料;
3.填写申报表;
4.将申报表等资料邮寄到指定的税务局;
5.申请退税的,随申报表一并申请;应当补税的,寄送申报资料后,关注并及时查询受理情况,并根据受理情况办理补税。
如果您填写的申报信息有误或者提供资料不全,税务局会联系您补正后重新邮寄。
【小贴士:邮寄申报如何确定申报日期?】
邮寄申报的具体日期,以邮政部门收寄日邮戳日期为准。如果因您的申报信息或者资料不全,税务局要求您重新补正资料的,以您重新补正后收寄时间为准。
【小贴士:我的申报表要邮寄到哪里?】
您需要将申报表邮寄至您主管税务机关所在省(自治区、直辖市、计划单列市)税务局指定的邮寄地址。具体可登录各省税务局门户网站查询。
【小贴士:我如何知道自己的申报受理情况?】
如果您的邮寄申报已经被税务局受理,税务机关会通过个人所得税APP、自然人电子税务局网页端()、短信、电话等方式中的一种或几种通知您,请您留意。
【小贴士:哪些情形下税务局不受理我的邮寄申报?】
如果您的邮寄申报存在以下情形的,税务机关不予受理:
1.邮寄申报资料不齐全;
2.申报信息填写不完整、不清晰、不准确或者字迹无法辨认;
3.邮寄申报填写信息存在应纳税额计算适用公式、税率错误或者其他逻辑错误;
4.向不属于年度汇算地省税务局指定的邮寄申报受理机关邮寄申报资料。
【小贴士:我的邮寄申报不符合受理条件我该怎么办?】
您需要补正补齐申报资料或者选择正确邮寄对象后重新办理邮寄申报,也可以选择其他的方式办理申报。
5.1.2 我应该填报哪类申报表?
1.选择网络方式申报的,不需要再填写纸质申报表。可以通过手机个人所得税APP、自然人电子税务局网页端()直接填报相关信息,生成申报数据。
2.选择非网络申报方式的(办税服务厅、邮寄申报),需要填写《个人所得税年度自行纳税申报表》。该表分为A表、B表、简易版和问答版,您可以根据您的实际情况选择其一填报即可。
(1)如您确定本人2020年度综合所得全年收入额不超过6万元且需要申请退税,您可填报《个人所得税年度自行纳税申报表(简易版)》,只需确认已预缴税额、填写本人银行账户信息,即可快捷申请退税;
(2)如您不符合填报简易版申报表的条件,也不太了解个人所得税有关政策规定,建议您选用《个人所得税年度自行纳税申报表(问答版)》;
(3)如果您掌握一定的个人所得税知识,您可以选用《个人所得税年度自行纳税申报表(A表)》填报;
(4)如果您办理年度汇算时,还有需要申报的境外所得,您需填报《个人所得税年度自行纳税申报表(B表)》,并至主管税务机关办理申报。
【小贴士:如何计算收入额?】
“收入”和“收入额”,是综合所得个人所得税计算过程中的专业名词。
“收入”,通俗讲即毛收入,也就是常说的税前收入。
“收入额”,是计算税款过程中的一个名词。依据税法,工资薪金所得以全部收入为收入额,劳务报酬所得、稿酬所得、特许权使用费所得以收入减除百分之二十的费用后的余额为收入额。稿酬所得的收入额再减按百分之七十计算。具体来说:
工资薪金所得收入额=全部工资薪金税前收入
劳务报酬所得收入额=全部劳务报酬税前收入×(1-20%)
稿酬所得收入额=全部稿酬税前收入×(1-20%)×70%
特许权使用费所得收入额=全部特许权使用费税前收入×(1-20%)
【小贴士: 从哪里获取年度汇算申报表?】
登录国家税务总局网站()下载或到办税服务厅领取。如果您采用网络申报方式,则您只需在线填写信息生成申报表,无需再填写纸质申报表。
5.1.3 除申报表外,我还需要填报其他信息吗?
一般情况下不需要。但如您存在以下情形,需同时附报相关信息:
1.自然人重要基础信息(手机等有效联系方式、银行卡)发生变化的,需要填报《个人所得税基础信息表(B表)》,提供最新的基础信息;
2.新增申报享受专项附加扣除或者相关信息发生变化的,需要补充或者更新相关信息;
3.新增申报商业健康保险扣除的,需要报送《商业健康保险税前扣除情况明细表》,提供税优识别码、保单生效日期、保费、扣除金额等信息;
4.新增申报税收递延型商业养老保险扣除的,需要报送《个人税收递延型商业养老保险税前扣除情况明细表》,提供税延养老账户编号、报税校验码、保费 、扣除金额等信息;
5.申报准予扣除的公益慈善捐赠的,需要填报《个人所得税公益慈善捐赠扣除明细表》,提供受赠单位名称、捐赠金额、凭证号等信息;
6.申报减免个人所得税的,需要填报《个人所得税减免税事项报告表》,说明减免类型和金额等;
7.如您还有境外所得,申报境外所得税收抵免的,除另有规定外,应当提供境外征税主体出具的税款所属年度的完税证明、税收缴款书或者纳税记录等纳税凭证。
5.1.4 使用税务机关提供的预填申报数据办理年度汇算常见问题
【小贴士:哪个渠道可以享受税务机关提供的预填申报数据服务】
您可通过个人所得税APP和自然人电子税务局网页端()办理年度汇算申报体验该项服务。
【小贴士:税务机关预填了申报数据,是不是就不用申报了?】
不是。预填申报数据,只是税务机关提供的一项服务,不能替代您的申报义务。
【小贴士:是不是直接确认税务局预填的申报数据就可以了?错了也不用承担法律责任?】
不是。预填申报数据仅是税务机关提供的一项便民服务措施,是为了方便纳税人,事先根据扣缴单位申报数据等按一定规则填写的,纳税人依然需要对申报数据的真实性、准确性和完整性负责。因此,需要纳税人根据自身实际情况对预填数据进行确认、补充完善。
【小贴士:我的全年一次性奖金,是怎么预填的?】
对综合所得(含一次性奖金)年收入额超过6万元的纳税人,如仅有一笔单独计税的全年一次性奖金,税务机关预填的申报数据中,不包括该笔全年一次性奖金。如纳税人选择将其并入综合所得计税,需在工资薪金栏次通过“奖金计税方式选择”将其并入。如果有多笔单独计税的全年一次性奖金,金额最大的一笔不包括在预填数据中,其余的均已包括在预填数据中,您可以自行决定哪一笔奖金单独计税并进行调整。当然,您也可以将全部奖金并入综合所得计税。
【小贴士:标准申报时,除了预填的收入以外,还有其他综合所得收入,是不是就不能使用预填功能了?】
可以使用。您只需在预填数据的基础上,将其他综合所得收入在对应的所得项目处,通过新增补充完整。
5.2 想请单位代办年度汇算,我该怎么办?
如果您有任职受雇单位(含),您可以选择您的任职受雇单位为您办理年度汇算。
5.2.1请单位代办年度汇算需要注意什么?
1.为给单位代办预留时间,您需在2021年4月30日前与单位进行确认;
2.如实向单位提供有关资料;
3.因2020年度汇算最后截止日期为2021年6月30日,为避免给您造成损失,请您及时向单位了解申报进度;
4.及时关注单位代为申报情况,如果申报信息有误,及时更正(您可请单位更正,也可自行更正);
5.需要补税的请按期补缴税款(选择由单位代为补税的,及时与单位结算税款);需要退税的及时查看退税进度。
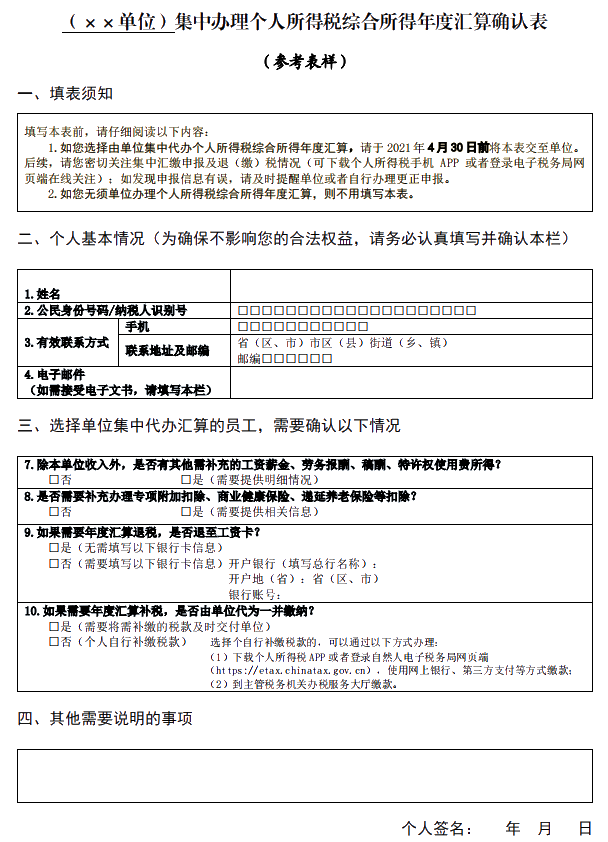
5.2.2请单位代办流程是什么?
1.如需单位代办年度汇算的,您需在2021年4月30日前与单位以书面或者电子等方式进行确认(选择自行申报的无需与单位确认);
2.确认事项包括(参考表样如下):
(1)是否有需补充的收入、扣除等信息并需补充完整;
(2)如您可以申请退税,需确认是否申请退税并提供退税银行卡账号;如您需补税,需确认税款支付方式;
3.单位根据您提供信息代您填写申报表、计算应退(补)税并办理申报;
4.如果需要补税,由单位代缴税款的,需将税款交到单位由其代缴;自行缴纳税款的,可以在单位代为申报后自行通过手机个人所得税APP、自然人电子税务局网页端()或到办税服务厅缴纳。

5.2.3单位为员工代办年度汇算,该怎么办?
问题1:单位代办时需要职工提供和确认哪些信息?
(1)向职工确认是否需要单位代为办理年度汇算;
(2)核实个人的姓名、身份证件号码、手机号码,其中,手机号码缺失或不准确的,纳税人将无法收到税务机关的反馈信息,可能给纳税人退税或者补税产生影响,进而给纳税人带来损失;
(3)如职工告知有补充收入、扣除项目的,请其提供相关收入及纳税、扣除等明细信息;
(4)如果职工需要补税,需确认是需要单位统一缴纳还是个人自行缴纳;如选择自行缴纳的,需告知职工在单位代为申报后可通过手机个人所得税APP、自然人电子税务局网页端()或办税服务厅缴纳;
(5)如果职工需要申请退税,请协助核对退税银行账户是否为员工本人账户,推荐使用工资卡接收退税。
问题2:如果员工提供的信息不准确、办错了,谁负责?
纳税人对其提供的综合所得收入、相关扣除、享受税收优惠等信息资料的真实性、准确性、完整性负责。如果因员工提供信息不准确、办错了,由其承担相应责任。
5.3我如何委托其他人办理年度汇算?
您如果委托涉税专业服务机构,或者其他单位和个人办理年度汇算,您需要与受托人签订委托授权书,并提供与申报相关的收入、扣除、纳税信息资料。后续您可登录手机个人所得税APP或者自然人电子税务局网页端()查询受托人为您办理年度汇算情况。
5.3.1 涉税专业服务机构办理申报的方式?
可通过自然人电子税务局网页端()【代理办税】功能办理申报。
5.3.2受托人协助纳税人虚假申报的需承担什么责任?
受托人协助纳税人虚假申报、骗取退税或者实施其他与年度汇算相关的税收违法行为的,按照税收征管法等有关法律法规规定处理,并纳入纳税信用管理。
5.4 年度汇算中税务局要我补充资料信息,我该怎么办?
年度汇算过程中,税务局可能会就相关事宜与您沟通确认,或请您补正相关资料信息。如果您确实存在填写不完整、不准确等情况,建议您及时更正申报信息;如您能够提供相关资料佐证您填写的真实性、准确性的,建议您及时与税务机关沟通提供。
5.5 办理年度汇算时遇到问题怎么办?
税务部门在官方网站提供了通俗易懂的解读材料,如果还解决不了您在年度汇算过程中遇到问题,建议通过以下渠道解决:
1.利用手机个人所得税APP或者自然人电子税务局网页端()办理汇算时遇到问题,您可以利用系统提供的帮助文档或者在线咨询功能解决;
2.咨询所在单位财务人员或相关专业人士;
3.拨打12366纳税服务热线或者当地税务机关对外公布的其他咨询电话进行咨询。
5.6 我发现扣缴申报数据与实际不符该怎么办?
5.6.1 如果扣缴义务人申报的收入、扣除或者缴税信息与我实际情况有出入,我该怎么办?
您可以采取以下方式处理:
1.与您的扣缴义务人联系核实相关情况,如果确实为扣缴义务人申报错误,由其办理更正申报后,您再办理年度汇算;
2.如果您的扣缴义务人已经注销或者无法联系,您可以按照您的实际情况办理年度汇算,但请您务必保存好相关资料,后续税务机关可能会与您联系核实。您也可主动与主管税务机关联系,到相应办税服务厅提交相关资料。
5.6.2 我取得的收入支付单位没有代扣代缴税款,我该怎么办?
如果扣缴义务人在向您支付综合所得时没有履行代扣代缴义务,您应当在年度汇算申报时自行补充申报。
5.6.3 发现有单位冒用我身份申报收入该怎么办?
如果发现有单位冒用您的身份申报了收入,您可以就冒用身份申报收入情况进行申诉,税务机关将对您的申诉情况进行核实,并及时向您反馈核实情况。
需要提醒的是,您在申诉时,需要就有关情况进行承诺。如果进行虚假申诉导致少缴税款,会影响您的纳税信用,情况严重的,将承担相应法律责任。
5.6.4离职后原公司仍申报我的个人所得税,我该如何处理?
如果您离职后,原单位仍为您申报个人所得税,您需要区分情况处理:如果是单位为您补发收入并申报个人所得税,则属于正常情况,无需处理。如果是您未取得收入,而原单位进行虚假申报的,您可以申诉这笔申报信息。申诉后,在网络申报时,这笔收入将不会纳入您年度汇算。
5.7 我年度汇算申报结束后发现申报错误,该怎么办?
如果您已经申请退税并已进入国库办理环节,这时候要等国库办理结束之后再更正;如果您未申请退税或者已经申请但退税流程还在税务机关受理、审核等环节,您可以先撤销退税申请之后更正申报。
5.8常见问题
问题1:可适用简易方式申报的,含不含全年一次性奖金?
如果您全年综合所得和日常单独计税的全年一次性奖金加总收入额不超过6万元,在适用简易方式申报时,建议您选择并入。通过网络方式申报的,税务机关为您提供的预填服务中,包括了全年一次性奖金缴纳的税款。
但如果您全年综合所得和日常单独计税的全年一次性奖金加总后收入额超过了6万元,则需由您根据自身情况选择全年一次性奖金是并入综合所得计税,还是维持单独计税。通过网络方式申报的,税务机关为您提供的申报数据预填服务中,暂不包括全年一次性奖金,请您根据自身情况选择是否并入综合所得。
问题2:我收入额低于6万元,但有境外所得,能不能使用简易方式申报?
不能。因境外所得需要填报您的境外收入及已缴税款等信息,简易申报表无法满足上述填写需要。
问题3:我收入额低于6万元,能不能进行标准申报?
可以。简易方式申报和标准申报的差别在于,标准申报需填报收入等信息。
第六章 我该如何办理退税或补税?
6.1 我如何办理退税?
如果您通过手机个人所得税APP和自然人电子税务局网页端()等网络方式进行年度汇算申报,在税款计算后您可选择申请退税或放弃退税
6.1.1 我该如何申请退税?
1.您可在自行办理年度汇算申报后,直接申请退税。如果您通过手机个人所得税APP或自然人电子税务局网页端()等网络方式进行年度汇算申报,在税款计算后您可选择申请退税或放弃退税,只要您提供中国境内开设的符合条件的银行账户即可直接申请退税。
2.如您由扣缴义务人或者其他单位和个人代为办理年度汇算的,可以由其在为您完成年度汇算后一并申请退税。
3.若采取邮寄或到办税服务厅申报的,在填报申报表时勾选“申请退税”,并填写您中国境内开设的符合条件的银行卡账户信息。
6.1.2 我的税会退到哪里?
您的退税申请,税务机关审核通过后会将退税资料发送人民银行(国库),由其退还至您提供的本人在中国境内开设的符合条件的银行卡账户中。
【小贴士:可以将退税款退至他人账户吗?】
一般情况下不可以。为了保证您的资金安全,退税款只能退还至您本人的账户。
6.1.3 什么是符合条件的银行卡账户?
符合条件的银行账户须具备以下条件:
1.银行账户需为纳税人本人的银行开户;
2.为了避免退税不成功,建议您填报I类账户,具体可以通过网上银行或直接向开户银行查询;
3.收到退税前,请保持银行账户状态正常。如果您的银行账户处于注销、挂失、未激活、收支有限额、冻结等状态,均会影响您收到退税。
6.1.4 我可以放弃退税吗?
申请退税是您的权利,您可以放弃退税。如果放弃退税,您可以不用办理年度汇算。
【小贴士:选择放弃退税后,可以再次申请退税吗?】
可以。但您需在税收征管法规定的期限内重新申请退税。
6.1.5 什么情况下会导致退税审核不通过或者退税失败?
如果存在以下情形之一,可能导致退税审核不通过或者退税失败:
1.您的身份信息不正确;
2.您提交的银行账户信息不正确或者无效;
3.您填报的申报数据存在错误或者疑点;
4.税务机关审核时发现有需要向您进一步核实了解的情况,但您未提供或者提供的联系方式不正确,无法与您联系;
5.税务机关核实年度汇算申报信息时纳税人拒不配合。
6.1.6 我可以查我的退税进度吗?
可以。您可通过手机个人所得税APP、自然人电子税务局网页端()查询您的退税进度。邮寄申报、大厅申报的,也可通过上述渠道查询。
【小贴士:退税申请提交后能否看到业务办理状态?】
提交申请成功后,您可通过手机个人所得税APP或者自然人电子税务局网页端()查看您退税业务的办理状态。对审核不通过或者退库失败的,系统会提示您原因或解决方法。
【小贴士:退税成功后是否有提示?】
手机APP或自然人电子税务局网页端()有提示。最终提示状态为“*年*月*日国库处理完成,请关注退税到账情况”。
【小贴士:退税进度显示“提交申请成功”是什么意思?】
表示您的退税申请已经提交成功,将进入后续流程,请您耐心等待。
【小贴士:退税进度显示“税务审核中”是什么意思?】
此时,税务机关正在对您的退税申请进行审核,请您耐心等待审核结果。
【小贴士:退税进度显示“税务审核不通过”,我该怎么办?】
税务审核不通过的原因有多种,税务机关会列明审核不通过的原因,您可以在站内信中及时查看并对您的申报数据进行重新检查、确认。在一定情况下税务机关也会与您联系,请您补充提供相关收入或者扣除的佐证资料。需要特别说明的是,税务机关不会在短信或者非官方软件中请您为了退税提供银行账户等信息,如有疑问及时与税务机关联系或者拨打12366纳税服务热线。
【小贴士:退税进度中显示“国库处理中”是什么意思?】
此时,税务机关已经将您的退税申请提交国库部门,国库部门正在按规定处理中,请您耐心等待。
【小贴士:退税进度显示“国库退库失败”,我该怎么办?】
一般情况下,国库退库失败多与您填报的银行账户有关。请关注您申请退税的银行账户是否为本人账户,该账户是否处于注销、挂失、冻结、未激活、收支有限额等状态。如果遇到该种情况,需重新填报您本人符合条件的银行账户并提交退税申请。
【小贴士:我申请退税失败了该怎么办?】
您可通过手机个人所得税APP、自然人电子税务局网页端()、主管税务机关办税服务厅等查询退税失败原因,在修正相应申报信息后,如果存在应退税款,可再次申请退税。
6.2 我如何办理补税?
如果年度汇算需要补税且不符合可免于办理年度汇算补税情形的,应当在6月30日前完成年度汇算申报并及时补缴税款。具体可以通过网上银行、办税服务厅POS机刷卡(现金)、银行柜台、非银行支付机构(第三方支付)等方式补缴。
6.2.1 年度汇算时需要补税的,应该在什么期限补缴完毕?
年度汇算申报后,如果您需要补税,请您在2021年6月30日前补缴税款,否则将面临每日万分之五的滞纳金。
6.2.2 年度汇算补税的,有哪些缴税方式?
如果您需要办理年度汇算补税,可以通过网上银行、办税服务厅POS机刷卡(现金)、银行柜台、非银行支付机构(第三方支付)等方式缴纳税款。
6.2.3 采用邮寄申报的如何补税?
如果您采取邮寄申报方式进行年度汇算申报并补缴税款的,可以通过手机个人所得税APP、自然人电子税务局网页端()补税(支持网上银行和第三方支付等缴税方式),或者到主管税务机关办税服务厅缴纳税款。
6.2.4 采用由单位代为年度汇算的如何补税?
如果您选择由单位代为办理年度汇算申报的,可以由扣缴义务人一并为您补缴税款,也可以由您通过个人所得税APP、自然人电子税务局网页端()自行缴税。如果您选择由扣缴义务人代为补缴税款,您应当及时将补缴税款交付扣缴义务人。
6.2.5 如何确定我补税成功?
系统会生成缴税凭证。您可以通过手机个人所得税APP、自然人电子税务局网页端()、办税服务厅查询您的缴税情况。
第七章 年度汇算申报后我还需要关注什么?
7.1 我如何查询办理进度?
您可以登录手机个人所得税APP、自然人电子税务局网页端(),查询了解您的年度汇算办理进度。
【手机APP端】
首页【我要查询】-【申报信息查询】-【申报查询】进行查询,或者首页【服务】-【申报信息查询】-【申报查询】。
【网页端】
可通过首页-常用业务-申报查询;顶部菜单我要查询-【申报查询(更正/作废申报)】进行查询。
【小贴士:如何知道我的年度汇算已经办理完毕?】
可通过手机APP或自然人电子税务局网页端()申报查询,查看申报状态,如在【已完成】中,则表明已经完成了年度汇算。
7.2 年度汇算结束后,税务机关要核实我的汇算信息,我该怎么办?
年度汇算结束后,税务机关如需要核实您的申报数据,请积极配合税务机关,以保证您的合法权益。
上述内容供理解和申报使用,相关内容以税收法律法规及相关文件规定为准。
如您仍有疑问,可咨询当地税务机关或拨打12366纳税服务热线。
2021年3月1日起,企业所得税汇算清缴(1月1日-5月31日)、个人汇算清缴(3月1日-6月30日)都开始了,网校为大家准备了精品好课,金税系统下双汇算(个人+企业)所得税清缴税会差异、账表管理(共6期),帮助企业和财务人员、税务人员顺利进行汇算清缴并解决实务中的题问题,同时还可以实现税务风险的防范与回避。点击查看课程详情>
更多推荐:
Copyright © 2000 - www.fawtography.com All Rights Reserved. 北京正保会计科技有限公司 版权所有
京B2-20200959 京ICP备20012371号-7 出版物经营许可证
京公网安备 11010802044457号