2023年度城乡居民基本养老保险开始缴费啦!
2023年度本市城乡居民基本养老保险缴费期于4月1日开始,缴费人可在人社部门发布的2023年城乡养老最低缴费标准和最高缴费标准区间内,通过相关银行柜台、相关银行APP、电子税务局、京通小程序等途径选择缴费金额。2023年最低缴费标准为年缴费1000元,最高缴费标准为年缴费9000元。
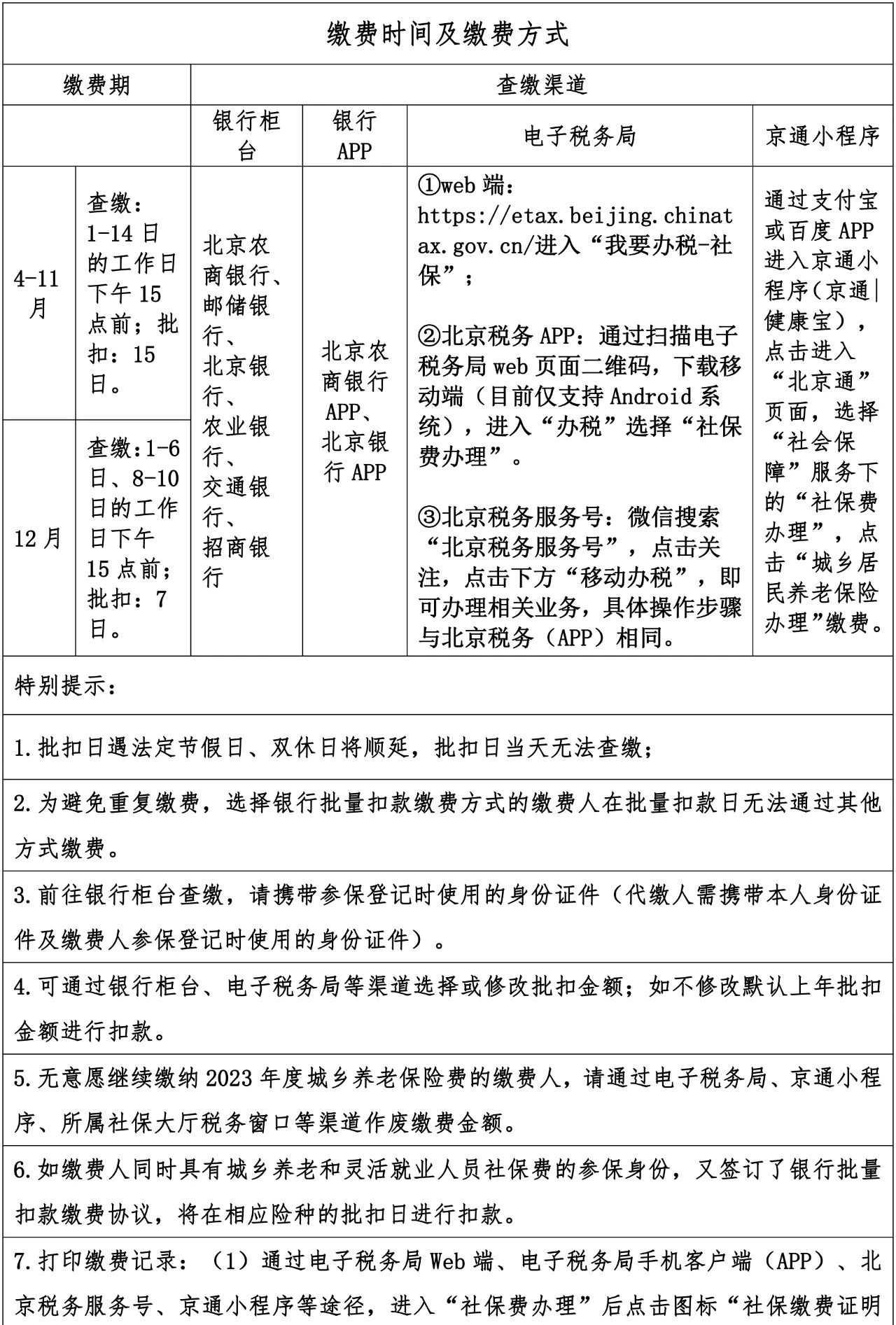
具体缴费时间及方式详见附件1,征期日历详见附件2。
附件1:

附件2:

更多推荐:
上一篇: 个体工商户享受所得税优惠政策的程序
2023年度本市城乡居民基本养老保险缴费期于4月1日开始,缴费人可在人社部门发布的2023年城乡养老最低缴费标准和最高缴费标准区间内,通过相关银行柜台、相关银行APP、电子税务局、京通小程序等途径选择缴费金额。2023年最低缴费标准为年缴费1000元,最高缴费标准为年缴费9000元。
具体缴费时间及方式详见附件1,征期日历详见附件2。
附件1:

附件2:

更多推荐:
上一篇: 个体工商户享受所得税优惠政策的程序
Copyright © 2000 - 2024 www.fawtography.com All Rights Reserved. 北京东大正保科技有限公司 版权所有