官宣!会计继续教育,暂停!有财政厅通知了!
2021年会计人员继续教育陆续开展中。近日,有财政厅发布通知:暂停会计人员线下形式的继续教育;还有财政局通知:鼓励通过线上完成继续教育!详情如下。
陕西财政厅:会计人员线下继续教育暂停
陕西省财政厅:暂停会计人员线下形式的继续教育
近日,陕西省财政厅发布了《关于暂停安排会计人员继续教育面授及现场考核工作的通知》,通知中表示暂停安排会计人员继续教育线下培训及现场考核工作,恢复时间另行通知。

具体原文如下:
按照省疫情防控部门安排部署及有关要求,为全面加强疫情防控,维护广大会计从业工作者的健康和生命安全,从2021年1月25日起,各级会计管理机构、会计人员继续教育培训机构以及有自行组织继续教育权限的单位暂停安排会计人员继续教育线下培训及现场考核工作,恢复时间另行通知。
会计人员可登陆陕西会计网“陕西省网络继续教育学习平台”,进行网络继续教育学习。
而另一方面,天津财政局则鼓励通过线上完成继续教育!
天津财政局在2021年度会计继续教育工作的通知也提到: 鼓励线上学习!
鼓励我市会计专业技术人员通过参加网络培训方式完成继续教育,促进我市会计继续教育工作逐步形成网络教育为主、面授教育为辅的继续教育组织形式。
各单位在开展面授培训过程中,要落实主体责任,建立常态化防控与应急处置相结合的工作机制,严格执行疫情防控措施,切实保障参训人员健康安全。

目前绝大多数地区的继续教育学习都是有网上平台的,建议大家优先选择网上学习。
在这里提醒一下今年打算报名会计职称考试的小伙伴,部分地区会计考试的报考简章中对继续教育有明确要求,请务必提前做好,以防在报名时手忙脚乱。
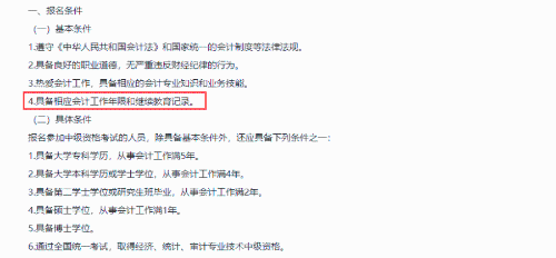
部分地区会计考试对继续教育的要求
就拿中级会计职称考试来说,因为其报名需要有实际工作年限的要求,而不少地区怎么证明你的工作年限呢?除了社保之外,就是你的继续教育记录了!
因为,部分地区对于报名会计考试也是有继续教育的要求的!以中级考试为例,截止到今天,已经有17个省市发布了中级会计考试的报名公告,分别天津、河北、山西、内蒙古、江苏、安徽、福建、山东、湖北、湖南、海南、四川、云南、陕西、甘肃、青海、宁夏。其中有3个地区对继续教育有特殊要求。
(1)山东:具备相应会计工作年限和继续教育记录。


(2)湖南:需首先完成2020年度会计专业技术人员专业科目继续教育。


(3)湖北:不要求报考人员报名前必须进行信息采集和完成当年继续教育。


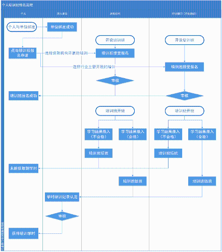
继续教育参与流程(以广东省为例)
那么,继续教育要怎么处理?没办理会怎么样?可以补吗?今天注会菌给大家统一回复!
以广东省为例,具体操作如下所示:
第一步:进入广东省人社厅官网(http://hrss.gd.gov.cn/),再滑到最下方找到广东省继续教育系统

第二步:进入系统后,根据个人情况选择以什么身份登录进入。


第三步:根据个人身份信息进行注册登录处理。

第四步:根据个人情况,选择培训班或自学教育进行继续教育学分处理。

不参加继续教育,证书会…
关于继续教育的重要性,已经说过了很多很多回,今天就和大家说说不参加继续教育的后果!
一、报名退回,无法参加考试!
目前已经有相当一部分地区把继续教育和会计职称考试相挂钩。不要再不以为意,觉得继续教育无关紧要了!在职称考试报名当中,就有不少考生因为继续教育问题而导致报名退回!
而且这样的情况不在于少数:
而在今年,山东、江西、重庆、湖南、新疆等等地区的中级报名简章也明确:必须完成相应继续教育才能考试!
没参加继续教育,考过了也无法通过审核,无法取证!
由此可见,会计继续教育事关每一位会计人员的考证之路!请大家尽量完成继续教育!
二、继续教育成为专业能力证明,不完成或将作废已有证书?
会计从业考试取消后,会计继续教育不再跟证书挂钩,而是跟人挂钩,明确规定只要从事会计工作就必须参加继续教育。
根据财政部颁布《会计人员管理办法》中明确规定:


因此,没有参加继续教育也可能影响会计职称证的有效性,虽然没有明确的规定,不参加继续教育,会计职称证就会被作废,但可以确认的是,国家后续会有对应的措施来促使会计人员参加继续教育。
三、影响先进评选
《会计专业技术人员继续教育规定》第二十一条指明:
继续教育管理部门应当加强对会计专业技术人员参加继续教育情况的考核与评价,并将考核、评价结果作为先进会计工作者评选、高端会计人才选拔等的依据之一,并纳入其信用信息档案。
也就是说,不参加继续教育,在参与评优评先、高端选拔中失去竞争力,各种优渥的福利待遇也都将与你擦肩而过。
如果想要在会计行业中成为佼佼者,参加继续教育是必不或缺的。
四、影响升职加薪
继续教育新规中明确说明用人单位要把会计人员升职加薪的机制与是否参加继续教育相结合。
由此可见,在会计人员的职场竞争中,继续教育的完成情况都变成了一项重要的考核依据,如果忽略继续教育的学习,可能失去明显的优势,可能无望升职加薪。
说明:因考试政策、内容不断变化与调整,正保会计网校提供的以上信息仅供参考,如有异议,请考生以权威部门公布的内容为准!
加入财税就业计划,八大热门财税课程任你挑选!助力“金三银四”跳槽季!快来选择适合你的课程吧!财税就业计划>>
更多推荐:



新用户扫码下载














财会备考工具
扫一扫关注