扫码下载APP
及时接收考试资讯及
备考信息
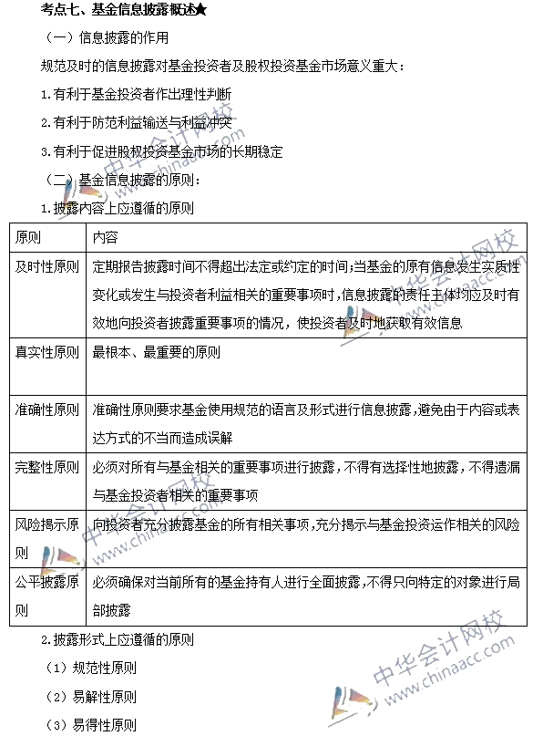
想要参加2020年基金从业资格考试的亲们,你们为考试准备的怎么样了呢?为帮助大家备考,正保会计网校整理了《私募股权投资》:“第八章 股权投资基金的内部管理”的高频考点,祝大家学习愉快!













Copyright © 2000 - www.fawtography.com All Rights Reserved. 北京正保会计科技有限公司 版权所有
京B2-20200959 京ICP备20012371号-7 出版物经营许可证
京公网安备 11010802044457号
套餐D大额券
¥
去使用