安卓版本:8.8.70 苹果版本:8.8.70
开发者:北京正保会计科技有限公司
应用涉及权限:查看权限>
APP隐私政策:查看政策>
HD版本上线:点击下载>
多样班次满足需求
干货资料助力备考
报考条件一键了解
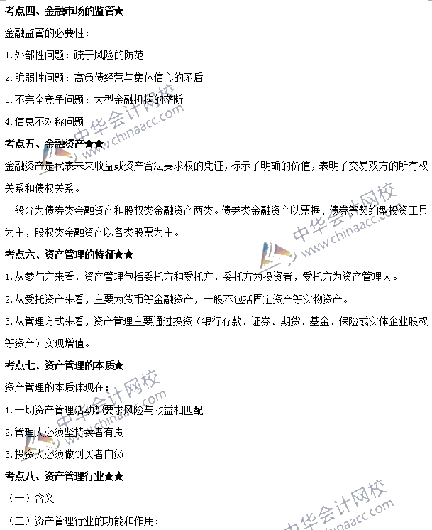
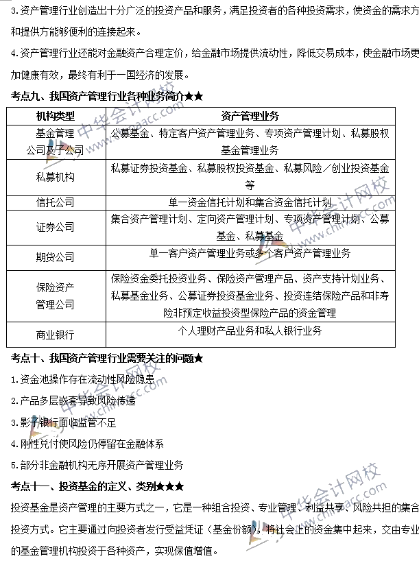
想要参加2020年基金从业资格考试的亲们,你们为考试准备的怎么样了呢?为帮助大家备考,正保会计网校整理了《基金法律法规》:“第一章 金融市场、资产管理与投资基金”的高频考点,祝大家学习愉快!
点击试试手气即可抽奖人已抽奖
人已抽奖
优惠券
不感兴趣?去选课中心>
0
上一篇:2020基金从业《基金法律法规》高频考点:证...
下一篇:视频|跟着老师学证券投资基金的特点
距考试还有 天
疑问及时解决
模拟考场环境,提前熟悉流程
系统自动批阅显示得分
报考指南
学习计划
考试大纲
高频考点
科目特点及备考建议
习题精选
点击查看
4月22日-24日(预计)
考前一周左右
5月23日(统考)
考后一周
查分后申请
10W+题量持续更新中
及时接收考试资讯及备考信息
了解更多备考资讯
官方公众号微信扫一扫
官方视频号微信扫一扫
官方抖音号抖音扫一扫
初级会计职称 报名 考试 查分 备考 题库
中级会计职称 报名 考试 查分 备考 题库
高级会计师 报名 考试 查分 题库 评审
注册会计师 报名 考试 查分 备考 题库
税务师 报名 考试 查分 备考 题库
资产评估师 报名 考试 查分 备考 题库
ACCA 白金级 前景 免考 政策 资料
CMA 报名 考试 政策 准考证 查分
CFA 前景 报名 考试 资料 备考
FRM 官方 前景 报名 考试 备考
美国CPA 证书互认 报名 考试 资料
澳洲CPA 授权机构 免考 考试 资料
经济师 报名 考试 查分 备考 题库
就业晋升 招聘 简历 求职 故事
会计实务 各行业 问答 记账 报表 实操
银行从业 报名 准考证 考试 证书 查分
证券从业 报名 大纲 考试 查分 证书
精华问答 初级 中级 注会 税务师
Copyright © 2000 - www.fawtography.com All Rights Reserved. 北京正保会计科技有限公司 版权所有
京B2-20200959 京ICP备20012371号-7 出版物经营许可证 京公网安备 11010802044457号
套餐D大额券
¥
备考问题扫码问老师