25周年

财税实务 高薪就业 学历教育
APP下载
APP下载新用户扫码下载
立享专属优惠

安卓版本:8.8.60 苹果版本:8.8.60

开发者:北京正保会计科技有限公司

应用涉及权限:查看权限>

APP隐私政策:查看政策>

HD版本上线:点击下载>

大变!2025基金从业《基金基础知识与法律法规》教材变化高达70%!

来源: 正保会计网校 编辑:Ava 2025/07/19 16:52:21  字体:

选课中心

多样班次满足需求

选课中心

资料专区

干货资料助力备考

资料专区

报考指南

报考条件一键了解

报考指南
证券投资基金 基金基础知识与法律法规 股权投资基金

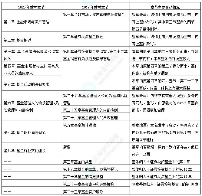
2025年基金从业考试教材发布,本次三科教材均独立成册,更方便考生复习使用。《基金基础知识与法律法规》科目的实质性变动较大,整体变动比例约70%教材整体结构重新进行了编写和整合,整体更加合理有序,更有利于备考。

网校老师对2025年基金从业《基金基础知识与法律法规》教材做了新旧对比,赶快看看吧!

各章节主要变动情况如下:

2025基金从业变动2

虽然整体教材变动较大,但是内容上更加合理,更利于考试学习备考。建议尽早备考尽早通过哦~

以上就是2025年基金基金从业《股权投资基金》教材变化新旧对比啦!希望能帮助大家更好的找到学习方向!除了历年试题,正保的教研老师也为大家提供了多样的学习资料,点击图片可免费领取!

基金从业资料领取截图

声明:本文为正保会计网校原创整理,转载请注明来源正保会计网校。

学员讨论(0

机考模拟系统

实时答疑

疑问及时解决

全真模拟 应对机考

模拟考场环境,提前熟悉流程

自动判分

系统自动批阅显示得分

点击购课

限时免费资料

  • 报考指南

    报考指南

  • 学习计划

    学习计划

  • 考试大纲

    考试大纲

  • 高频考点

    高频考点

  • 科目特点及备考建议

    科目特点及备考建议

  • 习题精选

    习题精选

回到顶部
折叠
网站地图

Copyright © 2000 - www.fawtography.com All Rights Reserved. 北京正保会计科技有限公司 版权所有

京B2-20200959 京ICP备20012371号-7 出版物经营许可证 京公网安备 11010802044457号

恭喜你!获得专属大额券!

套餐D大额券

去使用
报考小助理

备考问题
扫码问老师