扫码下载APP
及时接收考试资讯及
备考信息
PCMA中级管理会计师考哪些题型和科目?很多新手考生可能不太了解,赶快跟着小编了解一下吧!

PCMA中级管理会计师考试科目和题型
1. 专业知识水平考试
以管理会计师应掌握的重点专业知识为内容进行考试;包含的知识模块为决策分析、风险管理、绩效管理、责任会计、管理会计职业道德、管理会计职业能力,综合起来是一个考试试卷。考试题型为单项选择题和多项选择题,单项选择题120道,每题0.5分;多项选择题40道,每题1分,考试时长是180分钟。
2. 能力水平考试即管理会计案例撰写
管理会计案例撰写考查应考人员综合运用管理会计专业知识与工具处理实际问题的能力。考试结束后10个工作日内提交。
PCMA中级管理会计师考试内容
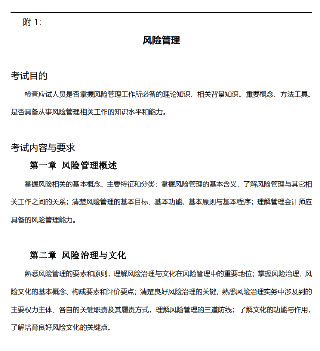
考试大纲明确了考试内容与要求,如下图示例:

PCMA中级管理会计师备考建议
备考中级管理会计师,建议看书+听课+做题相结合,因为最后考试是通过做题来检验,所以平时要学练结合,通过做题来检测自己学习效果!
PCMA中级管理会计师为考培一体项目,参加管理会计师专业能力(PCMA)中级考试的学员需要在中国总会计师协会授权的培训机构进行预注册。考生可在正保会计网校参加培训并进行考试预注册。
报名流程:
网校购买课程→填写个人信息→网校预注册报名→学员自行考试报名,上传资料→等待审核
说明:因考试政策、内容不断变化与调整,正保会计网校提供的以上PCMA管理会计师考试信息仅供参考,如有异议,请考生以权威部门公布的内容为准!
更多推荐:
【管理会计师PCMA初级】
● 管理会计师初级紧扣预算、成本两大核心领域,帮助学员更快地适应管理会计一般岗位的需求,并为以后的管理会计学习打下良好的基础。
● 不知道管理会计师PCMA初级证书的报考流程?网校为大家准备了管理会计师(PCMA)初级报考指南。
【管理会计师PCMA中级】
● 正保会计网校在管理会计师培训方面积累了丰富的经验,可以帮助考生抓住重点,节约备考时间,少走弯路。
● 不知道管理会计师PCMA中级证书的报考流程?网校为大家准备了管理会计师(PCMA)中级报考指南。
更多资讯:
Copyright © 2000 - www.fawtography.com All Rights Reserved. 北京正保会计科技有限公司 版权所有
京B2-20200959 京ICP备20012371号-7 出版物经营许可证
京公网安备 11010802044457号
套餐D大额券
¥
去使用