扫码下载APP
及时接收新鲜考试资讯及
备考信息
2026年浙江省会计初高级资格考试报名常见问题解答
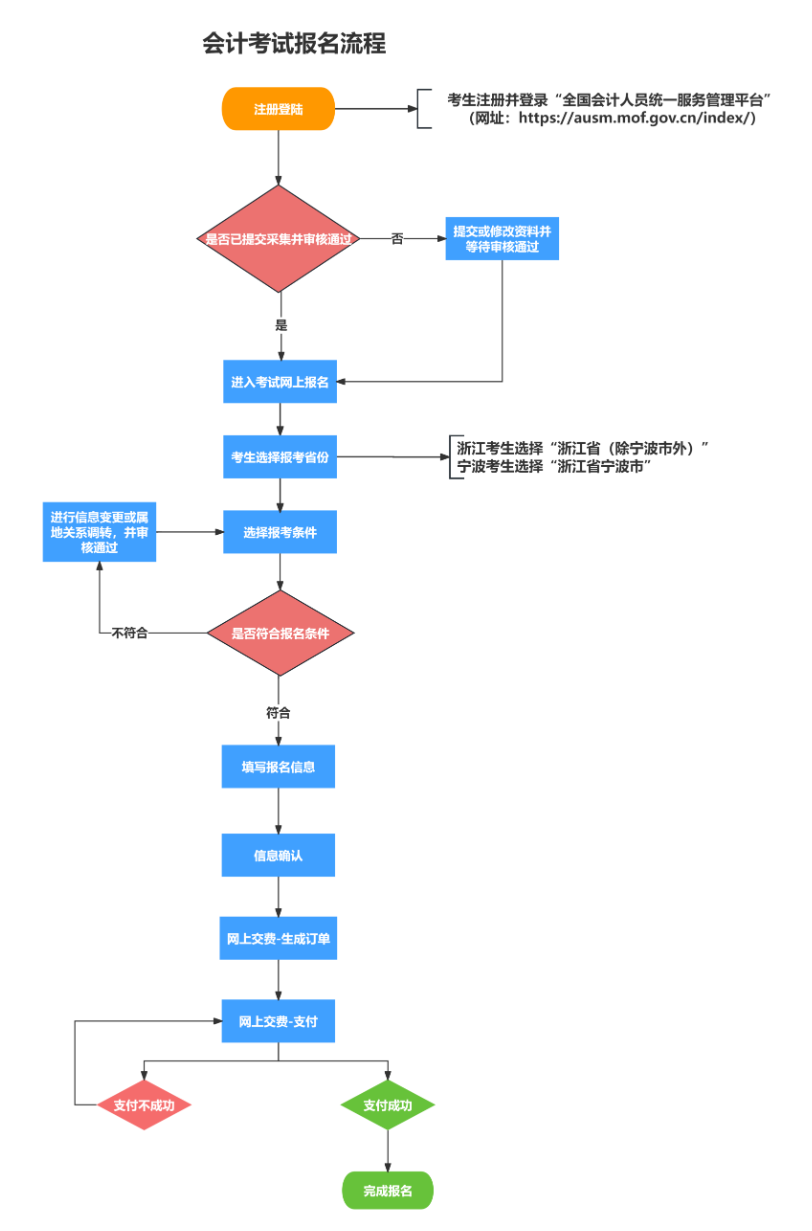
一、报名流程图

三、明细解答
1.会计初高级资格考试如何网上报名?
答:在全国会计人员统一服务管理平台(以下简称“全国统一平台”,网址:https://ausm.mof.gov.cn/index/)进行个人账户注册,登录后在“会计人员信息采集”模块完成信息采集,待审核通过后,可于报名期间点击“会计专业技术资格考试”,或通过下方“服务大厅-考试服务-网上报名”进行报名。
2.会计初高级考试的网上报名、缴费的具体时间是什么时候?
答:报名时间:2026年1月5日—1月27日12:00;
缴费截止时间:2026年1月27日18:00。
请广大考生合理安排时间,确保在2026年1月26日12:00前完成信息采集,以免影响考试报名。
缴费之前,考生须仔细核对本人所有信息,并对本人填写信息的真实性负责,一旦缴费成功后,不得修改报名信息,不允许增加、修改、变更考试科目,不得申请退费。已在网上提交报名订单但未成功缴费的,视同放弃考试报名。
3.尚未在全国统一平台完成信息采集的考生可以直接报名吗?
答:不可以。报考人员需在考试报名前登录全国会计人员统一服务管理平台,点击“会计人员信息采集”模块提交信息采集,等待属地财政管理部门审核通过。完成信息采集的考生可以直接报名初高级考试,系统自动核验报名条件,无需在报名环节上传材料。
4.如何变更报名信息?
答:(1)未生成缴费订单的考生:①若信息与本人最新信息不符,请从“会计人员信息采集”模块进行“信息变更”,经属地财政管理部门审核通过后重新报名;②若属地信息修改需通过“会计人员属地关系调转”模块操作,等待审核通过再报名;③若仅修改报名信息(如报考科目、报名点、电子邮件、通讯地址等),或调转后报名页面显示的报考地市与调转完成后地市不符的,可点击页面右上角“重新报名”修改后再提交。
(2)已生成缴费订单且未支付的考生,如确需修改报名信息,可以联系市级财政部门将订单作废,再重新提交。
(3)网上缴费已支付成功的考生不得修改报名信息。
5.考试地点是如何确定的?
答:浙江考生的初高级考试地点为会计人员信息采集中的属地所在市级,考试地市具体可在报名页面左下角“报名信息查看-报考地市”或“报名表打印-考区名称”查看。例如:考生的报考地市+报名点为杭州市+西湖区,那么考试地点统一为杭州市,全市根据报名情况统筹确定考点,并由财政部编场系统随机安排,每位考生的具体考点和考试时间以准考证上显示为准。
6.全国统一平台注册登录有哪些注意事项?
答:(1)推荐使用浏览器:推荐最新版谷歌、火狐、360极速等非IE内核的主流浏览器访问全国统一平台。
(2)登录时提示用户名或密码错误:请确认是不是系统自动保存了用户名和密码,先清除信息并手动输入证件号码(或手机号)、登录密码;用户名为证件号码或手机号码,请勿填写姓名;请确定输入内容没有空格;密码要求为8-16位,至少1个大写字母、1个小写字母、1个数字、1个特殊字符。
(3)密码重置:点击登录页右下角的“忘记密码?”进入找回密码页面,输入证件号码、真实姓名、新密码、确认新密码,再点击“确认重置密码”,滑动验证后进入身份核验,可选择微信或支付宝实人扫脸验证,若无法核验、可使用手机短信验证码找回。
(4)更改手机号:如果通过账户密码+扫脸可以登录系统,请在登录后点击页面右上角的“个人中心”,在“信息修改”里可以直接更改手机号(需要新手机验证码、无需旧手机验证码);如果无法登录系统,需要先通过密码找回,登录账户后再通过个人中心更改。
(5)手机收不到验证码:一般为用户终端问题,建议核实以下情况:①手机是不是长时间不关机,可以关机重启下;②手机收件箱是不是已满,删除一些看是否可以正常接收;③手机是不是双卡双待,把卡拿出来换一下卡槽;④手机是不是安装了安全软件,安全软件有可能会进行拦截到垃圾信箱里。
7.如填写虚假信息或提供虚假证明材料,会有什么影响?
答:根据《专业技术人员资格考试违纪违规行为处理规定》(人社部令第31号),所有考生应据实填报个人的会计信息,如有提供虚假证明材料或者以其他不正当手段取得相应资格证书或者成绩证明等严重违纪违规行为的,证书签发机构将宣布证书或者成绩证明无效,严重者将其违纪违规行为记入专业技术人员资格考试诚信档案库,记录期限为五年。
8.报考高级资格考试需要满足什么条件?
答:(1)报名参加会计资格考试的人员,应具备下列基本条件:
①遵守《中华人民共和国会计法》和国家统一的会计制度等法律法规。
②具备良好的职业道德,无严重违反财经纪律的行为。
③热爱会计工作,具备相应的会计专业知识和业务技能。
(2)报名参加高级会计资格考试的人员,除具备基本条件外,还应具备下列条件之一:
①具备大学专科学历,取得会计师职称后,从事与会计师职责相关工作满10年。
②具备硕士学位或第二学士学位或研究生班毕业或大学本科学历或学士学位,取得会计师职称后,从事与会计师职责相关工作满5年。
③具备博士学位,取得会计师职称后,从事与会计师职责相关工作满2年。
(3)在职在岗的人员会计工作年限截止日期为2026年12月31日;在校生利用业余时间勤工助学不视为正式从事会计工作,相应时间不计入会计工作年限。外籍人员在境外的会计从业经历,可计入从事会计工作年限。
9.会计工作证明怎么提供?
答:信息采集阶段如需上传现单位会计工作证明,我省提供了相关模板,详见附件1《现单位会计专业技术工作证明》(须单位盖章),也可以在“浙江会计之家-资料下载”获取。曾经会计工作采用承诺制(对填写信息的真实性负责,如提供虚假信息、将承担相应法律责任)。
10.报名照片的要求和用途是什么?
答:报名照片的要求为:清晰、完整、近期的标准证件照,jpg格式,10-200KB之间,像素大于等于295*413px,白、蓝、红色背景均可,推荐使用白色背景,模糊、刘海遮眉、非正面、戴眼镜、戴帽子等照片不允许上传。保证照片清晰度,禁止将像素数量不满足要求的照片进行放大后使用。请使用标准证件照片,勿过度美颜(如磨皮、瘦脸),报考人员需对照片质量负责,如因照片质量影响后续报名考试及证书的,由本人负责。
考生在全国统一平台上传的照片作为考试的准考证照片,也作为会计专业资格证书的照片。请务必严格按照要求上传照片,缴费成功后,报名照片一律不得变更。
11.如何定义第二学士学位?
答:根据《国家教育委员会、国家计划委员会、财政部关于印发〈高等学校培养第二学士学位生的试行办法〉》(〔87〕教计字105号)的规定:
(1)第二学士学位在层次上属于大学本科后教育,与培养研究生一样,同是培养高层次专门人才的一种途径。第二学士学位授予资格,需经教育部审批,只有教育部批准设置第二学士学位专业的高等学校才有权颁发第二学士学位证书。教育部现行文件中,没有关于双学位的提法或相关文件。
(2)大学毕业并获得学士学位的人员,经过设有第二学士学位专业的高等学校组织的资格审查与入学考试、考核,择优录取入学。经过二年的时间,修完规定课程,经考试合格,取得毕业和授予学士学位资格者,可授予第二学士学位。
(3)获得第二学士学位者,毕业后起点工资与研究生班毕业生工资待遇相同;未获得第二学士学位者,仍按本科毕业生对待。
12.考生身份信息须注意哪些事项?
答:考生报名与考试使用的身份证件必须一致,如使用内地居民身份证报考则必须使用二代身份证。考生不得以他人身份进行报名,否则由此引起的纠纷,由考生承担全部责任。
13.符合条件的外籍人员如何报考初高级?
答:外籍人员可以在全国统一平台注册账户,证件类型选择“护照(外国)”,注册成功后如无法用支付宝进行实名认证,可以上传护照正面、反面以及本人手持护照的人像照片,由后台通过实名认证审核后即可正常报名。
外籍人员按照就近方便原则报名,在中国境内有工作单位的,在其工作单位所在地报名;为境内学校在校学生,在其学籍所在地报名;其他人员在其境内居住地报名。
14.网上如何支付费用?
答:考生在全国统一平台报名资料审核通过后即进入网上缴费阶段,点击“生成订单”,确认相关提示后点击“支付”按钮,网页将自动跳转至“浙江省统一公共支付平台”,该平台支持使用开通网上支付功能的银联卡、支付宝等支付方式(如有支付问题,请拨打客服热线:0571-88808880)。支付成功后请回到报名页面刷新即可。
15.“网上支付”应注意哪些事项?
答:(1)考生不要使用网吧等公共场所的电脑进行网上支付操作;
(2)考生在进行网上支付时,应注意保护好银行卡卡号和密码,注意卡内资金安全;
(3)如果因为种种原因网上支付没有成功的,考生可点击报名系统中“支付”按钮重新支付,但请注意不要重复缴费。
(4)请考生谨防代报名、代登记、虚假登记等诈骗机构,以防个人信息泄露及遭遇诈骗。考生在非官方网站报名均无效,报名数据我省考办不予承认。考生在报名期间遇到问题时,可向各市、县财政部门咨询。
16.缴费成功后,是否需要上交报名信息表?
答:浙江考生缴费成功后,即可正常参加考试,无需上交报名信息表。
17.如何确认网上报名成功?
答:完成网上缴费后,考生须回到考试报名页面,报名状态显示为“√报名成功”字样,即表明网上报名成功。如图所示:

18.网上缴费后,如何取得相关发票?
答:对采用网上支付方式交纳的会计专业技术资格考试费用,发票获取方式有:
(1)短信链接:缴费成功后,报名人员会收到由【浙江公共支付】自动发送的短信,打开短信点击链接跳转至“非税和票据公共服务平台”,通过页面下方“发送到邮箱”或“电子票据下载”获取电子票据;
(2)“浙里办”APP:登录“浙里办”首页,依次点击底部“我的”栏目,通过“我的信息——票据”,根据提示完成人脸认证后,点击“我的票据”可以查询到本人的报名缴费电子票据,点击该票据,通过页面“票据图片下载”或“发送到邮箱”获取电子票据;
(3)支付宝/微信APP:关注“浙江票据”支付宝生活号/微信公众号,点击首页底部“浙里办票”,根据提示完成人脸认证后,点击“我的票据”可以查询到本人的报名缴费电子票据,点击该票据,通过页面“票据图片下载”或点击更多—“发送到邮箱”获取电子票据。
根据省政府的相关规定,会计专业技术等考试考务费发票的抬头内容均为报考者个人姓名,票据上的任何信息不得进行修改。如遇发票问题可咨询:全省电子票据咨询与维护电话0571-56583639。
19.考生的准考证信息如何分配?
答:准考证上的考试时间、考场号等信息由财政部全国编场系统自动分配。请考生在规定的时间内及时打印准考证,以免错过考试时间。
20.什么时候可以打印准考证?
答:浙江省2026年度会计专业技术初级资格考试准考证打印时间为2026年5月6日—5月18日;会计专业技术高级资格考试准考证打印时间为2026年5月6日—5月16日。报名成功的考生在规定的时间内,登录全国统一平台(网址:https://ausm.mof.gov.cn/index/)或全国会计资格评价网(网址:http://kzp.mof.gov.cn/ )自行下载打印准考证。
21.考试前遗失了身份证或到期怎么办?
答:遗失身份证的考生,考试当天须携带公安部门补办的临时身份证或由公安部门出具身份证明材料(带本人照片、姓名、身份证号等相关信息),才能正常参加考试。身份证件即将到期的考生请提前做好补换证工作,需携带有效期内的身份证件参加考试。
22.成绩通过后什么时候可以领取证书、如何领取?
答:(1)纸质证书由国家统一印制,申领时间约为当年考试成绩公布6个月后。申领途径:届时会短信提醒相关考生,前往“浙江会计之家”官网的“会计职称证书申领”模块(https://kjzj.czt.zj.gov.cn/detail?seqId=682),选择到付邮寄或个人上门领取(二选一)的方式申领证书。
(2)电子证书(即浙江政务服务网下载的考试合格证明)下载时间约为当年成绩公布3-4个月后,该证明在省内与纸质证书具有同等效用。申领途径:可使用"浙里办"手机APP或者电脑端登陆浙江政务服务网,搜索“职称评审考试”栏目查询打印专业技术人员资格考试合格证明,也直接点击链接https://mapi.zjzwfw.gov.cn/web/mgop/gov-open/zj/2002238385/reserved/index.html。
23.全国统一平台有没有具体的操作手册?
答:有的,详见附件2,也可以在“浙江会计之家-资料下载”获取。
说明:因考试政策、内容不断变化与调整,正保会计网校提供的以上信息仅供参考,如有异议,请考生以官方部门公布的内容为准!
Copyright © 2000 - www.fawtography.com All Rights Reserved. 北京正保会计科技有限公司 版权所有
京B2-20200959 京ICP备20012371号-7 出版物经营许可证
京公网安备 11010802044457号
套餐D大额券
¥
去使用
查看被折叠的评论
被折叠评论包含相似、疑似不友好或无意义内容