扫码下载APP
及时接收新鲜考试资讯及
备考信息
山东济宁2020年高级会计职称考试报名通知,报名时间为2020年3月12日0:00至3月30日12:00,网上审核时间至3月31日12:00截止,缴费时间至3月31日22:00截止。缴费截止后系统关闭,不再接受补报。报名入口>>
济宁市2020年度全国会计专业技术中、高级资格考试报名有关问题的通知
根据省财政厅、省人力资源和社会保障厅《关于做好2020年度全国会计专业技术中高级资格考试报名工作的通知》(鲁财会 [2020] 8号)要求,现将我市2020年度全国会计专业技术初级资格考试报名有关注意事项通知如下:
一、报名、审核方式
本次报名实行网上报名、网上审核、网上缴费的方式,报考人员之前未参加会计人员信息采集的,应先完成信息采集,再进行网上报名,报考人员不需要到审核点进行现场审核,但应对网上提报信息的真实性负责。报名网址:山东省财政厅-山东会计管理()或山东会计信息网()
二、报名、审核、缴费时间
报名时间为2020年3月12日0:00至3月30日12:00,网上审核时间至3月31日12:00截止,缴费时间至3月31日22:00截止。缴费截止后系统关闭,不再接受补报。报考人员应于缴费完成后,及时登录报名系统查询报名是否成功。每日22:00-24:00为系统对账时间,不能进行缴费。
三、报名要求及注意事项
1、报名所填报信息应真实完整,上传的身份证、毕业证等证件必须是原件,复印件及其他证明材料无效。上传照片为标准证件照,白色背景,照片应人脸清晰、亮度适中。该照片将用于发放会计专业技术资格证书,凡使用手机、摄像头拍摄的照片或生活照一律不予审核通过。
2、缴费完成后的报考信息、照片将无法修改,因填报信息、上传照片错误或照片不清晰等原因无法参加考试或因未及时缴费导致报名失败的,由报考人员自行承担责任。
3、高级资格考生除报名系统中要求上传的证明材料外,还应上传单位盖章确认的《2020年度全国会计专业技术高级资格考试网上报名考生信息表》。我市今年高级报名资格审核已下放至各县市区,报考人员请选择所属县区报名点进行报名,市属单位人员请选择市直。
4、报考人员于8月27日后登录山东省财政厅网站“山东会计管理”专题网页或山东会计信息网查询,并根据提示信息打印准考证。
5、考试结束两个月后登录报名网站查询成绩,考试成绩合格的,中级由济宁市人力资源与社会保障局负责发放资格证书(详情可登陆人社局网站查询),高级自行网上打印成绩单。
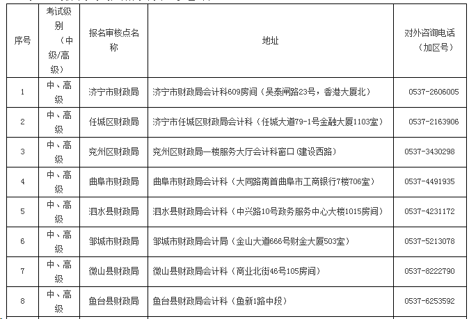
四、报名审核点及咨询电话


说明:因考试政策、内容不断变化与调整,正保会计网校提供的考试信息仅供参考,如有异议,请考生以权威部门公布的内容为准!
梦想不怕远,高级会计师报名季,迈出梦想的第一步,报考高会刻不容缓,网校好课助力高效备考,高会报名季购课省千元,很多考生已经听课上百个小时,切勿拖延快加入备考大部队!查看优惠好课>>
高级会计师英雄榜,历年高分学员出自网校,持续创造高分传奇,高分学员攻略,助你轻松备考,网校历年状元备考经验合集>>
高级会计师考试为开卷考试,考生进入考场可以带装订成册的资料,那么考生人手一本高会辅导教材是必不可少的了。2020年高级会计实务新教材上市啦!现在订购可享受9折优惠!疯狂抢购中>>
Copyright © 2000 - www.fawtography.com All Rights Reserved. 北京正保会计科技有限公司 版权所有
京B2-20200959 京ICP备20012371号-7 出版物经营许可证
京公网安备 11010802044457号
套餐D大额券
¥
去使用