扫码下载APP
及时接收新鲜考试资讯及
备考信息
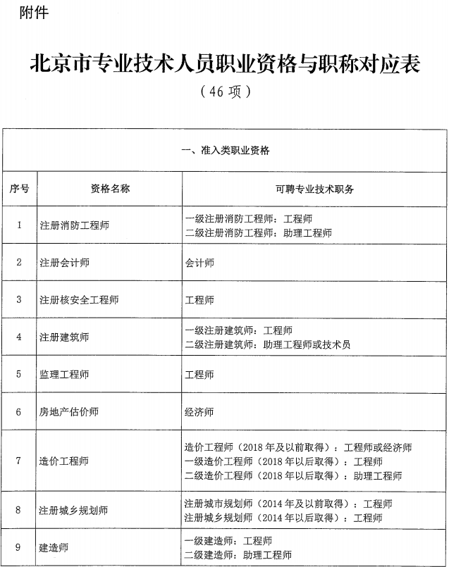
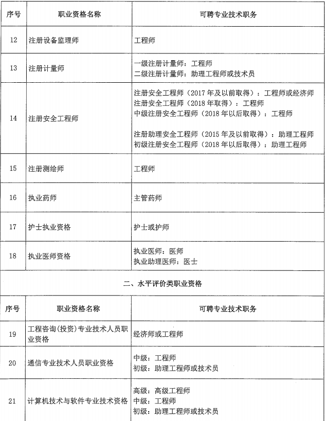
北京发布关于建立职业资格与职称对应关系的通知,对应关系范围内,专业技术人员取得执业资格即可认定其具备相应系列和层级的职称,详情如下:







说明:因考试政策、内容不断变化与调整,正保会计网校提供的考试信息仅供参考,如有异议,请考生以权威部门公布的内容为准!
为了帮助大家顺利备考,提前准备资格申报评审工作,及时完成论文的编写及发表,网校重磅推出高级会计师考评无忧班,全国限额招生!考试+评审+论文全方位指导,一站式服务,帮助考生攻克评审难关。查看考评无忧班详情>>
Copyright © 2000 - www.fawtography.com All Rights Reserved. 北京正保会计科技有限公司 版权所有
京B2-20200959 京ICP备20012371号-7 出版物经营许可证
京公网安备 11010802044457号