25周年

财税实务 高薪就业 学历教育
APP下载
APP下载新用户扫码下载
立享专属优惠

安卓版本:8.8.80 苹果版本:8.8.80

开发者:北京正保会计科技有限公司

应用涉及权限:查看权限>

APP隐私政策:查看政策>

HD版本上线:点击下载>

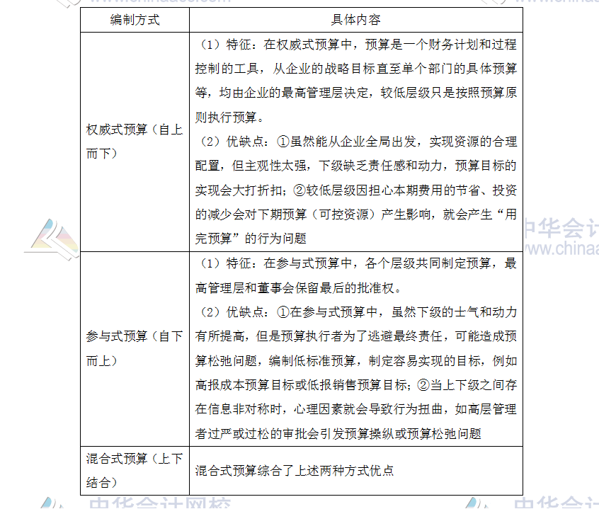
2019《高级会计实务》高频考点:全面预算编制方式

来源: 正保会计网校 编辑:刘小孟 2019/06/04 11:35:54  字体:

选课中心

书课题助力备考

选课中心

资料专区

硬核资料等你学

资料专区

免费题库

海量好题免费做

免费题库

会计人证件照

图片一键处理

会计人证件照

考试提醒

考试节点全知晓

考试提醒

拿下高级会计职称证书,让自己的人生更加绚丽多彩,也让自己的生活更加美好。早一步准备,早一步成功。备考时间紧迫,网校正保会计网校为大家整理了《高级会计师》高频考点,大家快快学起来吧。下一个成为高级会计师的人就是你!以下是关于《高级会计实务》考试高频考点:全面预算编制方式。

相关推荐:

2019高级会计师《高级会计实务》各章节高频考点汇总

6月5日直播:老师助力2019年高级会计师评审

网校论文班能帮我发表高级会计师资格评审论文吗?

拿下高级会计职称证书,让自己的人生更加绚丽多彩,也让自己的生活更加美好。早一步准备,早一步成功。备考时间紧迫,大家快快准备起来吧。下一个成为高级会计师的人就是你!

学员讨论(0
回到顶部
折叠
网站地图

Copyright © 2000 - www.fawtography.com All Rights Reserved. 北京正保会计科技有限公司 版权所有

京B2-20200959 京ICP备20012371号-7 出版物经营许可证 京公网安备 11010802044457号

恭喜你!获得专属大额券!

套餐D大额券

去使用