24周年

财税实务 高薪就业 学历教育
APP下载
APP下载新用户扫码下载
立享专属优惠

安卓版本:8.7.80 苹果版本:8.7.80

开发者:北京正保会计科技有限公司

应用涉及权限:查看权限>

APP隐私政策:查看政策>

HD版本上线:点击下载>

2022高会考试试题案例一难易度分析&书课涉及考点汇总报告

来源: 正保会计网校 编辑:小木 2022/08/08 15:01:05  字体:

选课中心

书课题助力备考

选课中心

资料专区

硬核资料等你学

资料专区

免费题库

海量好题免费做

免费题库

会计人证件照

图片一键处理

会计人证件照

考试提醒

考试节点全知晓

考试提醒
考试试题 试题分析 考情分析 考点总结 直播点评

2022年高级会计师考试已结束,网校老师根据高会考生提供的试题信息,为大家整理了高会考试各题目难易度分析&书课涉及考点汇总报告。

案例分析一 案例分析二 案例分析三
案例分析四 案例分析五 案例分析六
案例分析七 案例分析八 案例分析九

【案例分析题一】(必答)(10分)

甲公司是一家国有控股上市公司,主要从事风能和太阳能的开发、投资与运营,属于新能源发电行业。为实现长远发展,在进行内外部环境分析的基础上,甲公司制定“十四五”战略发展规划。规划部分内容摘录如下:……

要求:

(1)根据资料(1),第①项,指出甲公司实现环境分析主要体现了PESTEL分析法中的哪些关键要素。详情>>

【出题角度】PESTEL分析

【难易度】易

【点评】本题考核“战略分析——PESTEL分析”知识点。该题目所涉及知识点在下列正保会计网校(www.fawtography.com)2022年高级职称《高级会计实务》辅导中均有体现:贾国军老师基础精讲第1章第03讲;贾国军老师案例分析第1章第02讲;刘圻老师基础精讲第1章第02讲;考试中心开通的基础阶段练习第一章第5(1)题;2022年高级会计实务《应试指南》P15考点二,实战案例1;2022年高级会计实务《经典案例分析》P8考点1。

2022高会考试试题案例一难易度分析&书课涉及考点

2022高会考试试题案例一难易度分析&书课涉及考点

2022高会考试试题案例一难易度分析&书课涉及考点

2022高会考试试题案例一难易度分析&书课涉及考点

考点回忆2:

(2)根据资料中的第(2)项指出甲公司行业环境分析主要体现了迈克尔·波特“五力模型”中的哪些竞争力量。

详情>>

【出题角度】五力模型

【难易度】易

【点评】本题考核“战略分析——波特五力模型”知识点。该题目所涉及知识点在下列正保会计网校(www.fawtography.com)2022年高级职称《高级会计实务》辅导中均有体现:贾国军老师基础精讲第1章第05讲;贾国军老师案例分析第1章第02讲;刘圻老师基础精讲第1章第02讲;考试中心开通的竞赛试题第5(1)题;2022年高级会计实务《应试指南》P17考点二、P18实战案例2;2022年高级会计实务《全真模拟试卷》P62第3题。

2022高会考试试题案例一难易度分析&书课涉及考点

2022高会考试试题案例一难易度分析&书课涉及考点

2022高会考试试题案例一难易度分析&书课涉及考点

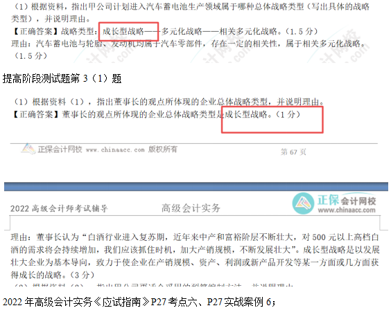
考点回忆3:根据资料(2)中的①②,分析指出甲公司采取的成长型战略的基本类型,并说明是哪种具体类型。详情>>

【出题角度】成长型战略类型

【难易度】中

【点评】本题考核“企业总体战略的类型——成长型战略类型”知识点。该题目所涉及知识点在下列正保会计网校(www.fawtography.com)2022年高级职称《高级会计实务》辅导中均有体现:贾国军老师基础精讲第1章第10讲;贾国军老师案例分析第1章第02讲;刘圻老师基础精讲第1章第04讲;考试中心开通的模拟试题(四)第5(1)题、模拟试题(五)第1(2)题题;基础阶段练习第一章第2(1)题、基础阶段练习第一章第3(2)题;提高阶段练习第一章案例分析题1第3(1)题、提高阶段练习第一章案例分析题1第4(1)(2)题、提高阶段练习第一章案例分析题2第1(1)题、提高阶段练习第二章案例分析题1第2(2)题、提高阶段练习第三章案例分析题1第3(1)题、提高阶段练习第四章案例分析题1第1(1)题、提高阶段测试题第3(1)题;2022年高级会计实务《应试指南》P27考点六、P27实战案例6;2022年高级会计实务《经典案例分析》P10考点2、P32案例1;2022年高级会计实务《全真模拟试卷》P106第4题。

2022高会考试试题案例一难易度分析&书课涉及考点

2022高会考试试题案例一难易度分析&书课涉及考点

2022高会考试试题案例一难易度分析&书课涉及考点

2022高会考试试题案例一难易度分析&书课涉及考点

2022高会考试试题案例一难易度分析&书课涉及考点

2022高会考试试题案例一难易度分析&书课涉及考点

2022高会考试试题案例一难易度分析&书课涉及考点

考点回忆4:根据资料中,提出甲公司战略控制中采用了哪些管理控制模式。详情>>

【出题角度】管理控制模式

【难易度】中

【点评】本题考核“战略控制——管理控制模式”知识点。该题目所涉及知识点在下列正保会计网校(www.fawtography.com)2022年高级职称《高级会计实务》辅导中均有体现:贾国军老师基础精讲第1章第9讲;刘圻老师基础精讲第1章第03讲;考试中心开通的模拟试题(二)第4(1)题;基础阶段练习第二章第2(1)题;竞赛试题第4(1)题;2022年高级会计实务《应试指南》P25考点五、P26实战案例5。

2022高会考试试题案例一难易度分析&书课涉及考点

2022高会考试试题案例一难易度分析&书课涉及考点

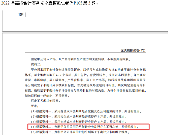
考点回忆5:根据资料(3),指出甲公司所选取的平衡计分卡指标中,分别属于财务维度和客户维度的指标有哪些。详情>>

【出题角度】平衡计分卡财务维度和客户维度内容

【难易度】易

【点评】本题考核“平衡计分卡指标体系设计”知识点。该题目所涉及知识点在下列正保会计网校(www.fawtography.com)2022年高级职称《高级会计实务》辅导中均有体现:贾国军老师基础精讲第7章第5讲;贾国军老师案例分析第7章第01讲;刘圻老师基础精讲第7章第05讲;考试中心开通的模拟试题(四)第5题、模拟试题(五)第5题;基础阶段练习-第七章案例分析2第2(5)题;提高阶段练习-第二章基础案例分析2第1(6)题、提高阶段练习-第七章基础案例分析1第4(1)题、提高阶段练习-第七章基础案例分析1第5(3)题;2022年高级会计实务《应试指南》P262考点四;2022年高级会计实务《经典案例分析》P214考点7、P214典型案例分析;2022年高级会计实务《全真模拟试卷》P105第3题。

2022高会考试试题案例一难易度分析&书课涉及考点

2022高会考试试题案例一难易度分析&书课涉及考点

2022高会考试试题案例一难易度分析&书课涉及考点

2022高会考试试题案例一难易度分析&书课涉及考点

2022高会考试试题案例一难易度分析&书课涉及考点

2022高会考试试题案例一难易度分析&书课涉及考点

学员讨论(0
回到顶部
折叠
网站地图

Copyright © 2000 - www.fawtography.com All Rights Reserved. 北京正保会计科技有限公司 版权所有

京B2-20200959 京ICP备20012371号-7 出版物经营许可证 京公网安备 11010802044457号