24周年

财税实务 高薪就业 学历教育
APP下载
APP下载新用户扫码下载
立享专属优惠

安卓版本:8.8.30 苹果版本:8.8.30

开发者:北京正保会计科技有限公司

应用涉及权限:查看权限>

APP隐私政策:查看政策>

HD版本上线:点击下载>

重磅!2022年高级会计师考试大纲变化对比解读!

来源: 正保会计网校 编辑:小木 2021/12/29 12:37:47  字体:

选课中心

书课题助力备考

选课中心

资料专区

硬核资料等你学

资料专区

免费题库

海量好题免费做

免费题库

会计人证件照

图片一键处理

会计人证件照

考试提醒

考试节点全知晓

考试提醒

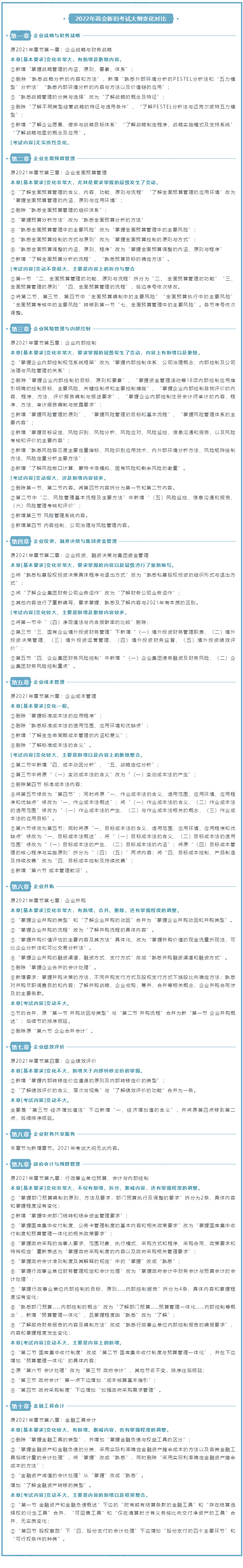
2022年高级会计师《高级会计实务》考试大纲已经公布,为了便于大家备考,网校特整理了2022年高会《高级会计实务》新旧考试大纲细节对比,准备参加2022高会考试的考生赶紧看。

教材变化对比 教材变动解读 教材解读直播
考试大纲公布 考试大纲变化 考试大纲解读

刘国峰老师解读2022年高会教材变动,回放入口>>

贾国军老师解读2022高会考试大纲变化 回放入口>>

与2021年高级会计实务考试大纲相比,变化非常大,首先新增加一章内容,其他章节顺序进行了调整,其次是结构框架的调整。

2022年高级会计考试大纲整体在层次上进行了优化,考试内容上只保留了一级标题、二级标题,对于具体的文字描述全部进行了删除,更加的直观,层级关系更加一目了然。

重磅!2022年高级会计师考试大纲对比出炉!

2022年高级会计师《高级会计实务》考试大纲对比

说明:因考试政策、内容不断变化与调整,正保会计网校提供的考试信息仅供参考,如有异议,请考生以官方部门公布的内容为准!

2022年高级会计师考试报名时间1月5日-24日,各地有差异,准备报名2022年高会考试的考生们一定要随时关注!查看各地高会报名时间>>

学员讨论(0
回到顶部
折叠
网站地图

Copyright © 2000 - www.fawtography.com All Rights Reserved. 北京正保会计科技有限公司 版权所有

京B2-20200959 京ICP备20012371号-7 出版物经营许可证 京公网安备 11010802044457号

恭喜你!获得专属大额券!

套餐D大额券

去使用