扫码下载APP
及时接收新鲜考试资讯及
备考信息
| 应试指南 | 经典案例分析 | 全真模拟试卷 |
2021年高级会计师教材已发布,考试的题目全部源自课本内容,通读课本,掌握课本上的知识是非常重要的环节。但大多数高级会计师考生对高级会计师考试的范围和要求、出题特点、试题难度、知识点理解掌握等方面都了解得不够。
这些考生一方面可以在网校听课的时候,通过老师的指导而了解这些信息,另一方面就是通过使用高质量的辅导书来获得这些信息。
高级会计实务《应试指南》全面讲解知识点、考点、难点,有讲解有练习,帮助考生系统、高效复习,为高级会计师备考打下坚实基础!
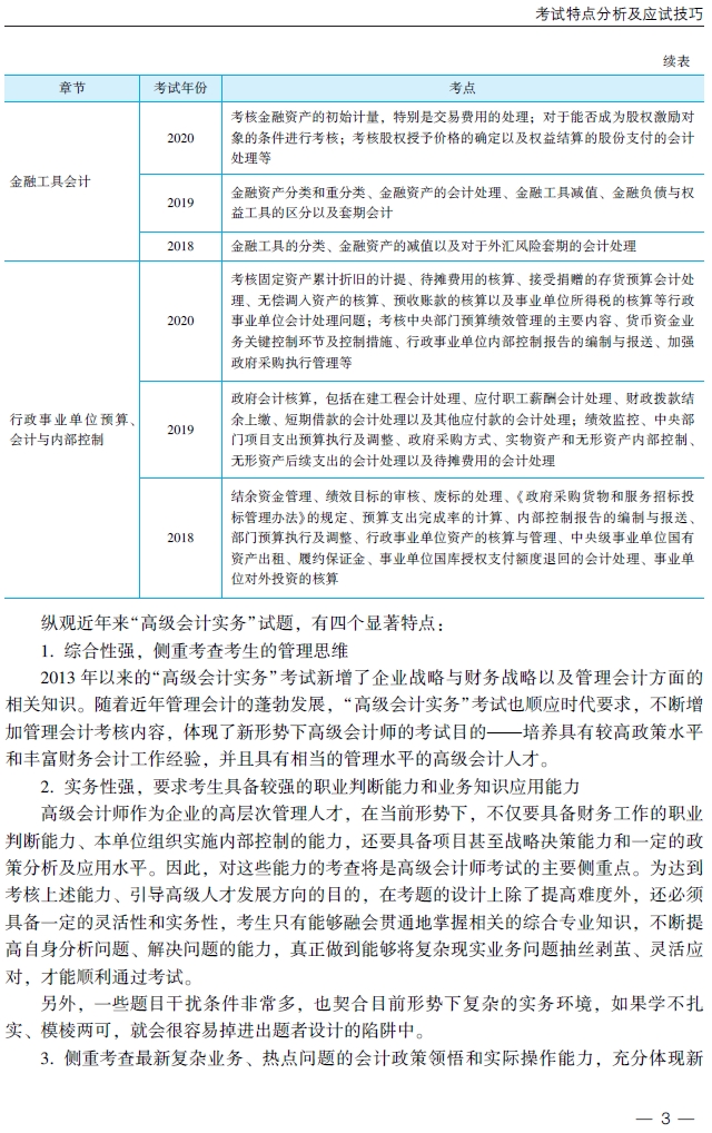
2021年高级会计师辅导书《应试指南》考试特点分析及应试技巧部分试读如下:





高级会计师辅导书《应试指南》包含高级会计实务考试特点分析与应试技巧、考情透析、考点总结、思维导图、核心考点讲解及实战案例、章节重难点汇总、试题精炼等版块,帮助考生迅速全面掌握高会知识点,这样的辅导书,还不来一本吗?立即购买>
2021年高级会计师考试提前至5月份,评审申报可能也将提前,备考进度如何?总之留给大家准备考试和评审的时间是只会减少不会增多,所以,提前准备评审申报材料才是硬道理!提醒大家,2021年高会考生需提前准备评审申报,尤其是论文和业绩!
2022年高级会计师招生方案已上线,论文班精益求精,全程指导论文写作发表,24小时内留言板答疑,辅导期内直至发表成功!查看论文班详情>
评审指导班全程指导评审申报,一对一指导业绩撰写!申报表填写、纸质材料装订,评审答辩指导;工作业绩撰写指导,挖掘业绩亮点,包装润色等,专业老师24小时内答疑,指导考生突破评审+业绩+答辩壁垒。查看评审指导班详情>
考评无忧班涵盖考试+论文发表+评审指导+业绩指导,一站式服务,助你考评一步到位!查看考评无忧班详情>
Copyright © 2000 - www.fawtography.com All Rights Reserved. 北京正保会计科技有限公司 版权所有
京B2-20200959 京ICP备20012371号-7 出版物经营许可证
京公网安备 11010802044457号
套餐D大额券
¥
去使用