25周年

财税实务 高薪就业 学历教育
APP下载
APP下载新用户扫码下载
立享专属优惠

安卓版本:8.8.80 苹果版本:8.8.80

开发者:北京正保会计科技有限公司

应用涉及权限:查看权限>

APP隐私政策:查看政策>

HD版本上线:点击下载>

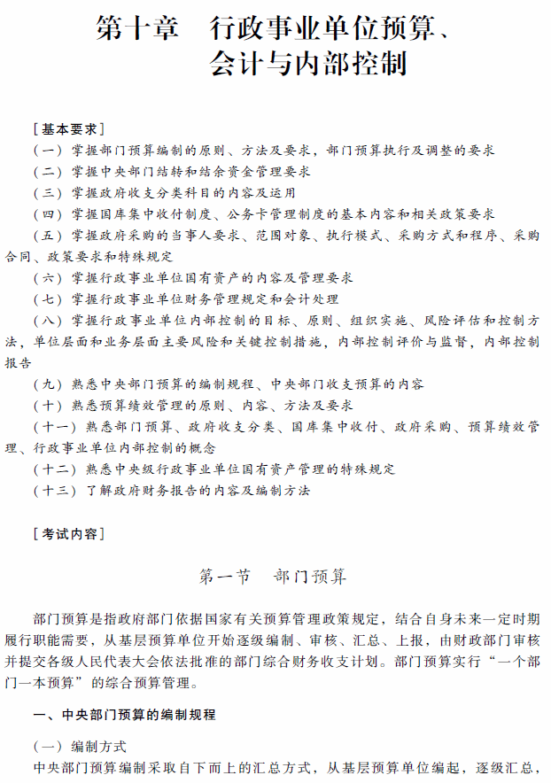
2018年高级会计师考试《高级会计实务》考试大纲(第十章)

来源: 财政部会计司 编辑: 2018/04/11 12:13:38  字体:

选课中心

书课题助力备考

选课中心

资料专区

硬核资料等你学

资料专区

免费题库

海量好题免费做

免费题库

会计人证件照

图片一键处理

会计人证件照

考试提醒

考试节点全知晓

考试提醒

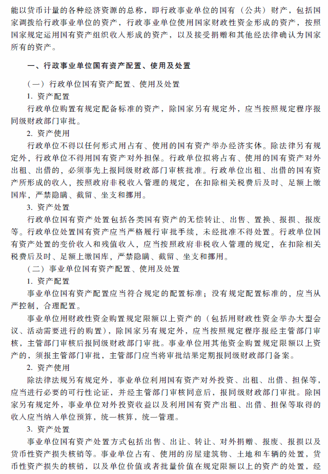
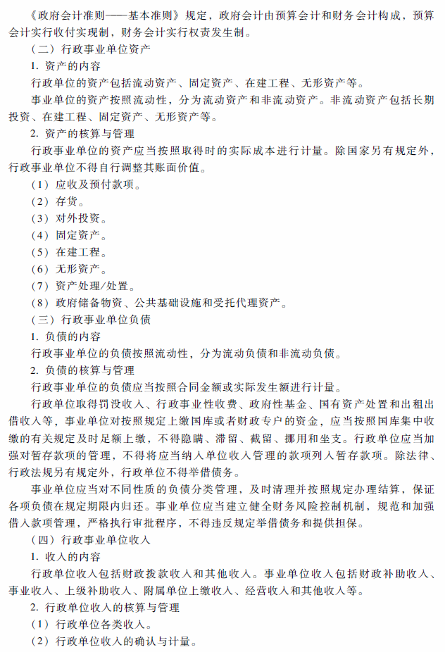
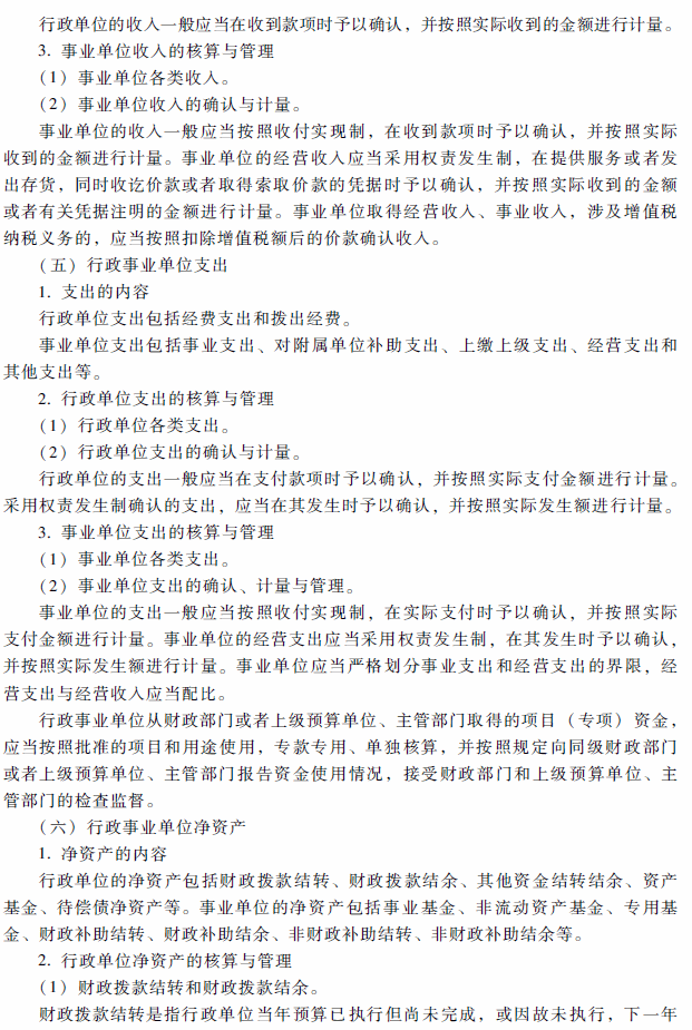
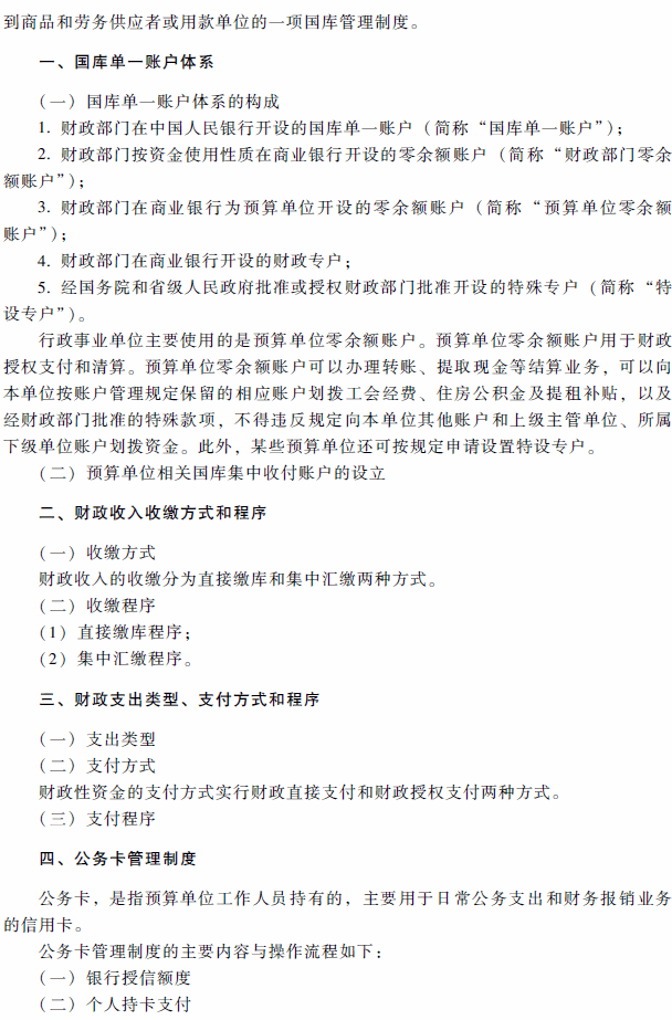
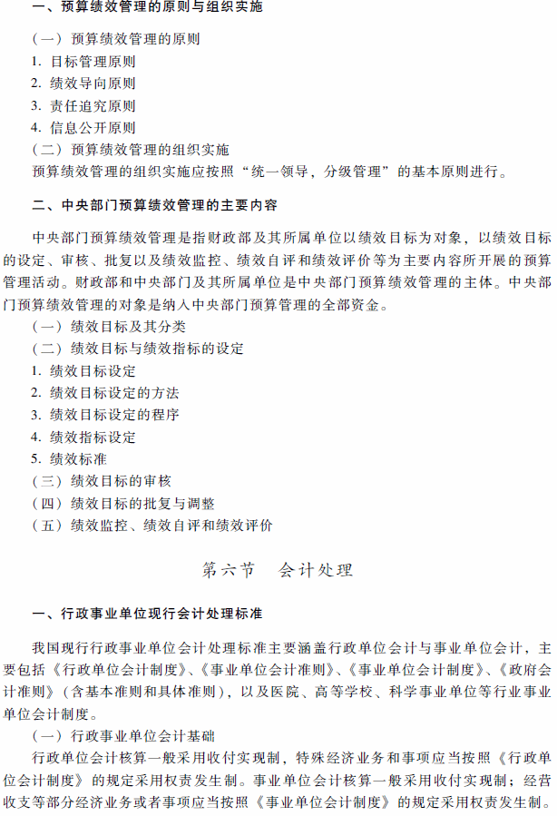
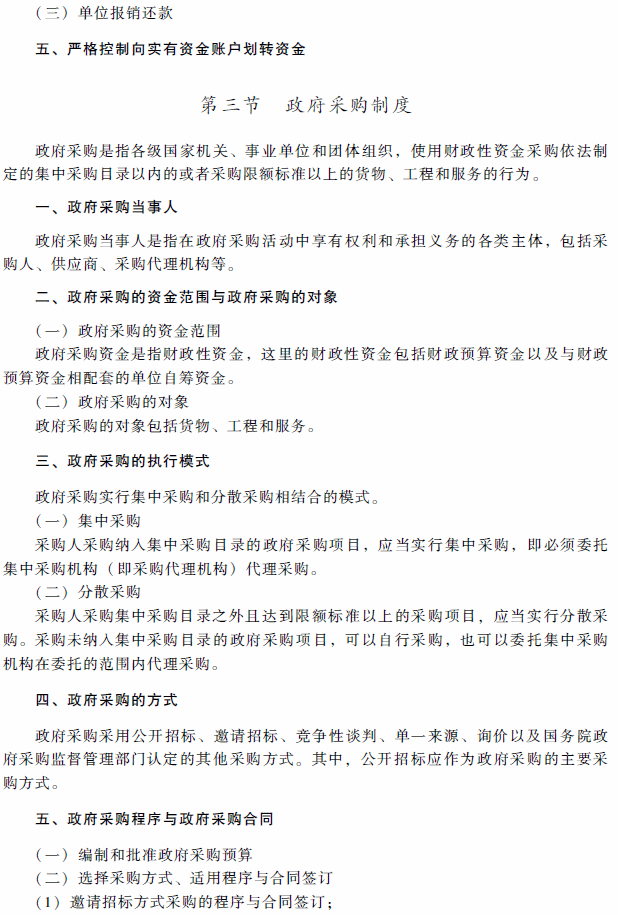
第十章

高会考生们期盼已久的2018年高级会计师考试大纲终于发布了,学员可根据高会考试大纲制定自己的学习计划,更有效地学习。以下是2018年高级会计师考试《高级会计实务》考试大纲(第十章)内容,供学员们参考,快来围观!

2018年高级会计师考试《高级会计实务》考试大纲(第十章)

2018年高级会计师考试《高级会计实务》考试大纲(第十章)

2018年高级会计师考试《高级会计实务》考试大纲(第十章)

2018年高级会计师考试《高级会计实务》考试大纲(第十章)

2018年高级会计师考试《高级会计实务》考试大纲(第十章)

2018年高级会计师考试《高级会计实务》考试大纲(第十章)

2018年高级会计师考试《高级会计实务》考试大纲(第十章)

2018年高级会计师考试《高级会计实务》考试大纲(第十章)

2018年高级会计师考试《高级会计实务》考试大纲(第十章)

2018年高级会计师考试《高级会计实务》考试大纲(第十章)

2018年高级会计师考试《高级会计实务》考试大纲(第十章)

2018年高级会计师考试《高级会计实务》考试大纲(第十章)

2018年高级会计师考试《高级会计实务》考试大纲(第十章)

2018年高级会计师考试《高级会计实务》考试大纲(第十章)

2018年高级会计师考试《高级会计实务》考试大纲(第十章)

2018年高级会计师考试《高级会计实务》考试大纲(第十章)

2018年高级会计师考试《高级会计实务》考试大纲(第十章)

2018年高级会计师考试《高级会计实务》考试大纲(第十章)

2018年高级会计师考试《高级会计实务》考试大纲(第十章)

2018年高级会计师考试《高级会计实务》考试大纲(第十章)

2018年高级会计师考试《高级会计实务》考试大纲(第十章)

2018年高级会计师考试《高级会计实务》考试大纲(第十章)

2018年高级会计师考试《高级会计实务》考试大纲(第十章)

2018年高级会计师考试《高级会计实务》考试大纲(第十章)

2018年高级会计师考试《高级会计实务》考试大纲(第十章)

2018年高级会计师考试《高级会计实务》考试大纲(第十章)

2018年高级会计师考试《高级会计实务》考试大纲(第十章)

2018年高级会计师考试《高级会计实务》考试大纲(第十章)

点击下载考试大纲

说明:因考试政策、内容不断变化与调整,正保会计网校提供的高级会计师考试信息仅供参考,如有异议,请考生以权威部门公布的内容为准!

推荐阅读:

2018年高级会计师《高级会计实务》新旧教材变化对比

2018年高级会计师教材已到货 超值辅导书套装7.5折包邮

学员讨论(0
回到顶部
折叠
网站地图

Copyright © 2000 - www.fawtography.com All Rights Reserved. 北京正保会计科技有限公司 版权所有

京B2-20200959 京ICP备20012371号-7 出版物经营许可证 京公网安备 11010802044457号

恭喜你!获得专属大额券!

套餐D大额券

去使用