25周年

财税实务 高薪就业 学历教育
APP下载
APP下载新用户扫码下载
立享专属优惠

安卓版本:8.8.80 苹果版本:8.8.80

开发者:北京正保会计科技有限公司

应用涉及权限:查看权限>

APP隐私政策:查看政策>

HD版本上线:点击下载>

高级会计师考前 你需要了解两项重大事项!

来源: 正保会计网校 编辑:木草人 2020/08/05 18:14:28  字体:

选课中心

书课题助力备考

选课中心

资料专区

硬核资料等你学

资料专区

免费题库

海量好题免费做

免费题库

会计人证件照

图片一键处理

会计人证件照

考试提醒

考试节点全知晓

考试提醒

2020年高级会计师考试时间为9月6日8:30-12:00,高级会计师考试基本情况你了解吗?高级会计师考试为全面实行无纸化的开卷考试,题型全部为案例分析题,要求考生在210分钟内完成8道案例分析题目,高级会计师案例分析题共有9道。必做题7题共80分,各题分值10-15分不等,选答题2题均为20分。

除了高级会计师考试的基本情况,高级会计师考前你还有两项重大事项需要了解!

高级会计师准考证打印时间

很多考生在参加考试时,有考前最后一天甚至考试当天才打印准考证的习惯,同学们,这样的习惯一定要摒弃!通过下方高会准考证打印时间汇总,我们可以发现,很多地区准考证打印时间可能在考前几天就截止了,例如广西准考证打印时间为8月28日。

同时各地区高级会计师报考政策中明确表明:未在规定时间内打印准考证的,将视为放弃考试!所以各位考生务必及时关注当地高会考试政策,在规定时间内及时打印准考证,并建议大家可以多打印几份以防意外丢失。

高级会计师考前 你需要了解两项重大事项!

各地准考证打印政策公布中 点击图片查看详情

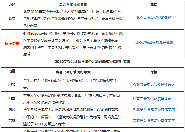
各地参加考试的疫情防控要求

近日来,虽然疫情状况有所缓和,但多地发展态势依旧严峻,为做好疫情防控工作,目前各地陆续发布高级会计师考试考务日程安排通知,要求考生做好自我健康管理,达到相关要求并提供一定健康证明才可参加高会考试。

北京地区2020高会考试顺延至2021年,正保会计网校课程辅导期也一并延长。

高级会计师考前 你需要了解两项重大事项!

政策不断更新中 点击图片查看当地疫情防控要求

为了提高考生实战能力,考前更好地做到查漏补缺,正保会计网校推出高级会计师大模考——案例分析实战测评。

本次全真模考由专业教学老师出题,贴近真实考试难度,符合正式考试命题规律!高级会计师第二次模考8月4日起,快来加入模考大军吧!

高级会计师考前全真模考>>

更多推荐:

案例分析题阅读量大 在高会无纸化考试时如何牢抓题目重点?

学员讨论(0
回到顶部
折叠
网站地图

Copyright © 2000 - www.fawtography.com All Rights Reserved. 北京正保会计科技有限公司 版权所有

京B2-20200959 京ICP备20012371号-7 出版物经营许可证 京公网安备 11010802044457号

恭喜你!获得专属大额券!

套餐D大额券

去使用