扫码下载APP
及时接收新鲜考试资讯及
备考信息
| 考试试题 | 考情分析 | 考点总结 | 试题点评 | 直播点评 |
2023高级会计师《高级会计实务》考后回忆试题考点及辅导书版点评你还没get吗?高级会计师考试结束,有哪些试题考点是你在高会辅导书上见过的?正保会计网校为方便广大考生学习交流,特收集了网校论坛考生对高级会计师试题的回忆版。
| 辅导课程 | 辅导书 |
试题均来自考生反馈,网校教学专家根据考生反馈收集后,整理出参考答案并提供详细点评,供大家参考。如有疑问,欢迎大家去论坛讨论,点击前往论坛讨论>
| 案例分析一 | 案例分析二 | 案例分析三 |
| 案例分析四 | 案例分析五 | 案例分析六 |
| 案例分析七 | 案例分析八 | 案例分析九 |
【案例分析七】(10分)
甲公司是一家大型国有投资公司,主要从事战略新兴产业股权投......查看完整版试题>>
要求:(1)根据资料(1),从企业战略目标体系的内部构成角度,指出甲公司高管“构建由业务增长、市场份额、盈利水平等三大指标组成的公司战略目标体系”举措是否不当,并说明理由。
【参考答案】甲公司高管“构建由业务增长、市场份额、盈利水平等三大指标组成的公司战略目标体系”举措不当。
理由:企业战略目标是多元化的,既包括经济目标,又包括非经济目标;既包括定量目标,又包括定性目标。
【出题角度】公司战略目标
【难易度】易
【点评】本题考核“公司战略目标”知识点。该题目所涉及知识点在下列正保会计网校(www.fawtography.com)2023年高级职称《高级会计实务》辅导中均有体现:2023年高级会计实务《应试指南》P18的表1-9。

要求:(2)根据资料(1),指出甲战略实施模式的类型;结合价值链分析,判断“抓好内部控制体系和管理信息系统建设”属于哪类价值创造活动及具体类型。
【参考答案】指挥型模式。
属于辅助活动中的企业基础设施。
【出题角度】战略实施模式类型、价值链分析(价值创造活动的类型)
【难易度】中
【点评】本题考核“战略实施模式类型、价值链分析(价值创造活动的类型)”知识点。该题目所涉及知识点在下列正保会计网校(www.fawtography.com)2023年高级职称《高级会计实务》辅导中均有体现:2023年高级会计实务《应试指南》P27的表1-21和P25“4.价值链分析”,2023年高级会计实务《经典案例分析》P9的考点一和P8页表1-2。


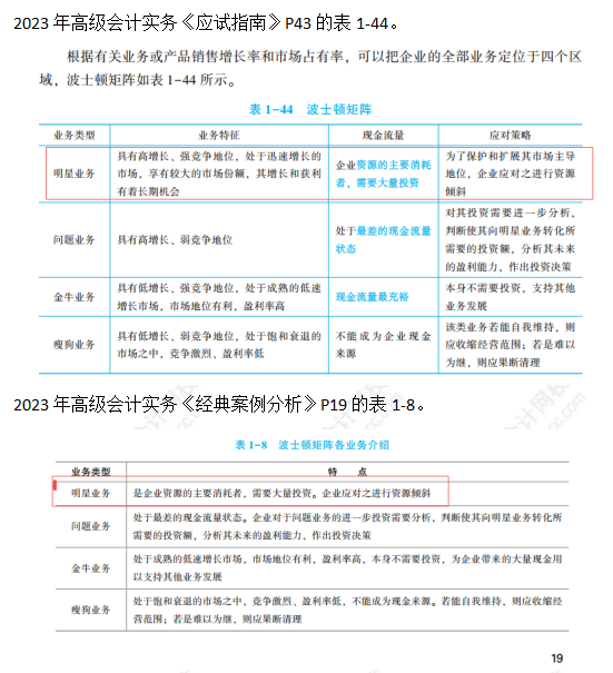
要求:(3)根据资料(2),从整个集团业务角度,判断融资租赁业务版块在波士顿的业务类型,并说明理由。
【参考答案】明星业务。
理由:A公司业务持续高增长,市场份额和资产收益率显著高于同类企业。
【出题角度】波士顿矩阵的业务类型
【难易度】中
【点评】本题考核“波士顿矩阵的业务类型”知识点。该题目所涉及知识点在下列正保会计网校(www.fawtography.com)2023年高级职称《高级会计实务》辅导中均有体现:2023年高级会计实务《应试指南》P43的表1-44,2023年高级会计实务《经典案例分析》P19的表1-8,2023年高级会计实务《全真模拟试卷》P66的第1题。


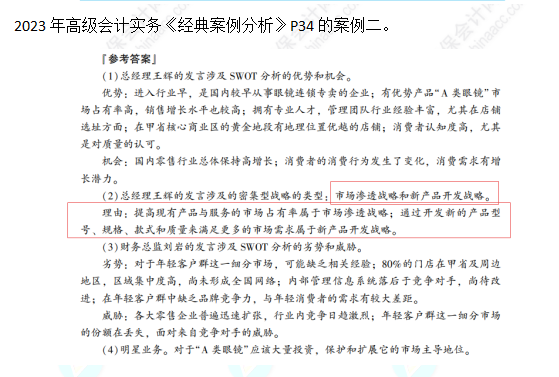
要求:(4)根据资料(2),分别指出①②总体战略的具体类型,并说明理由。
【参考答案】①成长型战略----密集型战略----新产品开发战略。
理由:在现有租赁服务的基础上,积极开展“租赁+投资”等“租赁+”全新金融服务业务,属于在现有市场上通过改进或改变产品或服务以增加产品销售量的战略。
②成长型战略----密集型战略----市场渗透战略。
理由:着手建立现有业务的线上销售服务平台,通过“线上+线下”营销,扩大区域产品市场份额属于通过更大的市场营销,努力提高现有产品或服务在现有市场份额的战略。
【出题角度】总体战略的具体类型(成长型战略)
【难易度】中
【点评】本题考核“总体战略的具体类型(成长型战略)”知识点。该题目所涉及知识点在下列正保会计网校(www.fawtography.com)2023年高级职称《高级会计实务》辅导中均有体现:2023年高级会计实务《应试指南》P32的表1-26,2023年高级会计实务《经典案例分析》P34的案例二,2023年高级会计实务《全真模拟试卷》P88的第1题。



要求:(5)根据资料(3),指出B小额贷款公司总体战略及具体类型。
【参考答案】收缩型战略——放弃战略。
【出题角度】总体战略的具体类型(收缩型战略)
【难易度】难
【点评】本题考核“总体战略的具体类型(收缩型战略)”知识点。该题目所涉及知识点在下列正保会计网校(www.fawtography.com)2023年高级职称《高级会计实务》辅导中均有体现: 2023年高级会计实务《应试指南》P35的表1-32,2023年高级会计实务《经典案例分析》P12的表1-6。


正保会计网校祝各位学员朋友们金榜题名,梦想成真。
本试卷内容由正保会计网校论坛学员提供,网校教学专家整理。
转载请注明来源于正保会计网校
更多推荐:
Copyright © 2000 - www.fawtography.com All Rights Reserved. 北京正保会计科技有限公司 版权所有
京B2-20200959 京ICP备20012371号-7 出版物经营许可证
京公网安备 11010802044457号