25周年

财税实务 高薪就业 学历教育
APP下载
APP下载新用户扫码下载
立享专属优惠

安卓版本:8.8.90 苹果版本:8.8.90

开发者:北京正保会计科技有限公司

应用涉及权限:查看权限>

APP隐私政策:查看政策>

【干货】2026年高会考前三页纸下载

来源: 正保会计网校 编辑:燕子 2026/04/23 18:54:50  字体:

选课中心

书课题助力备考

选课中心

资料专区

硬核资料等你学

资料专区

免费题库

海量好题免费做

免费题库

会计人证件照

图片一键处理

会计人证件照

考试提醒

考试节点全知晓

考试提醒

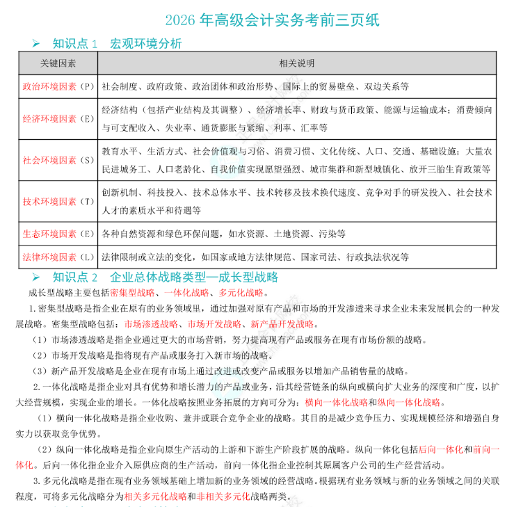
2026年高级会计师考试时间为5月16日,距离考试时间越来越近了,此时大部分考生也已迈进了备考的冲刺阶段,为帮助2026年广大高级会计师考生高效备考,网校老师精心为大家整理了2026高级会计师《高级会计实务》考试必备三页纸PDF版立即0.1元领取!

4.232

【温馨提醒】高会考试采用开卷形式,允许考生携带装订整理好的讲义、笔记等纸质资料进入考场,大家可以将三页纸打印装订好带入考场,便于考试时查找!2026高会考前三页纸>

更多推荐:

2026高会考前黄金3小时:圈重点+抢分包

重磅上线!2026年《高级会计实务》三色笔记来了!

学员讨论(0
回到顶部
折叠
网站地图

Copyright © 2000 - www.fawtography.com All Rights Reserved. 北京正保会计科技有限公司 版权所有

京B2-20200959 京ICP备20012371号-7 出版物经营许可证 京公网安备 11010802044457号

恭喜你!获得专属大额券!

套餐D大额券

去使用