扫码下载APP
及时接收新鲜考试资讯及
备考信息
2026 年高级会计师考试时间为 5 月 16 日,距离考试还有一个多月的时间,为助 2026 年广大 高级会计师考生高效备考,我们特别为您制定了以下“冲刺”方案!
进入备考的冲刺阶段,每一分每一秒都十分珍贵,大家一定要高效利用考前这段时间,适当地增加学习的时长,平时工作日尽可能达到 3~4 小时的学习时间,周末要争取达到 4~6 小时。高级会计实务考试是开卷考试,虽然不要求将所有知识点都背下来,但是必须要足够熟悉。建议大家将基础知识再从头到尾过一遍,加深印象,定期回顾总结所学知识,查找漏洞,及时补齐短板。 冲刺阶段还必须要刷题,至少要保证每天一道案例分析题,然后认真地分析总结出题特点,做题方法,及时改正自己做题时的不良习惯,做到短时间内快速提分。
高级会计实务虽为开卷考试,但是难度却不容小觑,各位考生一定要熟悉教材,对其做到了如指掌。 在这一阶段,建议各位考生重新熟读教材,将各章知识点重新梳理,用整块的时间进行复习,要在掌握基 础知识点的基础上加强对重难点、易混易错知识点的把握。
高级会计实务采用开卷、计算机化考试方法,也就是我们常说的机考。许多考生由于对机考操作不熟悉,导致答题速度慢,无法按时答完题目。所以建议各位考生一定要抽出时间体验机考模拟系统,熟悉公式和符号的输入以及上机答题的操作流程。此外,在考前大家一定要反复进行模拟训练,模仿考场环境, 严格按照考场要求、考试时间答题。这样经过多次的训练后就会养成最适合考试的答题习惯,也能在一定程度上缓解紧张的心情,轻松应对考试。
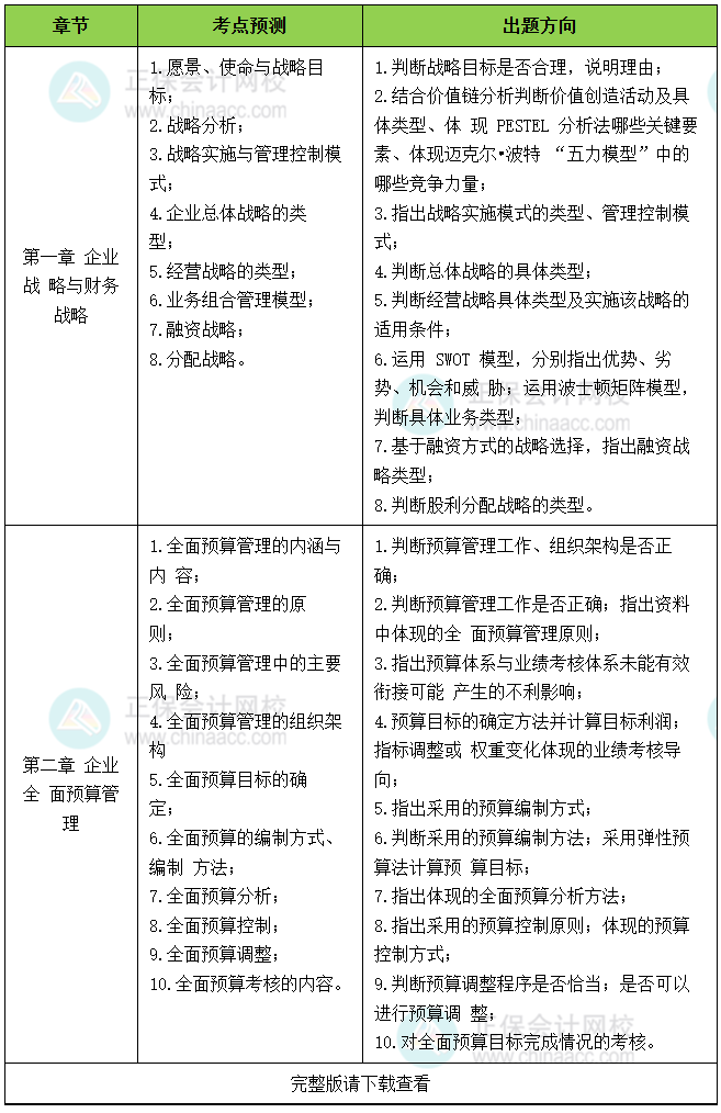
2026 年高级会计师考试
各章节考点预测和出题方向

↓点击即可下载↓
>2026年《高级会计实务》考点预测、出题方向和学习方法.PDF<
更多推荐:
Copyright © 2000 - www.fawtography.com All Rights Reserved. 北京正保会计科技有限公司 版权所有
京B2-20200959 京ICP备20012371号-7 出版物经营许可证
京公网安备 11010802044457号
套餐D大额券
¥
去使用