扫码下载APP
及时接收新鲜考试资讯及
备考信息
《高级会计实务》考试形式为开卷考试,且全部都是主观题目。2026年高级会计实务考试时间为5月16日,报考2026年高会考试的同学们是不是已经摩拳擦掌准备大干一场了?
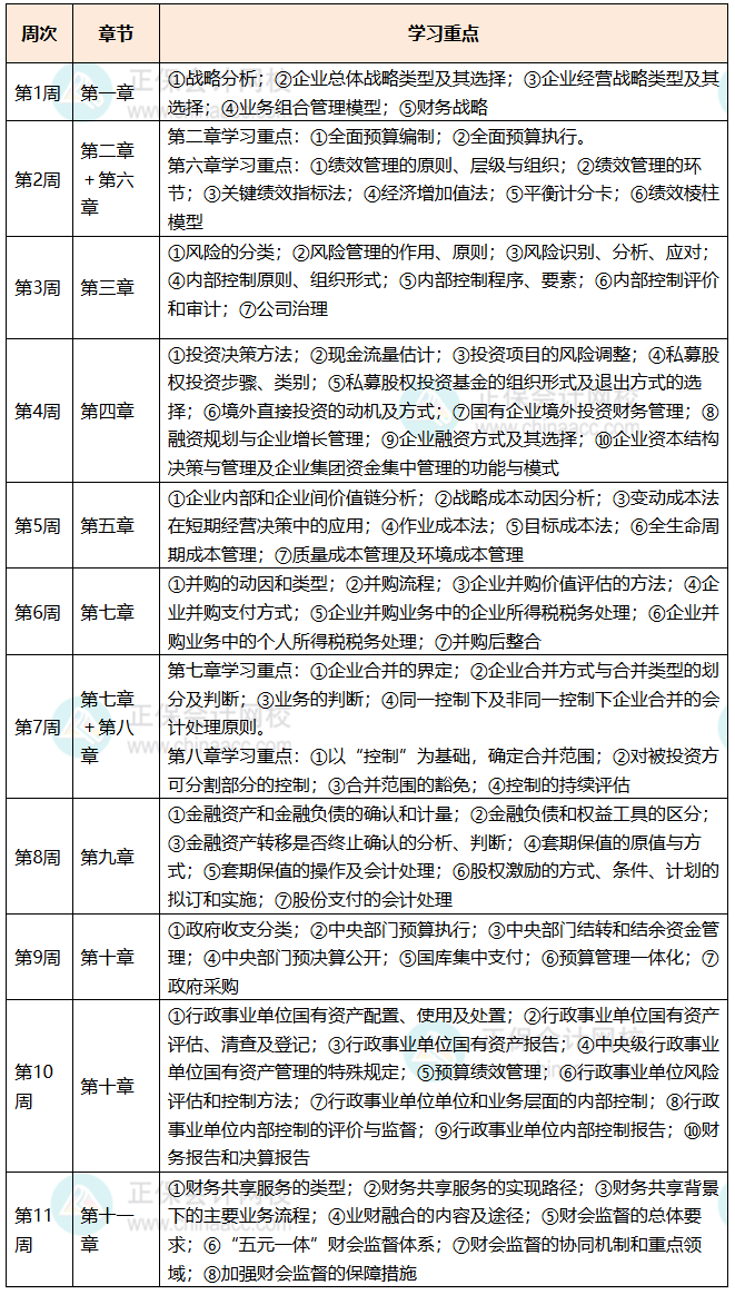
为助您一臂之力,正保会计网校制定了2026年学习计划表,以方便同学们整体把握高会的学习进度,希望这份计划表能帮助大家顺利通过2026年的考试。

计划从第1周开始到第16周考前结束,分为基础、提高和冲刺三个阶段;学员可根据本表的提示,结合自己的时间安排、学习情况进行细化,并按本计划要求完成听课、做题的学习任务。
1、核心目标:扫清基础盲点,熟悉教材框架,对接网校基础精讲课程。
2、备考策略:结合网校基础精讲课程通读官方教材→每章结束后结合《应试指南》(导图速查)掌握教材章节架构→熟悉相应知识点所在教材位置
3、具体安排,见下表

1、核心目标:突破重难点,通过习题强化课程搭建知识体系,提升案例解题能力。
2、备考策略:结合网校习题强化课程巩固知识点→结合《应试指南》练习教材考点快速定位→专项补弱,牢记高频题型答题模板
1、核心目标:全真模拟+考前模拟练速度,查漏补缺,熟练开卷答题技巧及机考操作。机考练习>
2、备考策略:回顾错题本和新增考点笔记→结合网校机考模拟系统熟悉答题界面,提升打字速度→调整心态,牢记关键框架,快速翻阅教材标记重点页码。
更多推荐:
Copyright © 2000 - www.fawtography.com All Rights Reserved. 北京正保会计科技有限公司 版权所有
京B2-20200959 京ICP备20012371号-7 出版物经营许可证
京公网安备 11010802044457号
套餐D大额券
¥
去使用