扫码下载APP
及时接收新鲜考试资讯及
备考信息
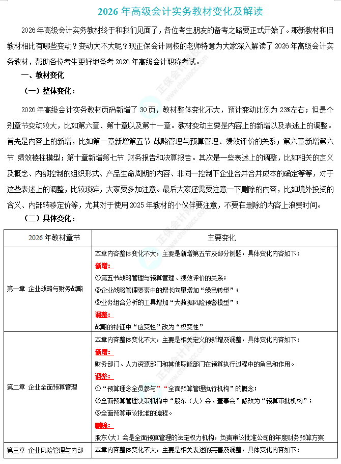
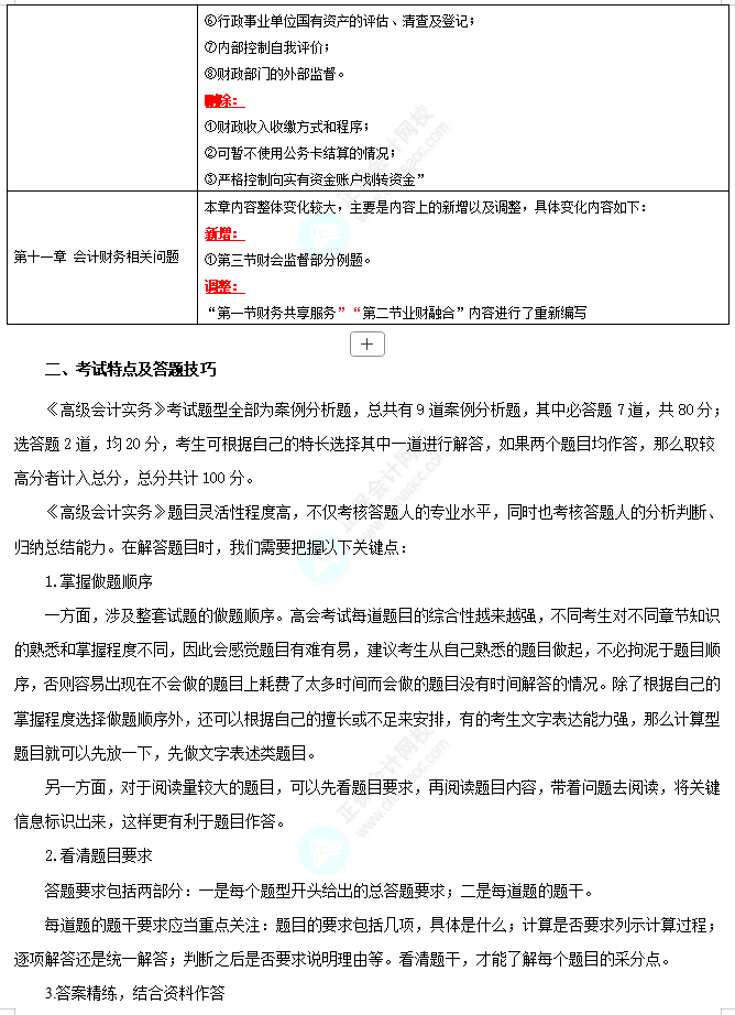
重磅消息来袭!2026年高级会计全新版教材和我们见面啦!你是否好奇,与2025年版本相比,它究竟有哪些重要变动?又有哪些关键内容需要我们格外留意呢?
别着急,正保会计网校已加急梳理,精心打造了《高级会计实务》教材变化对比详解以及新教材解读,为您的学习备考精准导航,如此干货,切莫错过!
☛免费直播:2026年高会教材变动解读及备考指导
✅1月6日19:00-19:45,刘国峰老师解读会计部分:点击查看>
✅1月6日19:45-20:30,贾国军老师解读财管部分:点击查看>
☛ 2026高会考试官方教材现货抢购,网校将根据订单先后顺序陆续发货,开卷考怎么能没有教材呢~立即购书>





高级会计考试辅导用书琳琅满目,良莠不齐,各位同学在选择辅导书时一定要擦亮双眼,选择适合自己的辅导书!2026年高会辅导书>
更多推荐:
Copyright © 2000 - www.fawtography.com All Rights Reserved. 北京正保会计科技有限公司 版权所有
京B2-20200959 京ICP备20012371号-7 出版物经营许可证
京公网安备 11010802044457号
套餐D大额券
¥
去使用