25周年

财税实务 高薪就业 学历教育
APP下载
APP下载新用户扫码下载
立享专属优惠

安卓版本:8.8.80 苹果版本:8.8.80

开发者:北京正保会计科技有限公司

应用涉及权限:查看权限>

APP隐私政策:查看政策>

HD版本上线:点击下载>

2024年高级会计师考试各章节主要考点&出题方向预测

来源: 正保会计网校 编辑:小木 2024/04/08 11:13:56  字体:

选课中心

书课题助力备考

选课中心

资料专区

硬核资料等你学

资料专区

免费题库

海量好题免费做

免费题库

会计人证件照

图片一键处理

会计人证件照

考试提醒

考试节点全知晓

考试提醒

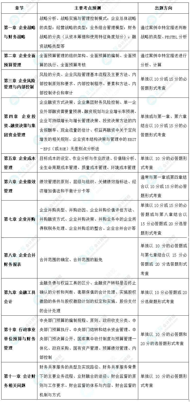
2024年高级会计师考试近在咫尺,备考效果如何?该掌握的考点都掌握了吗?网校老师特为大家整理了各章节主要考点及出题方向,希望能帮到大家!

2024年高级会计师考试各章节主要考点&出题方向预测

2024年高级会计师考试各章节主要考点&出题方向预测

注册/登录网校账号,点击下方按钮直接下载PDF版↓↓

2024年《高级会计实务》考点&出题方向预测

相关推荐:2024年高级会计师新教材备考干货汇总

学员讨论(0
回到顶部
折叠
网站地图

Copyright © 2000 - www.fawtography.com All Rights Reserved. 北京正保会计科技有限公司 版权所有

京B2-20200959 京ICP备20012371号-7 出版物经营许可证 京公网安备 11010802044457号

恭喜你!获得专属大额券!

套餐D大额券

去使用