25周年

财税实务 高薪就业 学历教育
APP下载
APP下载新用户扫码下载
立享专属优惠

安卓版本:8.8.80 苹果版本:8.8.80

开发者:北京正保会计科技有限公司

应用涉及权限:查看权限>

APP隐私政策:查看政策>

HD版本上线:点击下载>

2024年高会各章节主要考点、涉及分值和考查方式预测

来源: 正保会计网校 编辑:小木 2024/03/13 11:21:05  字体:

选课中心

书课题助力备考

选课中心

资料专区

硬核资料等你学

资料专区

免费题库

海量好题免费做

免费题库

会计人证件照

图片一键处理

会计人证件照

考试提醒

考试节点全知晓

考试提醒

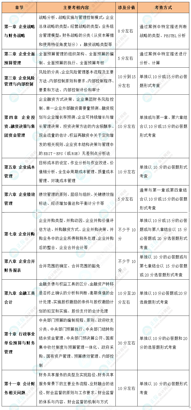
2024年高级会计师考试时间为5月18日,距离考试越来越近,考试都会考查哪些内容呢?以什么方式考呢?网校老师根据近几年高级会计师考试试题(考生回忆版)为大家整理了2024年高会各章节主要考点、涉及分值和考查方式预测,一起来看下吧!

2024年高会各章节主要考点、涉及分值和考查方式预测

参考近五年高级会计师考试试题:

2023高级会计师考试试题及参考答案(考生回忆)

2022高级会计师考试试题及参考答案(考生回忆)

2021高级会计师考试试题及参考答案(考生回忆)

2020高级会计师考试试题及参考答案(考生回忆)

2019高级会计师考试试题及参考答案(考生回忆)

学员讨论(0
回到顶部
折叠
网站地图

Copyright © 2000 - www.fawtography.com All Rights Reserved. 北京正保会计科技有限公司 版权所有

京B2-20200959 京ICP备20012371号-7 出版物经营许可证 京公网安备 11010802044457号

恭喜你!获得专属大额券!

套餐D大额券

去使用