25周年

财税实务 高薪就业 学历教育
APP下载
APP下载新用户扫码下载
立享专属优惠

安卓版本:8.8.70 苹果版本:8.8.70

开发者:北京正保会计科技有限公司

应用涉及权限:查看权限>

APP隐私政策:查看政策>

HD版本上线:点击下载>

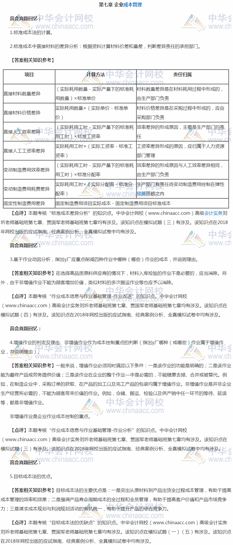
2018年高会《高级会计实务》第七章案例分析试题

来源: 正保会计网校 编辑:木草人 2019/07/19 11:26:35  字体:

选课中心

书课题助力备考

选课中心

资料专区

硬核资料等你学

资料专区

免费题库

海量好题免费做

免费题库

会计人证件照

图片一键处理

会计人证件照

考试提醒

考试节点全知晓

考试提醒

如果你觉得做题是苟且,那么拿到高级会计师证书就是诗和远方。如果你觉得孤独没有力量,正保会计网校希望能陪伴你夹缝里求学习,灯光下读会计。网校根据论坛学员讨论帖整理了2018年高级会计师实务试题案例分析及答案解析(考生回忆版),供2019年高会考生参考!以下为2018年高会《高级会计实务》第七章试题内容:

2018年高会《高级会计实务》第七章试题

本试卷内容由正保会计网校论坛学员提供,网校教学专家整理。

转载请注明来源:正保会计网校

2019年高级会计考试在即,各位考生要保持良好的心态,认真谨慎,记住机会总是留给有准备的人!正保会计网校开设了多样化辅导班次,满足不同学员需求。2019年高级会计师网课开通了精品直达班、考评无忧班、管理进阶班和论文班。让学员针对自身需求,量身服务,2019年高级会计职称辅导课程详情>>   免费试听>>  选课中心>>

推荐阅读:

高会备考没时间?怪自己没早点看到这篇文章

高级会计师备考:请重视高会历年试题

高会考试临近 还有必要报辅导班吗?

2019高级会计师备考干货强势汇总 收藏!

学员讨论(0
回到顶部
折叠
网站地图

Copyright © 2000 - www.fawtography.com All Rights Reserved. 北京正保会计科技有限公司 版权所有

京B2-20200959 京ICP备20012371号-7 出版物经营许可证 京公网安备 11010802044457号

恭喜你!获得专属大额券!

套餐D大额券

去使用