扫码下载APP
及时接收最新考试资讯及
备考信息
摘要:广州高级经济师评审申报时间:2020年5月26日至6月17日止(节假日不受理),周一至周五上午9:00-11:30,下午14:00-17:00。疫情期间,按评委会要求递交材料,做好自我保护措施,如超过5份以上资料审核的,请提前电话预约,逾期概不受理。
关于做好2019年度高级经济师职称评审有关事项的通知
各有关单位:
根据广州市人力资源和社会保障局转发广东省人力资源和社会保障厅《关于在统筹推进疫情防控和经济社会发展形势下做好全省职称评审工作的通知》和广东省人力资源和社会保障厅关于印发《广东省经济专业人员职称评价改革实施方案》的通知(粤人社规[2020]10号)精神,为做好2019年度我市高级经济师职称评审工作,现将有关事宜通知如下:
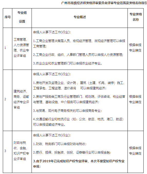
一、申报范围
符合申报条件和有关政策规定,且在我市从事经济相关工作的在职在岗专业技术人员,均可申报广州市高级经济师资格评审委员会评审。具体专业评审组名称如下:
(一)工商管理、人力资源管理、农业专业评审组
(二)建筑经济、商务、运输经济专业评审组
(三)财政与税收、金融、知识产权专业评审组
知识产权专业已于2019年完成评审,本次暂不受理此专业申报。
二、申报方式
请申报人及各有关单位务必在6月17日前登录广州市人力资源和社会保障局网站“广州职称”频道(),点击“职称申报”下的“广州市职称业务申报与管理系统”,进行网上申报(同时上传“证书、证明材料”“业绩、成果材料”“论文、论著材料” 等,清单详情见附件1)、审核、提交材料和生成表格(所提交的纸质材料和电子材料务必一致),并按照申报材料要求,将申报材料报送至广州市高级经济师资格评审委员会办公室。
针对申报过程中的常见问题,各申报人可登录职称业务申报与管理系统后查阅“职称评定业务有问有答”的相关内容。
申报人所在单位落实好“评前公示”、评审通过人员“评后公示”的双公示制度,公示必须在单位网站和张贴于单位显著位置,公示时间不少于7个工作日,填写评价意见(不得写“情况属实”,按具体意见填写)和公示情况表并加盖公章。申报人所在单位必须对申报人的申报材料进行认真审查,未按要求进行公示的单位,将按有关规定追究责任。
三、申报条件和相关政策
(一)申报高级经济师资格执行《广东省经济专业人员职称评价改革实施方案》(粤人社规[2020]10号)规定。
(二)学历、资历条件按照国家和省深化职称制度改革部署以及人力资源社会保障部《关于深化经济专业人员职称制度改革的指导意见》(人社部发[2019] 53号)等有关要求执行。
在职称评审工作中,技工院校中级技工班毕业生与中专学历人员同等对待,高级工班毕业生与大专学历人员同等对待,预备技师(技师)班毕业生与本科学历人员同等对待。
(三)职称外语和计算机应用能力条件不作统一要求,成绩仅作为参考条件。
(四)论文、著作条件按《关于调整专业技术资格条件论文发表刊物等级划分规定的通知》(粤人发〔2005〕300号)的规定执行。
(五)继续教育按《关于我省专业技术继续教育工作几个具体问题答复口径的通知》(粤人社办[2018]277号)和相关政策规定执行,申报评审时需提供2019年的继续教育合格证明(需作为附件上传至申报系统),纸质材料无需提供具体课时页。
(六)省外来穗人员申报要求所持省外专业技术资格证书已经我市确认的专业技术人员,按我市正常情况申报;所持省外专业技术资格证书未经我市确认的专业技术人员,向我市评委会申报的,具体材料要求详见“职称评定业务有问有答”的相关内容;向省评委会申报的,按省各评委会的有关要求执行。
(七)专业技术人员申报两个系列资格或转系列专业技术人员申报两个系列职称或转系列评审,按粤人发〔2007〕197号文及现行有关规定执行。属转系列评审晋升的,应按规定先取得现岗位同级别职称。转换岗位的专业技术人员在现岗位工作满1年以上,可申报现岗位同级别对应职称。具体要求详见“职称评定业务有问有答”的相关内容。
(八)关于援外人员申报职称问题我省、市对口援疆援藏援川等的专业技术人员(含省市行业主管部门选派的专业志愿者),援助时间1年以上的,经人事关系所在单位及其主管部门同意后,可于援助期间在受援地参加职称评审,其所取得资格证书与我省专业技术资格证书同等对待。用人单位同等条件下优先推荐评审。
(九)关于公务员申报职称问题按照国家和省深化职称制度改革意见的有关规定,国家公务员(含参照公务员法管理单位人员)不得参加专业技术人员职称评定。
(十)推行电子职称证书我省2019年度评审取得职称的人员,通过信息系统制作电子职称证书,不再发放纸质证书。专业技术人员可登录“广东省专业技术人才职称管理系统”自行下载打印本人纸质证书。
(十一)破格申报条件执行《广东省经济专业人员职称评价改革实施方案》(粤人社规[2020]10号)规定。
四、申报评审收费
根据《广州市发展改革委 广州市财政局关于免征部分行政事业性收费的通知》(穗发改〔2018〕525号)规定,自2018年7月1日起,免征职称评审费(含认定、论著鉴定、答辩费)。
五、材料受理时间和地址
时间:2020年5月26日至6月17日止(节假日不受理),周一至周五上午9:00-11:30,下午14:00-17:00。疫情期间,按评委会要求递交材料,做好自我保护措施,如超过5份以上资料审核的,请提前电话预约,逾期概不受理。
地址:广州市府前路2号府前大厦4楼(乘地铁到公园前站,I出口)
联系人:姚志刚
联系电话:020-83757101,18145730686(白天)
有关的文件、通知和申报表格等,请上“广州职称”网站查阅、下载。
广州市高级经济师资格评审评委会办公室
2020年5月22日
附件:1.需上传证书、证明材料清单
2.广州市高级经济师资格评审委员会评审专业范围及资格名称指引
3.申报材料要求
4.注意事项
附件1:

附件2:

附件3:
申报材料要求
申报人申报采用网上申报与纸质材料同时报送的方式。申报人及各有关单位需登录市系统进行网上申报、审核和生成有关表格。
申报人要根据自己的专业技术岗位,对照国家、省市职称政策及相应资格条件,如实填报职称申报评审表格,并必须一次性提交符合要求的全部申报评审材料,否则不予受理。所有申报评审材料的时效截至2019年8月31日,其后取得的业绩成果、论文、学历(学位)证等,不作为本年度评审的有效材料。
申报人须严格按照要求在系统上填报和上传申报评审材料,并确保纸质材料与系统填报、上传材料一致(由于2018年起采用新版表格,若已生成的旧表格请及时修改,否则不予报送)。
具体如下:
(一)《送评材料目录单》(表一)1份(A4纸单面印制,粘贴在申报材料的档案袋封面上,并在档案袋封面的左上角注明主管部门名称)顶部和底部分别写(贴)上申报人姓名、单位。
(二)《广东省职称评审表》(表二)1份,A4纸双面填写或打印,用胶水粘贴装订成册,不得装裱,请勿用订书钉装订,封面左上角注明主管部门名称。
(三)《( )级职称申报人基本情况及评审登记表》(表三)(A3纸单面印制,单位评价意见必须与评审表意见一致),共2份(均为原件),字向外,单页对折。
(四)近期免冠大一寸半身照片 1 张,请粘贴在资格证相片内(表六)(照片用胶水贴三分之一部分即可,方便在办理资格证书时摘取)。
(五)广东省专业技术人员申报职称评前公示情况表(表七)1份。
(六)《证书、证明材料》(表四)1式1份(A4纸双面印制,装订成册。凡提供的复印件,由法人单位人事部门在复印件各页面上出具核实意见,注明“此件与原件相符”,并由核实人签名,加盖单位公章),在对应栏目中粘贴以下材料:
1、学历教育情况栏所显示的学历(学位)证书复印件;
2、非学历教育证(如专业证书、单科合格证)复印件;
3、现任职务相应的职称证书及聘书复印件(未被聘用者不用提交聘书复印件);
4、其他证书、证明,如:
提交与个人工作经历相同的聘书、合同或人事主管部门(档案保管部门)出具的在职证明等在职在岗证明材料。
以上证书、证明材料单独装订成册,加封底页。
(八)任职以来的《专业技术人员年度(聘任期满)考核登记表》(表八)1份,由核实人签名,并加盖单位公章。如法人单位未有组织年度或任职期满考核的,需提供法人单位出具的相关评价意见。
(九)任现职以来的专业技术报告(约3000字) 1 份(本人亲笔署名),法人单位加具核实意见。
(十)《业绩、成果材料》(表五)1份(A4纸单面印制),按以下几项分类制作目录,并提交相应材料装订成册(凡提供的复印件,由法人单位人事部门在复印件各页面上出具核实意见,注明“此件与原件相符”,并由核实人签名,加盖单位公章):
1、任现职以来的获奖材料,奖励证书、证明、佐证材料等;
2、任现职以来的科研成果及专利的证书、证明、佐证材料(含鉴定、验收等材料)等;
3、任现职以来公开发表(出版)的论文(著作、译著)原件、复印件及其论文检索页面截图(根据各专业资格条件,要求公开发表在具有CN刊号、ISSN刊号的专业期刊上的论文提供。如近期发表论文无法即时在期刊网上检索到或提交送审论文所发表期刊未被录入期刊网,由申报人提供一份检索情况说明:注明论文标题、所发表期刊和刊号、发表时间,保证论文所发表期刊经国家新闻出版总署网站查询为合法期刊,并说明检索情况。法人单位在上面加具证明意见并加盖单位公章。论文复印件包含封面、目录及正文。提交的是学术会议宣读论文或专项技术分析报告实例材料的,须提交论文正面、会议通知、宣读证明或其他相关材料;
4、收录所发表论文的刊物需通过国家新闻出版总署网站()进行合法性查询,并提供刊物的查询截图,上传的论文应附上刊物的封面页、目录页(明显标注作者发表的论文标题行)、正文页、论文检索截图和期刊合法性查询截图。
5、境外发表的论文应提交一份论文检索结果证明(由中山大学国际联机检索中心84111992、广东省科技情报研究所国际联机情报检索中心83561171,或其他正规的论文检索单位出具);提交论文原件,并译为中文版本一份。
6、任现职以来的其它业绩成果的证书、证明、佐证材料等。
附件4:
注意事项
1、疫情期间,请凭当时防疫要求的身份健康证明到现场提交纸质材料和参加评审会议,如有不便,敬请谅解。
2、申报人必须根据本人具备的资格条件情况,选择相应的评委会及专业资格名称申报,申报专业请从系统选择,不得自行添加,并在市人社局“广州市职称业务申报与管理系统”正确录入,提供可以接收信息的联系电话,网上系统申报材料与提交的纸质材料一致,须系统审核通过后方可提交纸质材料。
3、网上系统所上传材料必须为原件扫描,且清晰可辨,不清晰材料将做退案处理。
4、申报材料达不到评审资格条件规定,不按规定填写、装订、录入的数据或不按规定时间和程序申报呈送的,不予受理。
5、申报人按规定一次性向所在单位提交符合要求的申报材料,之后一律不得对材料进行调整和补充。
6、申报人在录入信息前须认真阅读注释,严格按照要求准确、真实、规范填写各项信息,不得更改表格结构,评审表(表二)第15、16页 “对同志”处请预先填写申报人姓名。
7、评审材料要装在不易破损的硬纸档案袋内,档案袋正面左上角须填写主管单位名称,密封后加盖骑缝章。
8、所有复印件须经申报人所在单位审核小组或人事部门核实,注明“与原件相符”后加盖公章。
9、“年度或聘用期满考核”是指对专业技术人员聘任期内专业技术工作的考核,要与聘书的聘任年限相符。若考核年限超过5年的只填写近5年的考核结果,聘用期满的当年只填写聘用期满考核,不需填写该年度考核。没有相关考核资料的不提交。
10、“单位公章”是指具有独立法人资格的单位公章。除有特殊规定加盖人事部门公章外,其他一律加盖单位公章。“单位负责人”是申报人所在单位的主要领导(副总以上),并非部门领导(要求亲笔签名)。
11、凡不如实、客观、按政策规定填报材料的申报人员,在评前公示期间受到举报查实的,取消当年申报资格;在评后公示期间受到举报查实的,取消评审通过的资格,或撤销已取得的资格,并自下年度起2年内不得申报评审。
12、公示要求:(1)认真做好评审前公示。申报人所在单位人事(职改)部门须于提交纸质材料前完成评前公示工作。公示期间须将申报人学历、资历、任现职以来业绩成果、论文(著)等有关材料,特别是申报人的《广东省职称评审表》和单位的投诉受理部门及电话,一并在单位显著位置张榜和单位网站首页进行公示。不便于张榜和网上公示的其他申报材料应统一有序放置在会议室等场所对外开放,以备查验。公示时间不少于7个工作日。受理信访主要由单位人事(职称)部门负责,接受单位纪检、监察部门的指导和监督,未设纪检、监察部门的单位均由其业务归口主管单位纪检监察部门负责,按《信访条例》要求认真受理群众的投诉。对举报问题一时难以核实的,应如实注明,先行报送,但不得停止核查。公示结束后,由单位纪检(监察)或人事部门在《广东省专业技术人员申报职称评前公示情况表》和《广东省职称评审表》上如实加具意见,盖公章,作为申报材料的一部分一并报送,同时需上传至系统法人附件备查。(2)认真做好评审结果公示工作。评委会日常工作部门应及时将评审通过人员名单、通过的资格名称反馈至申报人所在单位进行公示,公示的时间和方式均按申报前公示要求进行。公示结束后,由单位纪检(监察)或人事部门在《评委会评审通过人员公示情况表》上如实加具意见,盖公章,按要求报送评委会日常工作部门。
说明:因考试政策、内容不断变化与调整,正保会计网校提供的以上信息仅供参考,如有异议,请考生以权威部门公布的内容为准!
相关阅读:
Copyright © 2000 - www.fawtography.com All Rights Reserved. 北京正保会计科技有限公司 版权所有
京B2-20200959 京ICP备20012371号-7 出版物经营许可证
京公网安备 11010802044457号
套餐D大额券
¥
去使用