扫码下载APP
及时接收最新考试资讯及
备考信息
摘要:浙江2024年高级经济师报名时间为4月10日至4月19日,报考详情如下。
关于做好 2024 年度高级经济专业技术资格考试考务工作的通知
各市和义乌市人事考试机构,各有关单位:
根据人社部人事考试中心《关于做好 2024 年度高级经济专业技术资格考试考务工作的通知》(人考中心函〔2024〕10 号)部署,现将我省此项考试有关考务事项通知如下。
一、考试级别、专业和科目设置
高级经济专业技术资格考试(以下称高级经济考试),设工商管理、农业经济、财政税收、金融、保险、运输经济、人力资源管理、旅游经济、建筑与房地产经济、知识产权等 10 个专业类别。每个专业设《高级经济实务》1 个科目。
二、考试时间、方式及考点
高级经济考试定于 6 月 16 日进行,分上、下午 2 个批次在1天内实施。
上午 09:00-12:00 高级经济实务(第 1 批次)
下午 14:30-17:30 高级经济实务(第 2 批次)
各专业具体考试时间和批次划分,视报名具体情况安排。
考试形式为电子化考试(以下称机考)。考点分别设在各设区市及义乌市,具体地点以准考证为准。
三、报考条件
凡遵守中华人民共和国宪法和法律,具有良好的道德品行和业务素质,具备下列条件之一者,可报名参加高级经济考试:
1.具备大学专科学历,取得中级经济专业技术资格后,从事与经济师职责相关工作满 10 年;
2.具备硕士学位,或第二学士学位或研究生班毕业,或大学本科学历或学士学位,取得中级经济专业技术资格后,从事与经济师职责相关工作满 5 年;
3.具备博士学位,取得中级经济专业技术资格后,从事与经济师职责相关工作满 2 年;
4.取得会计、统计、审计中级专业技术资格,并符合以上学历、年限条件的。
其他事项:
1.取得房地产估价师、咨询工程师(投资)、土地登记代理人、房地产经纪人、银行业专业人员中级职业资格,可对应中级经济专业技术资格。
2.取得资产评估师、税务师职业资格等相关职业资格,可根据《经济专业人员职称评价基本标准条件》规定的学历、年限条件对应初级或中级经济专业技术资格,并可作为报名参加高一级经济专业技术资格考试的条件。
3.自 2020 年起,知识产权专业人员参加经济系列专业技术资格考试或职称评审。此前按照相关规定获得的知识产权领域相关职称,可作为申报经济系列知识产权专业高一级专业技术资格考试或评审的条件。具体由各地知识产权管理部门会同人社部门审核。
4.报考条件中涉及专业工作时间期限的,均计算到报考当年年底。以工作后取得的学历报考的,工作时间前后可以累加(全日制教育实习期和成人教育脱产学习的时间不能累加)。
四、获得成绩合格证明的条件
高级经济考试,在 1 个年度内通过应试科目,可取得相应专业的高级经济考试成绩合格证明,合格成绩有效期为 5 年。对照《浙江省高级经济师资格评价条件》(浙人社发〔2014〕99 号),属于经济管理实务人员和经济咨询研究人员,均需取得《高级经济实务》考试有效合格成绩。
五、告知承诺制报考有关规定
(一)除“不适用告知承诺制”的人员外,其他报考人员均可选择“使用告知承诺制”或“不使用告知承诺制”报考。“不适用告知承诺制”的人员,是指在资格考试中有违纪行为尚在诚信记录期内的人员。
(二)报考资格实行考后核查。
1.对“使用告知承诺制”的报考人员,在应试科目成绩合格后进行网上公示,原则上不进行现场考后核查。
2.对“不使用告知承诺制”、学历学位和资格证书未通过核验、以及有其他存疑情况的报考人员,在应试科目成绩合格后,需在规定时间内带相关材料到指定地点进行现场考后核查。
(三)网上报名时,若选择“不使用告知承诺制”,本年度该项考试不再使用告知承诺制。
(四)在考前、考中、考后任何环节,若发现有不实承诺的,将视情作出取消当次报名和考试资格、取消当次考试全部成绩、已取得的证书无效等处理。
六、网上报考流程和注意事项
报考人员于 4 月 10 日至 4 月 19 日,登录中国人事考试网(http://www.cpta.com.cn/)或通过登录浙江人事考试网(http://zjks.rlsbt.zj.gov.cn)链接如实注册个人信息,注册成功后,上传本人电子证件照(照片处理工具和方法见浙江人事考试网首页的“办事指南”栏目)。
(一)“采用告知承诺制方式”的报考流程
1.报考人员在报名系统中填报报考信息、个人信息、教育信息和工作信息,然后选择“采用告知承诺制方式”报考。报考人员根据报名条件的不同需要上传相关材料或者不需要上传材料,随后依次进行报名信息确认、签署承诺书、交费。
2.考生打印的“报名表”供报考人员留存备查。报考人员作出承诺后,如未交费,可在报名截止前撤回承诺。一旦撤回承诺,本年度该项考试不再适用告知承诺制。
(二)“不采用告知承诺制方式” 的报考流程
1.报考人员在报名系统中填报报考信息、个人信息、教育信息和工作信息,然后选择“不采用告知承诺制方式”报考。报考人员必须在上传相关材料后,进行报名信息确认,经我院处理后,才可进行网上交费,完成报名。
2.报考人员打印的“报名表”和纸质“专业工作年限证明”均须交单位审核盖章,待应试科目成绩合格后用于考后报考资格现场核查。
(三)网上报考注意事项
1.报考人员可在报名前提前做好注册、信息维护等事宜。学历学位信息需经在线核查后才可用于报名。在线核查时间一般在24小时内。特别提醒学历学位信息无法通过在线自动核验、需申请验证/认证报告核查的报考人员应尽早登录学信网申请验证/认证报告。
2.报名期间,若发现报考信息有误,在未点击“确认”前,报考人员可点击“信息维护”进行修改。在点击“确认”或打印“报名表”后则不能再修改,若需修改须联系我院处理。
3.在试卷预订后或因考生虚假承诺被取消报考资格的,已交费用不予退还。
4.省部属单位的定义见浙江人事考试网首页的“办事指南”栏目。考生原则上只能在本人户籍地或工作地报考。
报考技术咨询电话:0571-88396764、88396765、12333,传真:0571-88395085。
七、准考证打印和参加考试
报名成功的高级经济考试考生,应于 6 月 11 日至 15 日,登录中国人事考试网打印准考证,按准考证规定的时间、地点和要求参加考试。若发现准考证信息有误,应在考前联系所在考区人事考试机构(见附件 1)处理。
八、收费标准和票据获取
按照人社厅函〔2015〕278 号、人考中心函〔2020〕36 号和浙价费〔2016〕71 号文件规定,收费标准为每人每科目 80 元。考生所需交费票据为电子票据,在考试结束后以短信方式发送到报名时填写的手机,如未收到短信,可登录“浙里办”APP,在“我的票据”里查看和下载。
九、考试题型和相关规定
高级经济实务科目为主观题,考试时长为 3 小时,考生可提前 1 小时交卷、离场。为确保考试信息在电脑上成功提交,提前交卷的考生须经监考人员同意方可离场。考试结束后考试信息自动提交。
考生必须凭未作任何标记的纸质准考证和有效身份证件原件入场。考场备有草稿纸,考生应试时可携带的文具只限于黑色墨水笔。禁止将其他文具,具有通信、记录、拍照、存储、传输功能的电子设备,以及考试相关资料等带入座位。
高级经济考试机考系统支持的输入法:中文(简体)-微软拼音输入法、中文(简体)-极点五笔输入法、中文(简体)- 搜狗拼音输入法。考生可登录中国人事考试网,利用模拟作答系统,提前熟悉考试作答界面和考试流程,掌握计算器等工具的使用。
考试过程中,考生须严格遵守机考系统列明的考场规则、操作指南和作答要求。如遇考试机器故障、网络故障等异常情况,应听从监考人员安排。为保留监考信息,考试期间全程监控。
十、考试大纲
2024年版高级经济考试大纲已在中国人事考试网(http://www.cpta.com.cn)公布。
十一、成绩公布与考后报考资格核查
(一)成绩公布。考试成绩经人社部人事考试中心核验后,在中国人事考试网上予以公布,届时考生可查询和下载打印考试成绩。
(二)考后核查。考前报考流程中所有设置或操作,均不属于报考资格最终认定,对于应试科目全部合格的考生,还需完成以下后续工作。
1.对“使用告知承诺制”报考的人员,合格成绩上网公示10个工作日。期间如有情况反映,由各考区人力社保部门或人事考试机构组织核查。经查实不符合报考资格或存在违纪违规行为的,按告知承诺制和资格考试有关规定处理。
2.对“不使用告知承诺制”报考、学历学位和资格证书无法通过核验以及有其他存疑情况的报考人员,需进行现场考后核查。考后核查的具体时间、地点、要求和需要提供的相关材料,由各考区人力社保部门或人事考试机构另行通知。相关人员不到现场接受核查、核查逾期,或核查不符合报考条件的,合格成绩无效。
(三)成绩合格证明制发。在人社部人事考试中心制作电子成绩合格证明后,通过公示、考后核查且成绩合格的考生,自行登陆中国人事考试网下载打印本人电子成绩合格证明。电子成绩合格证明与纸质成绩合格证明具有同等法律效力。在人社部人事考试中心下发纸质成绩合格证明后,该通知在浙江人事考试网“合格证书”栏予以公告,考生可在该网申请纸质证书邮寄服务(邮费到付)。逾期不领取,后续纸质证书遗失、损毁的,不再办理补发。
十二、有关要求
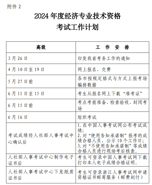
高级经济机考科目多、技术要求高、任务重,是一项组织实施难度较高的重大资格考试,各地务必高度重视,认真做好各环节的考务工作(考试工作计划见附件 2)。
(一)各市可根据本地实际情况,以购买服务的方式组织考试实施,但必须按规定流程确定有相应资质的技术服务单位和人员。要参照机考实施主要风险点和防范处理要点,提前做好各项准备工作及应急预案,备足备考机和纸质草稿纸。各考点考后须从机考系统中打印《考场情况记录单》,由监考、主考签字,确认缺考、异常情况等记录内容,交我院统一保管。
(二)要严格按照机考的技术要求设置好考点考场(见附件3),并在考前加强技术人员力量的配备和考务技术的培训,加强考前系统测试。同时要采取切实措施,做好考试服务保障,方便考生参考。
(三)要加强考风考纪管理,着力预防违纪违规行为发生。对弄虚作假和考试舞弊者,一经发现,要严格按照《专业技术资格考试违纪违规行为处理规定》(人社部第 31 号令)和《人事考试工作人员纪律规定》(人社部发〔2013〕36 号)严肃处理。其中,主观违纪行为,还将被记入资格考试诚信档案库,并在“信用中国(浙江)”网上公布。
附件:
1.各考区人事考试机构咨询电话
2.2024 年度高级经济专业技术资格考试工作计划
3.经济机考考点和考场设备软硬件配置要求




浙江省社会保险和就业服务中心人事考试院
2024年 3 月 26 日
Copyright © 2000 - www.fawtography.com All Rights Reserved. 北京正保会计科技有限公司 版权所有
京B2-20200959 京ICP备20012371号-7 出版物经营许可证
京公网安备 11010802044457号
套餐D大额券
¥
去使用