扫码下载APP
及时接收最新考试资讯及
备考信息
根据<山西省2024年度全国高级经济专业技术资格考试公告>,2024年山西高级经济师准考证打印时间、考试时间、考点安排、考场规则如下:
2024年山西高级经济师考试时间为6月16日
上午09:00-12:00 高级经济实务(第1批次)
下午14:30-17:30 高级经济实务(第2批次)
考试形式为电子化考试(即机考),应试人员须在计算机上进行作答。设工商管理、农业经济、财政税收、金融、保险、运输经济、人力资源管理、旅游经济、建筑与房地产经济、知识产权等10个专业类别。具体考试时间(或批次)见准考证。

2024年山西高级经济师准考证打印时间
准考证打印时间:6月12日至16日
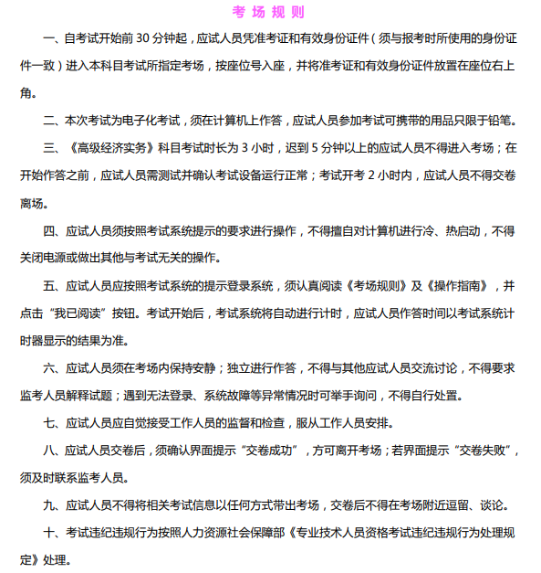
2024年山西高级经济师考试地点&考场规则
考试考务组织工作由省人事考试中心负责,具体考试实施工作由各市人事考试机构负责。考点设在设区市政府所在地,具体地点见准考证。


下一篇:高级人力资源管理师考几科?
Copyright © 2000 - www.fawtography.com All Rights Reserved. 北京正保会计科技有限公司 版权所有
京B2-20200959 京ICP备20012371号-7 出版物经营许可证
京公网安备 11010802044457号
套餐D大额券
¥
去使用