安卓版本:8.8.70 苹果版本:8.8.70
开发者:北京正保会计科技有限公司
应用涉及权限:查看权限>
APP隐私政策:查看政策>
HD版本上线:点击下载>
书课题助力备考
速来寻找学习搭子
硬核干货等你来
海量好题免费做
评审政策&答疑
高级经济师多少分合格?有省内及格线吗?
高级经济师国家合格标准
人社部通知:自2022年起高级经济师各科目合格标准为试卷满分的60%。高级经济师试卷满分为100分,即高级经济师合格标准为60分(注意这是全国标准)。点击了解详情>>
高级经济师省内及格线
根据往年经验,部分地区会单独设置高级经济师省内合格标准(低于60分),具体以当年政策为准。
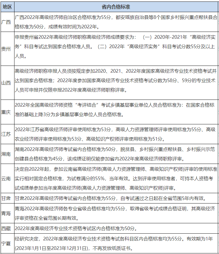
参考:2022年高级经济师省内合格标准汇总>>
点击试试手气即可抽奖人已抽奖
人已抽奖
优惠券
不感兴趣?去选课中心>
0
上一篇:高级经济师考试成绩可以保留多久?
下一篇:一图告诉你高级经济师考试成绩有效期多久!
预计3月公布
预计4月份
预计4-5月
5月30日
以各地通知为准
带你花式刷题
及时接收最新考试资讯及备考信息
领取学习资料报考、评审指导
官方公众号微信扫一扫
官方视频号微信扫一扫
官方抖音号抖音扫一扫
初级会计职称 报名 考试 查分 备考 题库
中级会计职称 报名 考试 查分 备考 题库
高级会计师 报名 考试 查分 题库 评审
注册会计师 报名 考试 查分 备考 题库
税务师 报名 考试 查分 备考 题库
资产评估师 报名 考试 查分 备考 题库
ACCA 白金级 前景 免考 政策 资料
CMA 报名 考试 政策 准考证 查分
CFA 前景 报名 考试 资料 备考
FRM 官方 前景 报名 考试 备考
美国CPA 证书互认 报名 考试 资料
澳洲CPA 授权机构 免考 考试 资料
经济师 报名 考试 查分 备考 题库
就业晋升 招聘 简历 求职 故事
会计实务 各行业 问答 记账 报表 实操
银行从业 报名 准考证 考试 证书 查分
证券从业 报名 大纲 考试 查分 证书
精华问答 初级 中级 注会 税务师
Copyright © 2000 - www.fawtography.com All Rights Reserved. 北京正保会计科技有限公司 版权所有
京B2-20200959 京ICP备20012371号-7 出版物经营许可证 京公网安备 11010802044457号
套餐D大额券
¥