25周年

财税实务 高薪就业 学历教育
APP下载
APP下载新用户扫码下载
立享专属优惠

安卓版本:8.8.70 苹果版本:8.8.70

开发者:北京正保会计科技有限公司

应用涉及权限:查看权限>

APP隐私政策:查看政策>

HD版本上线:点击下载>

高级经济师报考条件和考试科目有哪些?

来源: 正保会计网校 编辑:vage 2022/12/19 10:21:49  字体:

选课中心

书课题助力备考

选课中心

备考交流群

速来寻找学习搭子

备考交流群

资料专区

硬核干货等你来

资料专区

免费题库

海量好题免费做

免费题库

职称评审

评审政策&答疑

职称评审

高级经济师报考条件和考试科目有哪些?不清楚的小伙伴们,快来看!

☞中国人事考试网高级经济师报名条件

凡符合《人力资源社会保障部关于印发经济专业技术资格规定和经济专业技术资格考试实施办法的通知》(人社部规〔2020〕1号)规定报考条件的人员,均可报名参加考试。

基本条件:凡遵守中华人民共和国宪法和法律,具有良好的道德品行和业务素质。

具备下列条件之一者,可以报名参加高级经济专业技术资格考试:

1.具备大学专科学历,取得中级经济专业技术资格后,从事与经济师职责相关工作满10年;

2.具备硕士学位,或第二学士学位或研究生班毕业,或大学本科学历或学士学位,取得中级经济专业技术资格后,从事与经济师职责相关工作满5年;

3.具备博士学位,取得中级经济专业技术资格后,从事与经济师职责相关工作满2年。

取得会计、统计、审计中级专业技术资格,符合以上学历、年限条件的,可以报名参加高级经济专业技术资格考试。

资格证书对应:

取得房地产估价师、咨询工程师(投资)、土地登记代理人、房地产经纪人、银行业专业人员中级职业资格,可对应中级经济专业技术资格;

取得资产评估师、税务师职业资格等相关职业资格,可根据《经济专业人员职称评价基本标准条件》规定的学历、年限条件对应初级或中级经济专业技术资格,并可作为报名参加高一级经济专业技术资格考试的条件。

知识产权专业:

自2020年起,知识产权专业人员参加经济系列专业技术资格考试或职称评审。此前按照相关规定获得的知识产权领域相关职称,可作为申报经济系列知识产权专业高一级专业技术资格考试或评审的条件。具体由各地知识产权管理部门会同人社部门审核。

注意:各地高级经济师报名条件略有不同,具体请以当地通知为准。

点击参考:各地2022年高级经济师报名条件汇总

☞高级经济师考试科目

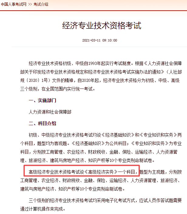
根据中国人事考试网“经济专业技术资格考试”介绍可知,2023年高级经济师考试科目为《高级经济实务》,仅1门。

但该科目下设工商管理、农业经济、财政税收、金融、保险、运输经济、人力资源管理、旅游经济、建筑与房地产经济、知识产权10个专业类别。考生在报名时可根据工作需要选择其一。

高级经济师考试科目

学员讨论(0
回到顶部
折叠
网站地图

Copyright © 2000 - www.fawtography.com All Rights Reserved. 北京正保会计科技有限公司 版权所有

京B2-20200959 京ICP备20012371号-7 出版物经营许可证 京公网安备 11010802044457号

恭喜你!获得专属大额券!

套餐D大额券

去使用