25周年

财税实务 高薪就业 学历教育
APP下载
APP下载新用户扫码下载
立享专属优惠

安卓版本:8.8.80 苹果版本:8.8.80

开发者:北京正保会计科技有限公司

应用涉及权限:查看权限>

APP隐私政策:查看政策>

HD版本上线:点击下载>

2023年高级经济师考试科目为《高级经济实务》,仅1门!

来源: 正保会计网校 编辑:vage 2022/12/16 11:18:14  字体:

选课中心

书课题助力备考

选课中心

备考交流群

速来寻找学习搭子

备考交流群

资料专区

硬核干货等你来

资料专区

免费题库

海量好题免费做

免费题库

职称评审

评审政策&答疑

职称评审

2023年高级经济师考试科目是什么?

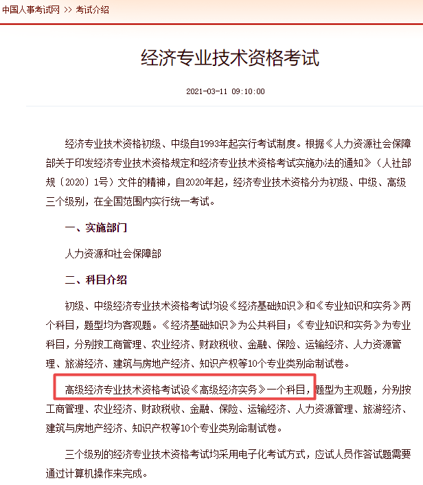
根据中国人事考试网“经济专业技术资格考试”介绍可知,2023年高级经济师考试科目为《高级经济实务》,仅1门。

但该科目下设工商管理、农业经济、财政税收、金融、保险、运输经济、人力资源管理、旅游经济、建筑与房地产经济、知识产权10个专业类别。考生在报名时可根据工作需要选择其一。

高级经济师考试科目

更多推荐:

2023年高级经济师考试日期是哪一天?6月17日吗?

2023年高级经济师各科预习计划汇总!请合理安排时间备考!

学员讨论(0
回到顶部
折叠
网站地图

Copyright © 2000 - www.fawtography.com All Rights Reserved. 北京正保会计科技有限公司 版权所有

京B2-20200959 京ICP备20012371号-7 出版物经营许可证 京公网安备 11010802044457号

恭喜你!获得专属大额券!

套餐D大额券

去使用