扫码下载APP
及时接收最新考试资讯及
备考信息
关于2014年度北京市高级经济师《经济理论与实务》考试有关问题的通知
各有关单位:
根据原北京市人事局《关于高级经济师资格试行考评结合有关问题的通知》(京人发〔2004〕54号)北京市人力资源和社会保障局《关于2014年度北京市职称评审工作安排的通知》(京人社专技发〔2013〕305号)精神,现将2014年度北京市高级经济师《经济理论与实务》考试有关问题通知如下:
一、报名条件申请参加高级经济师《经济理论与实务》考试的人员,须符合下列条件之一:
(一)获得博士学位,取得财经类专业中级资格后,从事经济专业工作满2年;
(二)获得硕士学位或本科毕业学历后,取得财经类专业中级资格满5年,从事经济专业工作满3年;
(三)获得本科毕业及以上学历后,取得非财经类专业中级资格满5年,持有经济师资格证书,从事经济专业工作满5年;
(四)获得本科毕业及以上学历后,取得非财经类专业中级资格满10年,从事经济专业工作满5年;
(五)获得硕士学位或本科毕业学历后,取得财经类专业中级资格满3年,从事经济专业工作满3年,且符合下列条件之一;或获得专科毕业学历后,取得财经类专业中级资格满5年,从事经济专业工作满5年,且符合下列条件之一:
1.省(部)级及以上行业标准、规范的主要起草人;
2.公开出版专业著作,且独立撰写5万字以上;
(六)具有大学普通班学历或获得专科毕业学历满10年,从事专业工作满20年,且符合下列条件之一:
1.取得财经类专业中级资格满8年,从事经济专业工作满5年;
2.取得非财经类专业中级资格满8年,持有经济师资格证书,从事经济专业工作满5年;
3.取得非财经类专业中级资格满10年,从事经济专业工作满5年。
(七)已取得非财经类专业高级资格,从事经济专业工作满3年。
上述报名条件中,“财经类专业中级资格”系指经济师、(含国际商务师)会计师、审计师、统计师、社会科学系列助理研究员和讲授财经类课程的讲师。
对于通过全国统一考试取得的国家规定可直接聘任经济师职务的职(执)业资格,可视为经济师资格,相应证书可视为经济师资格证书。
对于申报高级国际商务师的人员,在报名时须持有国际商务师资格证书,其中“财经类专业中级资格”和“经济师资格”均特指“国际商务师资格”,“从事的经济专业工作”特指“国际商务工作”。
有关学历或学位的要求是指经国家教育行政部门承认的正规学历或学位。从事专业工作年限的要求是指取得规定学历后从事本专业工作时间的总和, 计算截止日期为2014年12月31日。
二、考试安排和作答要

考试采用开卷笔答方式进行,考生应考时,须携带黑色墨水笔、无声无编辑存储功能计算器和相关纸质书籍资料。
三、考试成绩和证书管理参加考试并达到合格标准的人员,由北京市人事考试中心核发《北京专业技术资格(考评结合)考试合格证书》,该证书有效期为三年。
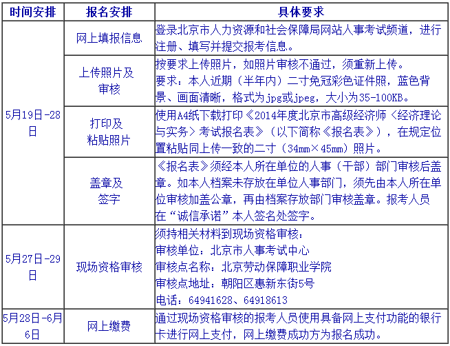
四、报名相关事宜本次考试采用网上报名、网上缴费和网上打印准考证的办法。网上报名按照“非首次报考人员”和“首次报考人员”两类人员管理。“非首次报考人员”是指成功报考过2013年度北京市高级经济师《经济理论与实务》考试的人员;其余视为“首次报考人员”。
(一)非首次报考人员须于5月19日至6月6日登录北京市人力资源和社会保障局网站(网址:www.bjrbj.gov.cn,下同)人事考试频道,按照系统的要求直接办理网上报名和网上缴费手续,网上缴费成功方为报名成功。
(二)首次报考人员报名流程及注意事项

现场资格审核时须携带《报名表》、本人身份证明(身份证、机动车驾驶证、护照,下同)学历证书、学位证书、资格证书、职称证书,符合报名条件(五)的人员,还须提供获奖证书、专利证书、专著等(上述证件、资料均为原件)
(三)凡已成功办理报名和缴费手续的报考人员须于10月28日至11月1日登录北京市人力资源和社会保障局网站人事考试频道,进入准考证打印系统打印准考证,凭此准考证和本人身份证明原件在规定时间、地点参加考试。
五、其他
(一)本次考试不设补报名,请报考人员务必在规定时间内完成全部报名手续。
(二)本次考试大纲采取现场发放的形式。首次报考人员资格审核通过后现场领取考试大纲;非首次报考人员网上报名成功后打印《报名表》,凭《报名表》于5月27日至29日到北京劳动保障职业学院领取考试大纲。
(三)报名条件补充说明
1.全日制毕业生
(1)博士毕业当年可晋升中级职称,取得财经类中级职称后满2年可申报高级职称;
(2)硕士毕业满2年可晋升中级职称,取得财经类中级职称后满5年可申报高级职称;
(3)本科毕业满5年可晋升中级职称,取得财经类中级职称后满5年可申报高级职称。
2.非全日制毕业生
(1)本科及以上学历毕业后取得的财经类中级职称满5年或非财经类中级职称满10年可申报高级职称;
(2)专科学历应符合以下条件之一:
①专科毕业满10年,从事专业工作满20年,取得财经类中级满8年,以上三个条件须同时具备;
②专科毕业满10年,从事专业工作满20年,取得非财经类中级(工程师、馆员等)8年并持有经济师资格证书,以上三个条件须同时具备;
③专科毕业满10年,从事专业工作满20年,取得非财经类中级满10年,以上三个条件须同时具备。
(四)考试过程中的违纪违规行为,将依据人力资源和社会保障部令第12号《专业技术人员资格考试违纪违规行为处理规定》进行处理。
(五)各级人事考试机构不指定任何培训,并与任何培训机构无合作关系。
(六)成绩及证书发放事宜请登录北京市人力资源和社会保障局网站人事考试频道进行查询。
(七)考试咨询电话:12333。
北京市人事考试中心
2014年5月8日
Copyright © 2000 - www.fawtography.com All Rights Reserved. 北京正保会计科技有限公司 版权所有
京B2-20200959 京ICP备20012371号-7 出版物经营许可证
京公网安备 11010802044457号
套餐D大额券
¥
去使用