扫码下载APP
及时接收最新考试资讯及
备考信息
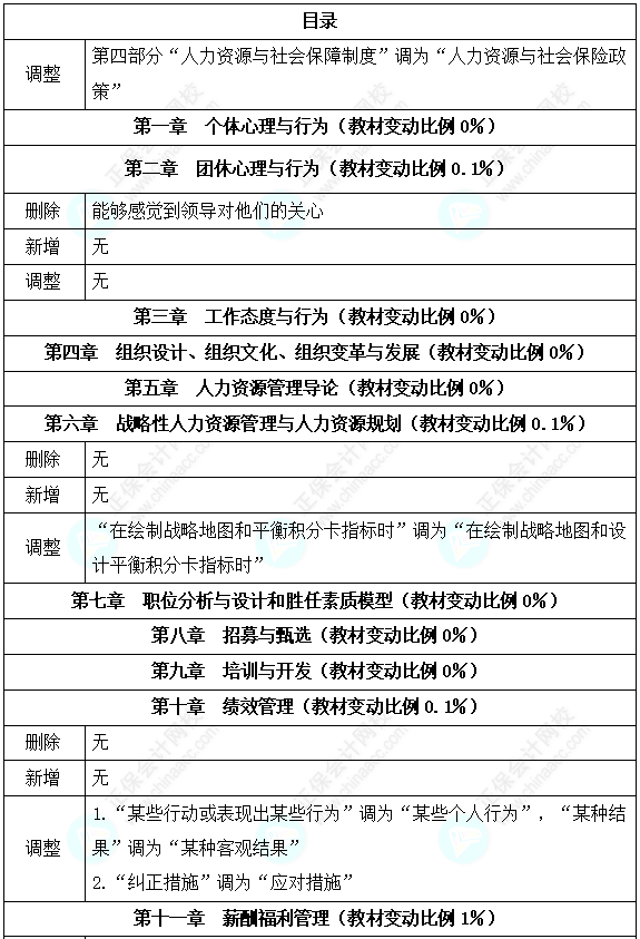
2024年高级经济师《人力资源管理》考试教材新鲜出炉,正保会计网校教研团队对比了2024年教材与2023年教材的变化情况。总体来看,2024年高级经济师人力资源管理教材变动不是很大,主要变动集中在第十三章至十九章,尤其是第十三章和第十四章变化相对较大。付子健老师直播解读>>

点击此处下载查看完整版:
2024年高级经济师《人力资源管理》教材变动解读
【声明】本文是正保会计网校原创文章,转载请注明来自正保会计网校。
Copyright © 2000 - www.fawtography.com All Rights Reserved. 北京正保会计科技有限公司 版权所有
京B2-20200959 京ICP备20012371号-7 出版物经营许可证
京公网安备 11010802044457号