扫码下载APP
及时接收最新考试资讯及
备考信息
刚刚中国人事考试网发布通知“2021版高级经济专业技术资格考试大纲已发布”,截图如下:

2021年高级经济师考生可在中国人事考试网“考试大纲”栏目下查看考试大纲,可以点击查看:
今年高经考试大纲比去年早了2个多月(2020年高级经济师考试大纲是3月31日公布的),高经考试大纲提前公布也给2021报考的小伙伴一个信号:2021年高级经济师的备考已是箭在弦上,不得不发了!2021年的备考必须提上日程啦!不能再推后啦,再晚就来不及了。
那么,各位报考的小伙伴该如何备考呢?正保会计网校小编建议如下:
一、了解考试大纲内容
首先需要做的就是了解、研读高级经济师考试大纲,要清楚2021年考试内容有哪些?哪些是需要掌握的内容,哪些是了解的内容,做到心中有数。
下面以高级经济师工商管理专业考试大纲为例加以说明:
高级经济师考试大纲中明确指出来考试的要求,这里内容是要求考生掌握并能应用的。截图如下:

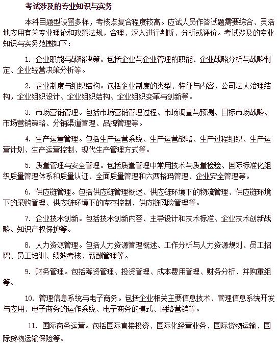
另外,高级经济师考试大纲还体现了高级经济师考试的内容涉及范围,截图如下:

二、对比2021年与2020年考试大纲变化
了解了2021年考试大纲内容后,考生还需要了解下2021年与2020年考试大纲变化内容。为什么呢?现在距离2021年新版教材出版还有一段时间,若是等教材出来再备考就迟了。因此,提前弄清楚考试大纲变化情况,就可以提前使用2020年课件、资料等内容进行备考,学习时候注意避开变化内容,先学习不变的,新教材出来之后再学习变化部分内容。
正保会计网校教务老师以为广大考生准备好了2021年高级经济师工商管理、人力资源管理、金融、财政税收四个热门科目的大纲变化情况,速来查看~
| 专业 | 大纲变化详情 |
| 工商管理 | 2021年高级经济师《工商管理》考试大纲与2020年变化对比 |
| 财政税收 | 2021年高级经济师《财政税收》考试大纲与2020年变化对比 |
| 金融 | 2021年高级经济师《金融》考试大纲与2020年变化对比 |
| 人力资源管理 | 无变化 |
网校还邀请高级经济师老师为大家做考试大纲变动解读,点击查看:
三、抓紧时间 火速备考
在弄清楚了2021年考试大纲及变化情况后,考生就可以开始备考了,正保会计网校2021年高级经济师辅导课程火爆热招,设置超值精品班、考评无忧班、论文班。其中,考评无忧班含考试、评审、论文指导课,超级划算!早报课,早学习哟!!
说明:因考试政策、内容不断变化与调整,正保会计网校提供的以上信息仅供参考,如有异议,请考生以权威部门公布的内容为准!
更多推荐:
Copyright © 2000 - www.fawtography.com All Rights Reserved. 北京正保会计科技有限公司 版权所有
京B2-20200959 京ICP备20012371号-7 出版物经营许可证
京公网安备 11010802044457号
套餐D大额券
¥
去使用