扫码下载APP
及时接收最新考试资讯及
备考信息
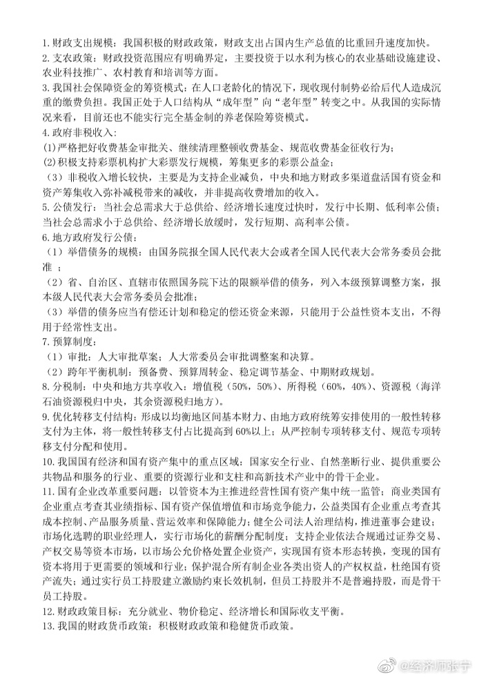
明天就是2021年高级经济师考试了,张宁老师来助力了!参加2021高级经济师财政税收专业考试的考生们快来看!张宁老师在微博上给大家划重点了!

点击下图查看大图↓
说明:因考试政策、内容不断变化与调整,正保会计网校提供的以上信息仅供参考,如有异议,请考生以权威部门公布的内容为准!
更多推荐:
Copyright © 2000 - www.fawtography.com All Rights Reserved. 北京正保会计科技有限公司 版权所有
京B2-20200959 京ICP备20012371号-7 出版物经营许可证
京公网安备 11010802044457号
套餐D大额券
¥
去使用