25周年

财税实务 高薪就业 学历教育
APP下载
APP下载新用户扫码下载
立享专属优惠

安卓版本:8.8.70 苹果版本:8.8.70

开发者:北京正保会计科技有限公司

应用涉及权限:查看权限>

APP隐私政策:查看政策>

HD版本上线:点击下载>

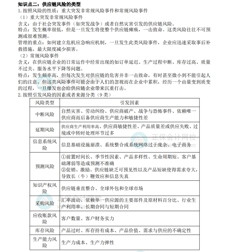
2022高级经济师《工商》重要知识点:供应链风险的类型

来源: 正保会计网校 编辑:Diao 2022/01/28 13:59:19  字体:

选课中心

书课题助力备考

选课中心

备考交流群

速来寻找学习搭子

备考交流群

资料专区

硬核干货等你来

资料专区

免费题库

海量好题免费做

免费题库

职称评审

评审政策&答疑

职称评审

2022年高级经济师备考正当时,你是否想要学习,却苦于没有资料,无法下手?别怕,网校教务老师特为大家准备了高级经济师重要考点精选,快来学习吧!

以下是高级经济师《工商管理》重要考点精选:供应链风险的类型

供应链风险的类型

(点击图片查看高清大图)

学员讨论(0
回到顶部
折叠
网站地图

Copyright © 2000 - www.fawtography.com All Rights Reserved. 北京正保会计科技有限公司 版权所有

京B2-20200959 京ICP备20012371号-7 出版物经营许可证 京公网安备 11010802044457号

恭喜你!获得专属大额券!

套餐D大额券

去使用