扫码下载APP
及时接收考试资讯及
备考信息
很多初级会计考生考完后,还想继续利用所学到的专业知识继续备战提升,丰富自己知识储备以及实战技能,实现在职场中的成长蜕变!其实,管理会计师CMA就是个不错的选择!
CMA注册管理会计师,是由成立于1919年的美国管理会计师协会(IMA) 所建立的专业认可制度,是全球针对管理会计及财务管理领域的认证。

初级会计作为我国财会领域的必备证书,其考试偏向于考核财会基础知识,而CMA考试更偏向于财务管理、财务分析和实际应用,难度更接近于中级会计。因此,初级会计更像财会知识的根基,CMA则在此基础上拓展延伸,有了基础就可以往更深层研究学习。那么,CMA证书都有哪些优势呢?
★ 考试周期短,可中文考试
CMA考试科目只有两科,兼具理论性、实用性和可操作性,考试比较灵活,一年有三次考试机会,考试周期短。并且可选择使用中文参加考试。
★ 自我增值利器
CMA证书是一个非常有效的实现自我增值和财务转型的工具!CMA知识体系涵盖了财务、管理、业务、市场等内容,因此CMA持证者不仅拥有会计方面的专业能力,还拥有支持企业决策分析、推动企业业绩发展的专业知识和技能!CMA赋予了财务人差异化的优势,为未来的职业发展和岗位晋升提前做好准备。
★ 增加就业砝码
拥有CMA证书加持,无疑会为应聘心仪企业增加砝码。现在职场环境日益激烈,考过CMA是体现综合素质和较强学习能力的有力证明。在应聘求职时能够助力大家获得更多的就业机会,比如央企、四大、内资八大等企业在招聘财务岗位时也常会明确:持有CMA证书者优先。
★ 薪资待遇提升
此前,管理会计师协会IMA公布了2021年全球薪酬调查结果的详细报告。报告表明:全球各地区CMA持证者的基本工资及总收入中位数明显高于非CMA持证者,总体而言,CMA持证者的总收入中位数比非CMA持证者高出29,000美元,即高出58%。
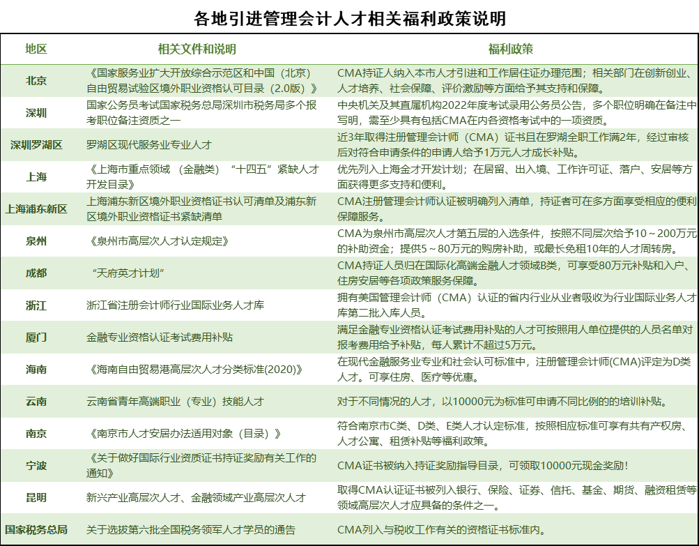
★ 全国各地区享福利政策
CMA现已得到了广泛的推广,全国多个地区针对CMA持证者陆续颁布了一系列相关福利政策,比如北京、上海、浙江、海南、厦门、成都等地,针对CMA持证者给出安居补贴、子女入学、医疗保障、现金补贴等奖励。
【管理会计师CMA】
● 正保会计网校在管理会计师CMA培训方面积累了丰富的经验,可以帮助考生抓住重点,节约备考时间,少走弯路。现参加CMA辅导课程,享配套网校自研CMA教材+赠送CPE继续教育,还有一站式考务服务+全程伴学。
不确定是否符合CMA报考条件?点击免费进行报考资格预评估>>
点击领取CMA考生手册/考试大纲/思维导图等精选学习资料包>>

↑↑微信扫码解锁更多CMA报考资讯&课程优惠↑↑
温馨提示:因考试政策、内容不断变化与调整,正保会计网校提供的考试信息仅供参考,如有异议,请考生以部门公布的内容为准!
Copyright © 2000 - www.fawtography.com All Rights Reserved. 北京正保会计科技有限公司 版权所有
京B2-20200959 京ICP备20012371号-7 出版物经营许可证
京公网安备 11010802044457号
套餐D大额券
¥
去使用