扫码下载APP
及时接收考试资讯及
备考信息
CMA是什么证书?考试科目共几门,具体是什么?报考CMA需要多少钱?一起来了解一下CMA证书及考试费用。

CMA是什么证书?
CMA是由IMA在1972年推出的管理会计认证,是国际通行的财务管理者专业证书申请,有国际财务界的MBA之称,目的在培育管理会计人员和财务管理人员的知识广度,使其能预测商业的需求及参与策略决策制定。
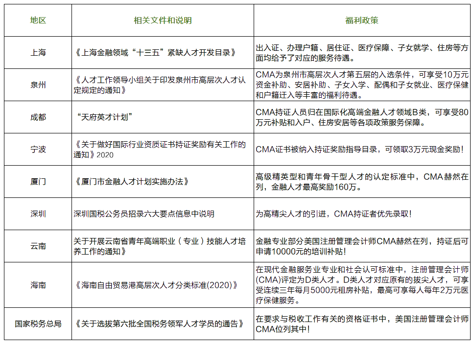
为了大力培养我国管理会计人才,2009年CMA被引进国内。现CMA在国内已得到了广泛的推广,针对CMA持证者陆续开展了一系列福利政策,比如上海,厦门、成都等地将CMA列入紧缺人才目录,针对CMA持证者给出安居补贴、子女入学、医疗保障、现金补贴等。

11月6日是2021年CMA中文考试的倒计时一次,从7月26日开始报名,现已开始。
考试报名入口:IMA中文网站 https://www.imachina.org.cn/
考试科目共两门,具体为《财务规划、绩效与分析》和《战略财务管理》,从交了准入费开始计算,3年内通过两科即可。每科考试题型是选择题和情境题。
报考CMA需要多少钱?
费用包括IMA会员年费,IMA首次注册费,CMA准入费,CMA考试费。不同会员,费用也有所不同。点击咨询>

注:
1. 考生必须是IMA会员,并且支付考试准入费后才能注册考试。
2. 会员年费有效期为一年。
3. 考试准入费:有效期为三年,三年内需要通过两科考试,否则已通过的成绩将作废。
4. 考试费用:可以单科缴纳,需要考一次交一次。
5. IMA规定:从2018年8月10日起,所有CMA考试相关费用需支付6%增值税。
考试费用可以使用双币信用卡支付,Visa \ Master card \ Discover\America Express中的一种信用卡来支付,也可以使用PayPal支付。
温馨提示:因考试政策、内容不断变化与调整,正保会计网校提供的考试信息仅供参考,如有异议,请考生以部门公布的内容为准!
更多推荐:
更多资讯:
| CMA是什么 | CMA考试 | CMA考试科目 | CMA考试难度 |
| CMA报名 | CMA报名时间 | CMA报名入口 | CMA报名条件 |
| CMA培训 | CMA培训机构 | CMA培训课程 | CMA培训费 |
| CMA成绩查询 | CMA认证 | CMA报考条件 | CMA合格分数 |
| CMA学习资料 | CMA考试大纲 | CMA考试教材 | CMA免费习题 |
Copyright © 2000 - www.fawtography.com All Rights Reserved. 北京正保会计科技有限公司 版权所有
京B2-20200959 京ICP备20012371号-7 出版物经营许可证
京公网安备 11010802044457号
套餐D大额券
¥
去使用