扫码下载APP
及时接收考试资讯及
备考信息
《千与千寻》里有句这样的话:“不管前方的路有多苦,只要走得方向正确,都比站在原地幸福”。随着科技发展及新技术的广泛应用,管理会计已成为财会行业的发展趋势,企业对于管理会计人才需求量越来越大,报考管理会计的人越来越多,但为什么很多财务大佬们选择报考管理会计CMA证书呢?接下来一起了解一下管理会计CMA证书。

一、管理会计师CMA证书介绍
注册管理会计师CMA认证始于1972年,旨在客观地衡量个人在管理会计领域的知识和能力。CMA是一扇大门,它可以让财务人员了解一般性的财务规则之外的一个财务管理的新世界,目的在培育管理会计人员和财务管理人员的知识广度,使其能预测商业的需求及参与策略决策制定。CMA与CFA、AICPA合称全球财经领域三大黄金认证。2009年CMA作为引智工程引入中国。
CMA考试一年有三次,考试科目共两门,具体为《财务规划、绩效与分析》和《战略财务管理》,从交了准入费开始计算,3年内通过两科即可。
二、管理会计师CMA报考条件
申请CMA认证时,需要满足学历和工作经验要求,详情如下:
(一)学历要求
1. 有教育部认可的三年全日制大专毕业证书;
2. 持有教育部认可的学士学位证书;
3. 持有教育部认可的硕士研究生毕业证书、硕士学位证书、博士研究生毕业证书、博士学位证书
4. 持有中国注册会计师协会认证的注册会计师证书(CPA)或国家会计资格评价中心认证的中级或高级会计师证书(中高级会计职称证书)。
5. ACCA 的全面合格会员符合 CMA 学士学位的教育要求。
上述条件满足其中一条即可。
(二)工作经验要求
需具备 2 年连续的(非累计)在管理会计或者财务管理领域中的工作经验。工作经验可以是在申请之前完成,也可在考试完成后7年时间内完成。
工作经验验证是要看您是否担任过在工作中需要您利用管理会计和财务管理的原理做出判断的岗位。这样的岗位包括财务分析、预算准备、管理信息系统分析、财务管理、以及政府、财务或行业中的审计、管理咨询、公开会计审计以及与管理会计或者财务管理有关研究、教学或者咨询工作。
三、管理会计师CMA考试时间安排
CMA考试一年有三次,2021年CMA中文考试时间是4月10日,7月24日和11月6日。4月考试已经结束,7月和11月CMA考试报名时间如下:

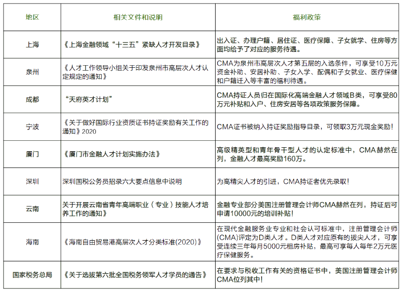
四、CMA福利政策
近些年,CMA在国内已得到了广泛的推广,针对CMA持证者陆续开展了一系列福利政策,比如上海,厦门、成都等地将CMA列入紧缺人才目录,针对CMA持证者给出安居补贴、子女入学、医疗保障、现金补贴等福利。

CMA认证以前沿管理会计理念为指导,以满足财务及相关领域实际工作需要为目标,将理论和实践紧密结合,助力财务及相关领域从业者提高能力素质,向未来迈出坚实一步,引领未来职业发展。CMA早考早受益。
更多推荐:
更多资讯:
| CMA是什么 | CMA考试 | CMA考试科目 | CMA考试难度 |
| CMA报名 | CMA报名时间 | CMA报名入口 | CMA报名条件 |
| CMA培训 | CMA培训机构 | CMA培训课程 | CMA培训费 |
| CMA成绩查询 | CMA认证 | CMA报考条件 | CMA合格分数 |
| CMA学习资料 | CMA考试大纲 | CMA考试教材 | CMA免费习题 |
Copyright © 2000 - www.fawtography.com All Rights Reserved. 北京正保会计科技有限公司 版权所有
京B2-20200959 京ICP备20012371号-7 出版物经营许可证
京公网安备 11010802044457号
套餐D大额券
¥
去使用