25周年

财税实务 高薪就业 学历教育
APP下载
APP下载新用户扫码下载
立享专属优惠

安卓版本:8.8.80 苹果版本:8.8.80

开发者:北京正保会计科技有限公司

应用涉及权限:查看权限>

APP隐私政策:查看政策>

HD版本上线:点击下载>

郑州2020年初级会计教材变化对比

来源: 正保会计网校 编辑:阿文 2020/06/30 16:15:47  字体:

招生方案

书课题助力备考

选课中心

资料专区

硬核干货等你学

资料专区

财会题库

海量好题等你练

财会题库

会计人证件照

照片一键处理

会计人证件照

考试提醒

重要节点不错过

考试提醒

郑州中原区、二七区、管城回族区、金水区、上街区、惠济区、中牟县、巩义市、荥阳市、新密市、新郑市、登封市初级会计教材每年都会有些变动, 2020年也不例外,今年的大纲变化如果不清楚的话就和小编一起来看一下吧~

郑州2020年初级会计教材变化对比

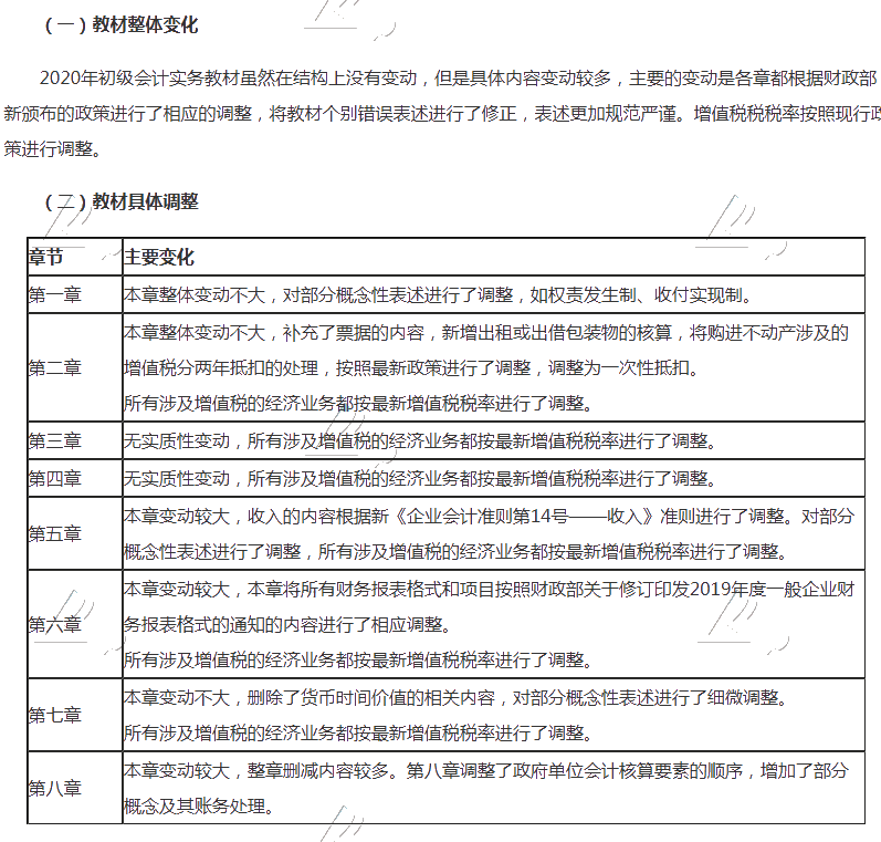
《初级会计实务》教材变化

《初级会计实务》教材变动

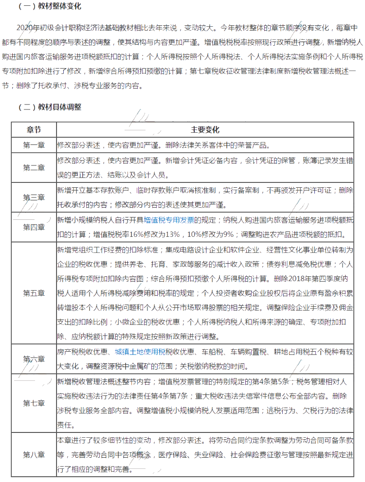
《经济法基础》教材变化

《经济法基础》教材变动

2020年备考初级会计考试的考生们注意啦!现阶段是初级会计刷题备考关键阶段,网校2020年初级冲刺刷题班已上线!,四周刷题,高效学习; 直播授课,互动答疑,助你冲刺备考无雷区!初级冲刺刷题班两科仅需61.8元,早报早优惠,欲购从速,点击去购买>>

说明:因考试政策、内容不断变化与调整,正保会计网校提供的以上信息仅供参考,如有异议请考生以权威部门公布的内容为准!

学员讨论(0
回到顶部
折叠
网站地图

Copyright © 2000 - www.fawtography.com All Rights Reserved. 北京正保会计科技有限公司 版权所有

京B2-20200959 京ICP备20012371号-7 出版物经营许可证 京公网安备 11010802044457号

恭喜你!获得专属大额券!

套餐D大额券

去使用