扫码下载APP
及时接收最新考试资讯及
备考信息
湖南长沙市、株洲市、湘潭市、衡阳市、邵阳市、岳阳市、常德市、张家界市、益阳市、郴州市、永州市、怀化市、娄底市、湘西州初级会计教材每年都会有些变动, 2020年也有一定的变化,如果不清楚的话就和小编一起来看一下吧~

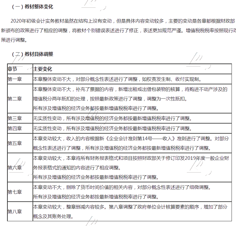
《初级会计实务》教材变化

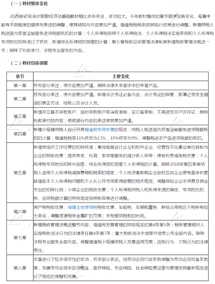
《经济法基础》教材变化

说明:因考试政策、内容不断变化与调整,正保会计网校提供的以上信息仅供参考,如有异议请考生以权威部门公布的内容为准!
2020年备考初级会计考试的考生们注意啦!现阶段是初级会计刷题备考关键阶段,网校2020年初级冲刺刷题班已上线!,四周刷题,高效学习; 直播授课,互动答疑,助你冲刺备考无雷区!初级冲刺刷题班两科仅需61.8元,早报早优惠,欲购从速,点击去购买>>
Copyright © 2000 - www.fawtography.com All Rights Reserved. 北京正保会计科技有限公司 版权所有
京B2-20200959 京ICP备20012371号-7 出版物经营许可证
京公网安备 11010802044457号
套餐D大额券
¥
去使用