扫码下载APP
及时接收最新考试资讯及
备考信息
初级会计教材每年都会有些变动, 2020年也有一定的变化,甘肃兰州市、嘉峪关、金昌市、白银市、天水市、武威市、张掖市、平凉市、酒泉市、庆阳市、定西市、陇南市、临夏州、甘南州不清楚的考生和小编一起来看一下吧~

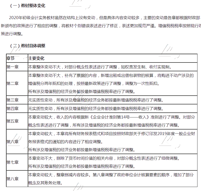
《初级会计实务》教材变化

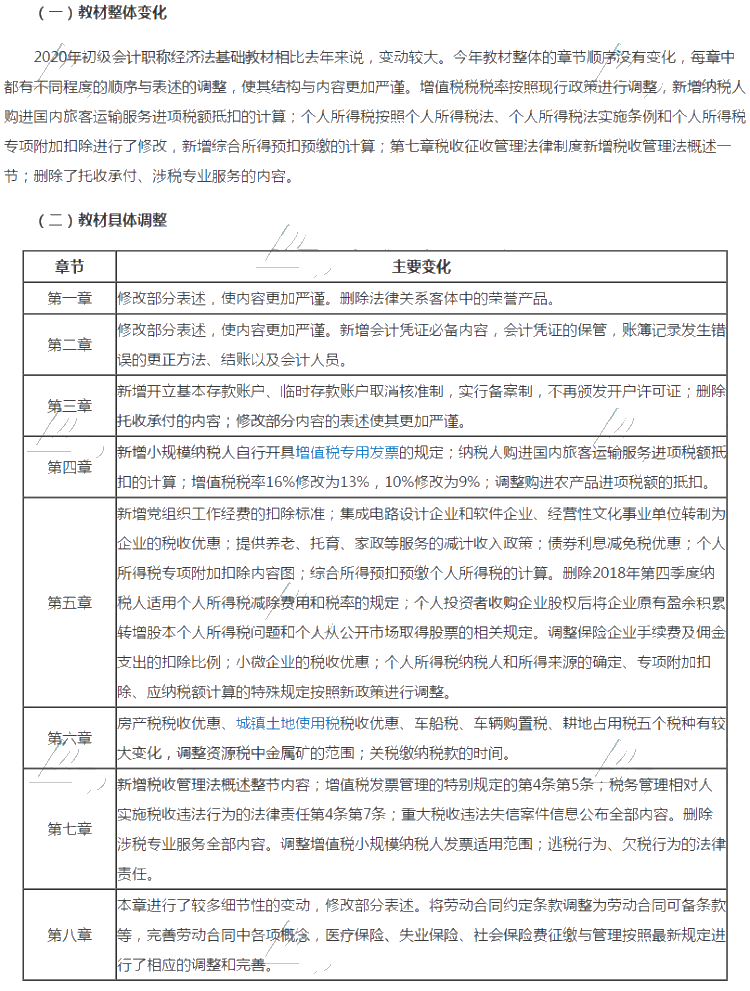
《经济法基础》教材变化

2020年初级会计师备考正在进行中,还没全身心投入的小伙伴赶紧行动起来吧~正保会计网校为广大学员准备了适合不同人群的课程班型:超值精品班 、高效实验班 、私教直播班 、双证上岗班等,选好课程,跟对老师,考试通过会更有保障。马上报课学习>>
说明:因考试政策、内容不断变化与调整,正保会计网校提供的以上信息仅供参考,如有异议请考生以权威部门公布的内容为准!
为你推荐:
Copyright © 2000 - www.fawtography.com All Rights Reserved. 北京正保会计科技有限公司 版权所有
京B2-20200959 京ICP备20012371号-7 出版物经营许可证
京公网安备 11010802044457号
套餐D大额券
¥
去使用