扫码下载APP
及时接收最新考试资讯及
备考信息
学习这件事,终归是一件自律的事情。2020河北省初级会计经济法基础教材变化详情在这里哦!初级会计考试报名成功后,对大家来说,备考是最为重要的了,那关于备考,教材又是不可忽视的。接下来我们就一起去看看教材变化吧!
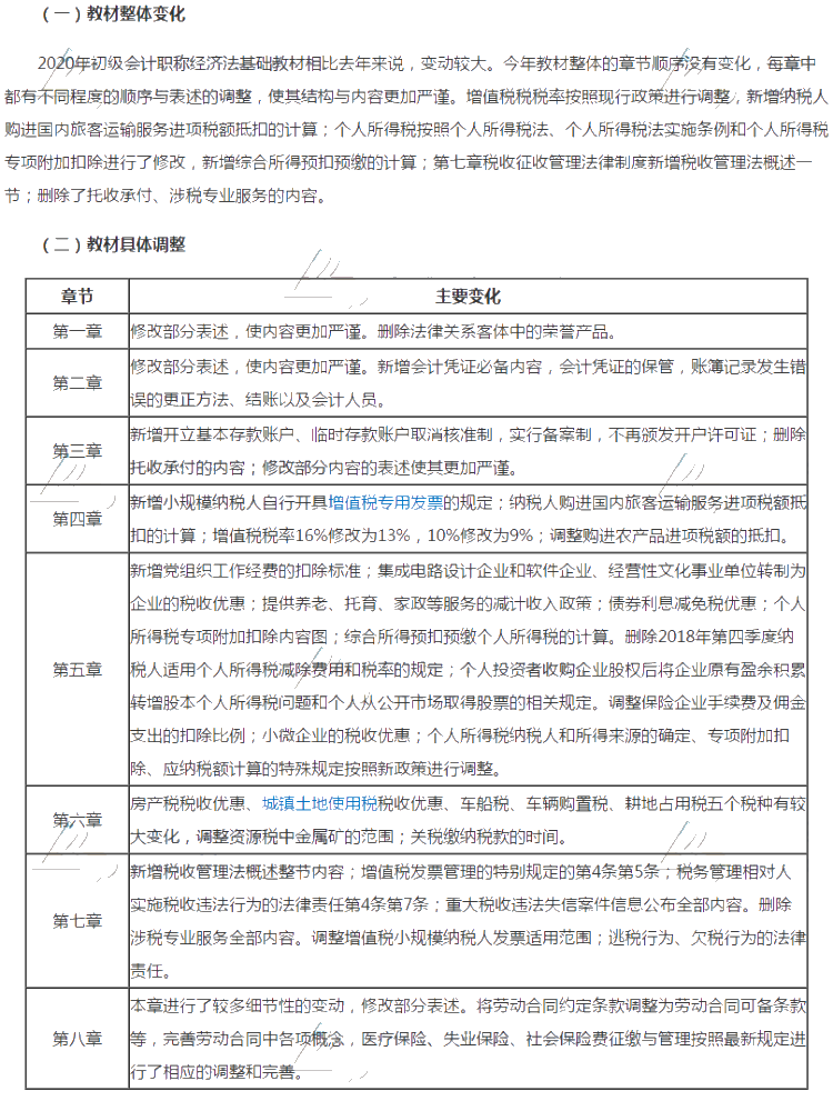
经济法基础教材变化:

经济法基础科目考试特点:
《经济法基础》主要考察与会计核算相关的基本法规,题目难度整体偏低,但考试范围广。教材原文考核内容不占少数,教材中任何一句原文都有可能作为题干表述。
说明:因考试政策、内容不断变化与调整,正保会计网校提供的以上信息仅供参考,如有异议,请考生以权威部门公布的内容为准!
相关推荐:
Copyright © 2000 - www.fawtography.com All Rights Reserved. 北京正保会计科技有限公司 版权所有
京B2-20200959 京ICP备20012371号-7 出版物经营许可证
京公网安备 11010802044457号