安卓版本:8.7.95 苹果版本:8.7.95
开发者:北京正保会计科技有限公司
应用涉及权限:查看权限>
APP隐私政策:查看政策>
HD版本上线:点击下载>
书课题助力备考
硬核干货等你学
海量好题免费做
照片一键处理
重要节点不错过
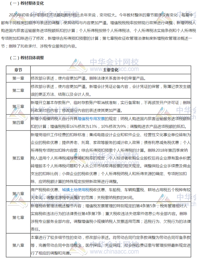
2020年山东初级会计考试《经济法基础》教材变化很大吗?2020年初级会计考试大纲已经公布,官方教材也已公布,正保会计网校为大家整理汇总了关于《经济法基础》教材的相关变化,有需要的小伙伴可以进行查看哦~
第一次备考初级会计考试?不怕~正保会计网校为大家整理“备考经验”模块,看看前辈们都有哪些好的备考方法吧~快来找找它!>>
说明:因考试政策、内容不断变化与调整,正保会计网校提供的以上信息仅供参考,如有异议,请考生以权威部门公布的内容为准!
更多推荐:
必看:2020年初级会计职称考试报考常见问题解答
收藏!2020年初级会计考试重要时间节点
2020年初级会计考试:10大备考疑难问题 一键盘点
点击试试手气即可抽奖人已抽奖
人已抽奖
优惠券
不感兴趣?去选课中心>
0
上一篇:2020年辽宁初级会计职称培训班开课了吗?
下一篇:河北2020年初级会计实务教材哪变了?
1月3日至24日12:00
已公布
各地有所差异
2025年5月17日至20日
查分入口已开通
查分后3-4个月陆续领取
10W+题量持续更新中
及时接收最新考试资讯及备考信息
充分利用高含金量资料,备战考试,拿下初级证!
官方公众号微信扫一扫
官方视频号微信扫一扫
官方抖音号抖音扫一扫
初级会计职称 报名 考试 查分 备考 题库
中级会计职称 报名 考试 查分 备考 题库
高级会计师 报名 考试 查分 题库 评审
注册会计师 报名 考试 查分 备考 题库
税务师 报名 考试 查分 备考 题库
资产评估师 报名 考试 查分 备考 题库
ACCA 白金级 前景 免考 政策 资料
CMA 报名 考试 政策 准考证 查分
CFA 前景 报名 考试 资料 备考
FRM 官方 前景 报名 考试 备考
美国CPA 证书互认 报名 考试 资料
澳洲CPA 授权机构 免考 考试 资料
经济师 报名 考试 查分 备考 题库
就业晋升 招聘 简历 求职 故事
会计实务 各行业 问答 记账 报表 实操
银行从业 报名 准考证 考试 证书 查分
证券从业 报名 大纲 考试 查分 证书
精华问答 初级 中级 注会 税务师
Copyright © 2000 - www.fawtography.com All Rights Reserved. 北京正保会计科技有限公司 版权所有
京B2-20200959 京ICP备20012371号-7 出版物经营许可证 京公网安备 11010802044457号
套餐D大额券
¥