扫码下载APP
及时接收最新考试资讯及
备考信息
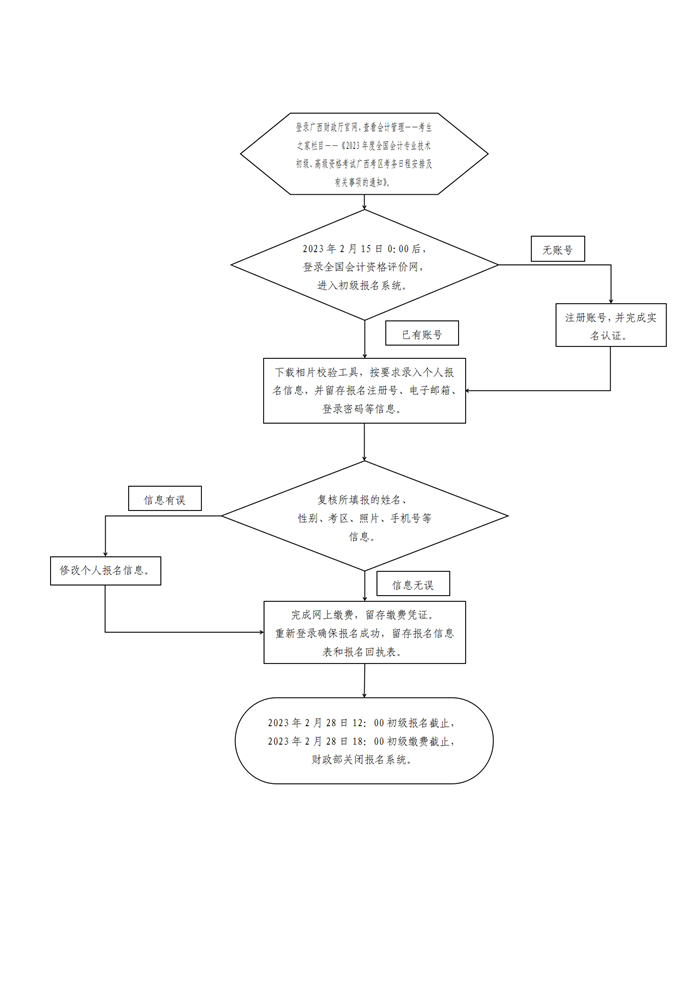
广西贵港发布2023年初级会计专业技术资格考试报名流程图,详情如下:
2023年度全国初级会计专业技术资格考试广西考区报名流程图

说明:因考试政策、内容不断变化与调整,正保会计网校提供的以上信息仅供参考,如有异议,请考生以官方部门公布的内容为准!
更多推荐:
Copyright © 2000 - www.fawtography.com All Rights Reserved. 北京正保会计科技有限公司 版权所有
京B2-20200959 京ICP备20012371号-7 出版物经营许可证
京公网安备 11010802044457号
套餐D大额券
¥
去使用