25周年

财税实务 高薪就业 学历教育
APP下载
APP下载新用户扫码下载
立享专属优惠

安卓版本:8.8.80 苹果版本:8.8.80

开发者:北京正保会计科技有限公司

应用涉及权限:查看权限>

APP隐私政策:查看政策>

HD版本上线:点击下载>

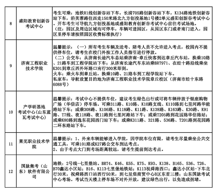
山东济南公布2023年初级会计考试各考点温馨提示

来源: 济南市财政局 编辑:松子 2023/04/26 10:35:55  字体:

招生方案

书课题助力备考

选课中心

资料专区

硬核干货等你学

资料专区

财会题库

海量好题等你练

财会题库

会计人证件照

照片一键处理

会计人证件照

考试提醒

重要节点不错过

考试提醒

山东济南考区公布2023年初级会计考试各考点温馨提示,大家提前打印准考证后可对照提醒提前“踩点”哦~避免考试当天着急慌乱影响考试发挥。以下为通知详情:

相关推荐各地2023年初级会计考试准考证打印时间、入口>>

2023年度(济南考区)会计专业技术初、高级资格考试各考点温馨提示

山东济南公布2023年初级会计考试各考点温馨提示

山东济南公布2023年初级会计考试各考点温馨提示

说明:因考试政策、内容不断变化与调整,正保会计网校提供的以上信息仅供参考,如有异议请考生以官方部门公布的内容为准!

学员讨论(0
回到顶部
折叠
网站地图

Copyright © 2000 - www.fawtography.com All Rights Reserved. 北京正保会计科技有限公司 版权所有

京B2-20200959 京ICP备20012371号-7 出版物经营许可证 京公网安备 11010802044457号

恭喜你!获得专属大额券!

套餐D大额券

去使用